- ההתנהגות של האפשרות 'הוספה למסך הבית' ב-Android משתנה כדי לתת לכם יותר שליטה.
- Page Lifecycle API מאפשר לכם לדעת מתי הכרטיסייה הושעתה או שוחזרה.
- בנוסף, Payment Handler API מאפשר לאפליקציות תשלומים מבוססות-אינטרנט לתמוך בחוויית השימוש בבקשת התשלום.
ויש עוד הרבה יותר!
קוראים לי Pete LePage. נצלול פנימה ונראה מה חדש למפתחים בגרסה 68 של Chrome.
רוצים לראות את רשימת השינויים המלאה? רשימת השינויים במאגר המקור של Chromium
שינויים בהוספה למסך הבית
אם האתר שלכם עומד בקריטריונים להוספה למסך הבית, הבאנר להוספה למסך הבית לא יוצג יותר ב-Chrome. במקום זאת, אתם יכולים לקבוע מתי ואיך להציג את ההודעה למשתמש.
כדי להציג למשתמש הודעה, מקשיבים לאירוע beforeinstallprompt, שומרים את האירוע ומוסיפים לאפליקציה לחצן או רכיב אחר של ממשק המשתמש כדי לציין שאפשר להתקין אותה.
let installPromptEvent;
window.addEventListener('beforeinstallprompt', (event) => {
// Prevent Chrome <= 67 from automatically showing the prompt
event.preventDefault();
// Stash the event so it can be triggered later.
installPromptEvent = event;
// Update the install UI to notify the user app can be installed
document.querySelector('#install-button').disabled = false;
});

כשהמשתמש לוחץ על לחצן ההתקנה, צריך להפעיל את prompt() באירוע beforeinstallprompt השמור. לאחר מכן, Chrome יציג את תיבת הדו-שיח 'הוספה למסך הבית'.
btnInstall.addEventListener('click', () => {
// Update the install UI to remove the install button
document.querySelector('#install-button').disabled = true;
// Show the modal add to home screen dialog
installPromptEvent.prompt();
// Wait for the user to respond to the prompt
installPromptEvent.userChoice.then(handleInstall);
});

כדי לתת לכם זמן לעדכן את האתר, יוצג ב-Chrome סרגל מידע קטן בפעם הראשונה שמשתמש יבקר באתר שעונה על הקריטריונים להוספה למסך הבית. אחרי שסוגרים את סרגל המידע המיני, הוא לא יוצג שוב במשך זמן מה.
בשינויים שאפשר להוסיף להתנהגות של מסך הבית מפורטים כל הפרטים, כולל דוגמאות לקוד שאפשר להשתמש בהן ועוד.
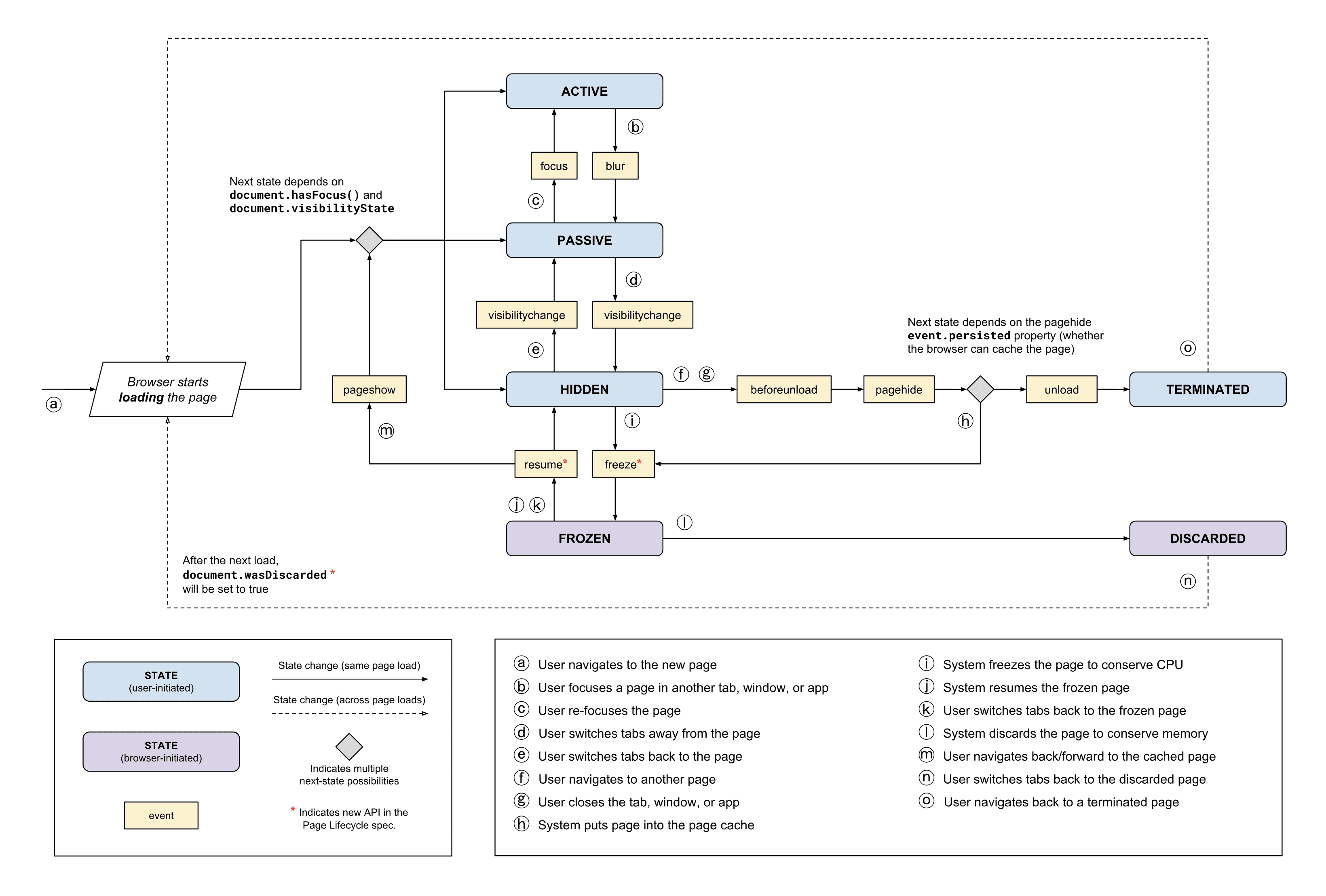
Page Lifecycle API

כשמשתמש מפעיל מספר רב של כרטיסיות, יכול להיות שיהיה ביקוש יתר על משאבים קריטיים כמו זיכרון, מעבד, סוללה ורשת, וכתוצאה מכך חוויית המשתמש תהיה גרועה.
אם האתר פועל ברקע, יכול להיות שהמערכת תשהה אותו כדי לחסוך במשאבים. בעזרת ה-API החדש של מחזור החיים של דפים, עכשיו אפשר להאזין לאירועים האלה ולהגיב להם.
לדוגמה, אם כרטיסייה של משתמש הייתה ברקע במשך זמן מה, הדפדפן עשוי להחליט להשעות את ההרצה של הסקריפט בדף הזה כדי לחסוך במשאבים.
לפני כן, המערכת תפעיל את האירוע freeze, שמאפשר לסגור חיבורי רשת או IndexedDB פתוחים או לשמור את מצב התצוגה שלא נשמר. לאחר מכן, כשהמשתמש מחזיר את המיקוד לכרטיסייה, מתרחש האירוע resume, שבו אפשר לאתחל מחדש כל מה שהופסק.
const prepareForFreeze = () => {
// Close any open IndexedDB connections.
// Release any web locks.
// Stop timers or polling.
};
const reInitializeApp = () => {
// Restore IndexedDB connections.
// Re-acquire any needed web locks.
// Restart timers or polling.
};
document.addEventListener('freeze', prepareForFreeze);
document.addEventListener('resume', reInitializeApp);
במאמר של Phil בנושא Page Lifecycle API תוכלו למצוא מידע נוסף, כולל דוגמאות קוד, טיפים ועוד. אפשר למצוא את המפרט ומסמך הסבר ב-GitHub.
Payment Handler API
Payment Request API הוא פתרון פתוח שמבוסס על תקנים לקבלת תשלומים. Payment Handler API מרחיב את פוטנציאל החשיפה של בקשת התשלום, ומאפשר לאפליקציות תשלום מבוססות-אינטרנט לבצע תשלומים ישירות מתוך חוויית השימוש בבקשת התשלום.
מוכרים יכולים להוסיף אפליקציית תשלום מבוססת-אינטרנט קיימת בקלות, על ידי הוספת רשומה לנכס supportedMethods.
const request = new PaymentRequest([{
// Your custom payment method identifier comes here
supportedMethods: 'https://bobpay.xyz/pay'
}], {
total: {
label: 'total',
amount: { value: '10', currency: 'USD' }
}
});
אם מותקן שירות עבודה שיכול לטפל באמצעי התשלום שצוין, הוא יופיע בממשק המשתמש של בקשת התשלום והמשתמש יוכל לשלם באמצעותו.
Eiji פרסם פוסט מעולה שמראה איך מטמיעים את התכונה הזו לאתרים של מוכרים ולמעבדי תשלומים.
ועוד.
אלה רק כמה מהשינויים ב-Chrome 68 למפתחים, כמובן שיש עוד הרבה.
- כדי לנווט בתוכן שמוטמע ב-
iframeנדרשת מחווה של המשתמש להעברת הקשר הגלישה ברמה העליונה למקור אחר. - מאז Chrome 1, הערכים של CSS
cursorעבורgrabו-grabbingקיבלו קידומת. עכשיו אנחנו תומכים בערכים הרגילים ללא קידומת. סוף סוף. - וזה יתרון גדול! המערכת מתעלמת עכשיו מהמטמון של HTTP כששולחים בקשה לעדכונים של שירות עובד, כך ש-Chrome תואם למפרט ולדפדפנים אחרים.
מה חדש בכלי הפיתוח
מומלץ לקרוא את המאמר מה חדש בכלי הפיתוח ל-Chrome כדי לקבל מידע על התכונות החדשות בכלי הפיתוח ב-Chrome 68.
להרשמה
לאחר מכן, לוחצים על הלחצן הרשמה למינוי בערוץ YouTube שלנו, ומקבלים התראה באימייל בכל פעם שאנחנו משיקים סרטון חדש.
קוראים לי פיט לייפ (Pete LePage), ואחרי שגרסת Chrome 69 תפורסם, אספר לכם מה חדש ב-Chrome.