- The Add to Home Screen behavior on Android is changing to give you more control.
- The Page Lifecycle API tells you when your tab has been suspended or restored.
- And the Payment Handler API makes it possible for web-based payment apps to support the Payment Request experience.
And there's plenty more!
I'm Pete LePage. Let's dive in and see what's new for developers in Chrome 68!
Want the full list of changes? Check out the Chromium source repository change list.
Add to Home Screen changes
If your site meets the add to home screen criteria, Chrome will no longer show the add to home screen banner. Instead, you're in control over when and how to prompt the user.
To prompt the user, listen for the beforeinstallprompt event, then, save
the event and add a button or other UI element to your app to indicate it can
be installed.
let installPromptEvent;
window.addEventListener('beforeinstallprompt', (event) => {
// Prevent Chrome <= 67 from automatically showing the prompt
event.preventDefault();
// Stash the event so it can be triggered later.
installPromptEvent = event;
// Update the install UI to notify the user app can be installed
document.querySelector('#install-button').disabled = false;
});

When the user clicks the install button, call prompt() on the saved
beforeinstallprompt event, Chrome then shows the add to home screen dialog.
btnInstall.addEventListener('click', () => {
// Update the install UI to remove the install button
document.querySelector('#install-button').disabled = true;
// Show the modal add to home screen dialog
installPromptEvent.prompt();
// Wait for the user to respond to the prompt
installPromptEvent.userChoice.then(handleInstall);
});

To give you time to update your site Chrome will show a mini-infobar the first time a user visits a site that meets the add to home screen criteria. Once dismissed, the mini-infobar will not be shown again for a while.
Changes to Add to Home Screen Behavior has the full details, including code samples you can use and more.
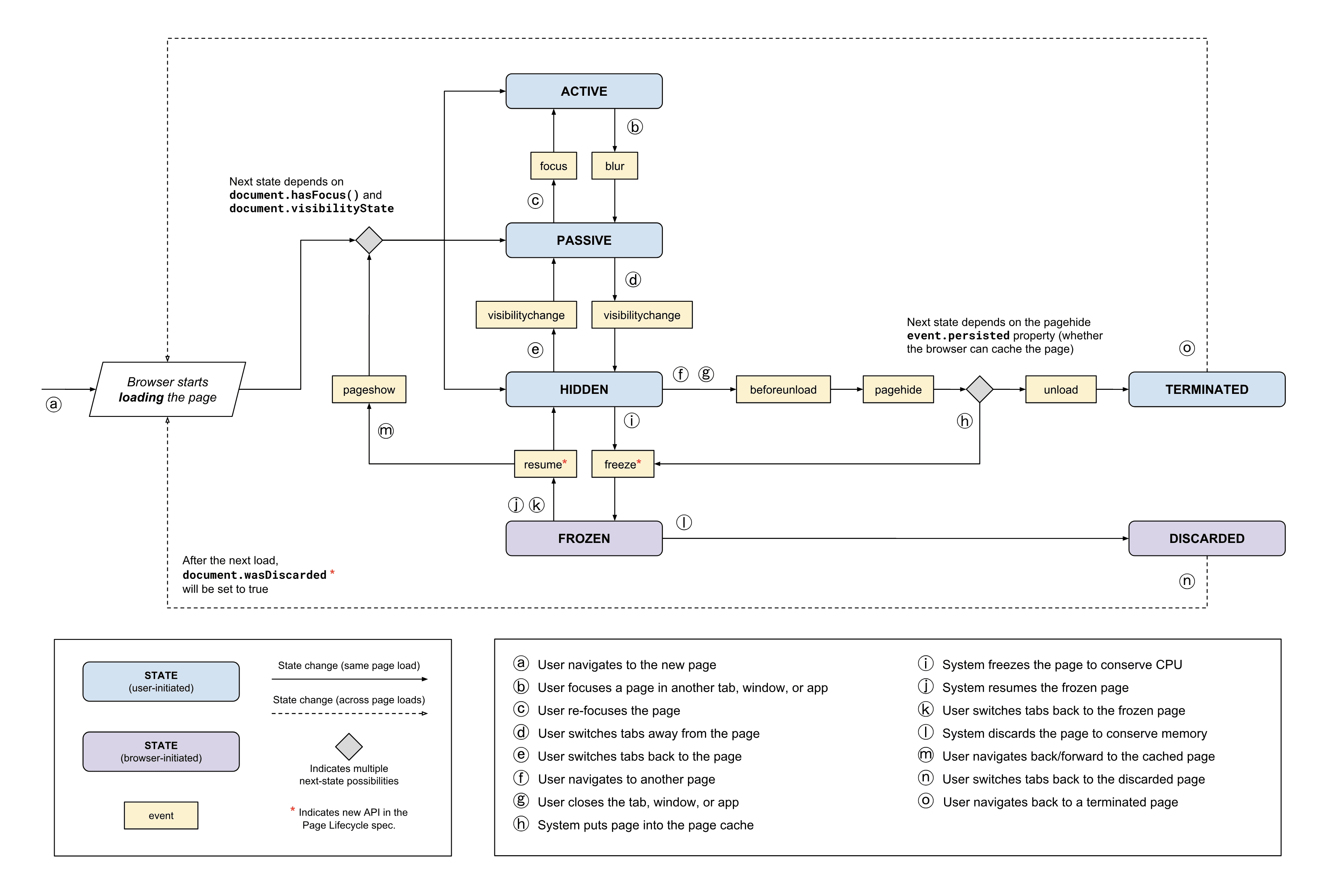
Page Lifecycle API

When a user has a large number of tabs running, critical resources such as memory, CPU, battery and the network can be oversubscribed, leading to a bad user experience.
If your site is running in the background, the system may suspend it to conserve resources. With the new Page Lifecycle API, you can now listen for, and respond to these events.
For example, if a user's had a tab in the background for a while, the browser
may choose to suspend script execution on that page to conserve resources.
Before doing so, it will fire the freeze event, allowing you to close open
IndexedDB or network connections or save any unsaved view state. Then, when
the user refocuses the tab, the resume event is fired, where you can
reinitialize anything that was torn down.
const prepareForFreeze = () => {
// Close any open IndexedDB connections.
// Release any web locks.
// Stop timers or polling.
};
const reInitializeApp = () => {
// Restore IndexedDB connections.
// Re-acquire any needed web locks.
// Restart timers or polling.
};
document.addEventListener('freeze', prepareForFreeze);
document.addEventListener('resume', reInitializeApp);
Check out Phil's Page Lifecycle API post for lots more detail, including code samples, tips and more. You can find the spec and an explainer doc on GitHub.
Payment Handler API
The Payment Request API is an open, standards-based way to accept payments. The Payment Handler API extends the reach of Payment Request by enabling web-based payment apps to facilitate payments directly within the Payment Request experience.
As a seller, adding an existing web-based payment app is as easy as adding an
entry to the supportedMethods property.
const request = new PaymentRequest([{
// Your custom payment method identifier comes here
supportedMethods: 'https://bobpay.xyz/pay'
}], {
total: {
label: 'total',
amount: { value: '10', currency: 'USD' }
}
});
If a service worker that can handle the specified payment method is installed, it will show up in the Payment Request UI and the user can pay with it.
Eiji has a great post that shows how to implement this for merchant sites, and for payment handlers.
And more!
These are just a few of the changes in Chrome 68 for developers, of course, there's plenty more.
- Content embedded in an
iframerequires a user gesture to navigate the top-level browsing context to a different origin. - Since Chrome 1, the CSS
cursorvalues forgrabandgrabbinghave been prefixed, we now support the standard, un-prefixed values. Finally. - And - this is a big one! The HTTP cache is now ignored when requesting updates to a service worker, bringing Chrome inline with the spec and other browsers.
New in DevTools
Be sure to check out New in Chrome DevTools, to learn what's new in for DevTools in Chrome 68.
Subscribe
Then, click the subscribe button on our YouTube channel, and you'll get an email notification whenever we launch a new video.
I'm Pete LePage, and as soon as Chrome 69 is released, I'll be right here to tell you -- what's new in Chrome!