عملية مراجعة سوق Chrome الإلكتروني

يقدّم هذا المستند نظرة عامة على عملية المراجعة في "سوق Chrome الإلكتروني" وإجراءات التنفيذ التي يتم اتخاذها عندما تنتهك الإضافة سياسات "سوق Chrome الإلكتروني". تتميز ممارسات التنفيذ الموضّحة في هذا المستند بالدقة اعتبارًا من تاريخ آخر تعديل للمستند، وهي عرضة للتغيير بدون إشعار.

يمكنك الاطّلاع على دورة حياة عنصر في "سوق Chrome الإلكتروني" للحصول على نظرة عامة حول مدى تناسب المراجعات مع مراحل النشاط.

تساعد عملية المراجعة في حماية المستخدمين النهائيين من عمليات الخداع وتجميع البيانات والبرامج الضارة والجهات الضارة التي تسعى إلى استغلال مستخدمي Chrome، فضلاً عن الإضافات التي تخالف السياسة بدون قصد.

الأساسيات

عند تقديم تمديد للمراجعة، سيراجع فريق المراجعة الإضافة للتأكّد من توافقها مع سياسات برنامج المطوّرين، وفي حال رصد أي انتهاكات، سيتخذ إجراءات التنفيذ المناسبة.

كما تتم مراجعة العناصر الحالية بشكل دوري للتأكد من توافقها. ونحن نفعل ذلك لأن المنظومة المتكاملة للإضافات تتطور باستمرار. ومع تطوير الجهات الضارة لهجماتها أو اكتشافاتها، يجب أن تتطور عملية المراجعة أيضًا استجابةً لذلك. بالإضافة إلى ذلك، مع تغيُّر سياسات برنامج المطوّرين، علينا التأكّد من امتثال العناصر المنشورة الحالية للسياسة الحالية، وذلك من أجل حماية المستخدمين النهائيين.

أوقات المراجعة

قد تختلف أوقات المراجعة في "سوق Chrome الإلكتروني". في أوائل عام 2021، اكتملت مراجعة معظم الطلبات في أقل من 24 ساعة، واكتملت أكثر من 90٪ في غضون ثلاثة أيام.

تستخدم عملية المراجعة مزيجًا من الأنظمة اليدوية والآلية. تخضع جميع الطلبات المقدمة لنظام المراجعة ذاته، بغض النظر عن فترة المطور أو عدد المستخدمين النشطين. ومع ذلك، قد تدفع بعض الإشارات المراجع إلى فحص الإضافة عن كثب، بما في ذلك:

  • مطورون جدد
  • إضافات جديدة
  • طلبات الأذونات الخطيرة
  • تغييرات كبيرة في الرمز

وبالتالي، قد تؤدي هذه الإشارات إلى أن تستغرق المراجعة وقتًا أطول. قد تكون أوقات المراجعة أطول من المعتاد بعد رفض الإضافة أو التحذير منها.

العوامل البارزة التي تزيد من وقت المراجعة

وقد تستغرق المراجعات وقتًا أطول للإضافات التي تتطلّب أذونات واسعة للمضيف أو أذونات تنفيذ حسّاسة، أو التي تتضمّن الكثير من الرموز أو الرموز التي يصعب مراجعتها.

أذونات المُضيف واسعة النطاق
تمنح أنماط أذونات المضيف، مثل *://*/* وhttps://*/* و<all_urls>، الإضافات إمكانية وصول أوسع إلى نشاط المستخدم على الويب، خاصةً عند دمجها مع أذونات أخرى. يمكن للإضافات التي لديها هذا النوع من الوصول جمع سجلّ تصفّح المستخدم أو الاستيلاء على سلوك البحث على الويب أو سرقة البيانات من المواقع الإلكترونية المصرفية أو تجميع بيانات الاعتماد أو استغلال المستخدمين بطرق أخرى.
أذونات التنفيذ الحساسة
تمنح الأذونات الإضافات حقوقًا خاصة في الوصول إلى البيانات ومعالجتها. يتم إجراء ذلك مباشرةً لبعض الأذونات (على سبيل المثال، tabs وdownloads)، بينما يجب دمج الأذونات الأخرى مع منح أذونات المضيف (مثل cookies وwebRequest). ويجب أن تتأكّد المراجعة من أنّ كل إذن مطلوب مطلوب استخدامه ويتم استخدامه بشكل مناسب. فطلب إمكانات قوية وقد تكون خطرة يستغرق وقتًا أطول للمراجعة.
مقدار الرمز وتنسيقه
كلما زاد عدد الرموز التي تحتوي عليها الإضافة، زاد المجهود المطلوب للتحقّق من أمان هذا الرمز. لا يُسمح باستخدام التشويش لأنّه يزيد من تعقيد عملية التحقّق. يُسمح بتصغير الحجم، ولكن قد يجعل أيضًا مراجعة رمز الإضافة أكثر صعوبة. حيثما أمكن، ضع في اعتبارك تقديم التعليمات البرمجية الخاصة بك كمؤلف. قد ترغب أيضًا في التفكير في هيكلة التعليمات البرمجية بطريقة يسهل على الآخرين فهمها.

مراجعة النتائج

هناك عدد من نتائج النجاح/الرفض المحتملة اعتمادًا على ما إذا كانت مراجعة نشر أو إعادة مراجعة دورية. يتم توضيح هذه النتائج في الأقسام التالية.

نشر نتائج المراجعة

يوضّح هذا القسم كيفية تعاملنا مع انتهاكات السياسة التي نكتشفها أثناء مراجعة الإضافة التي يتم إرسالها للنشر.

تؤدي طلبات المراجعة إلى نتيجتَين أساسيتَين.

  • لم يتم العثور على أي انتهاكات: تمت الموافقة على العينة التي تم إرسالها ويمكن نشرها في "سوق Chrome الإلكتروني".
  • اكتشاف انتهاك: يتم رفض عملية الإرسال ويتم إبلاغ مطوّر البرامج بالسبب.

يُرجى الاطّلاع على المراسلات الواردة من المطوّرين للحصول على تفاصيل حول كيفية إبلاغ المطوّرين بهذه النتائج وكيفية التواصل مع فريق المراجعة بشأن النتيجة.

وأخيرًا، تكون النتيجة الثالثة المحتملة هي أنّ المحتوى المُرسَل يحتوي على برامج ضارة أو انتهاكًا خطيرًا آخر للسياسة. راجع قسم البرامج الضارة للحصول على تفاصيل حول كيفية فرض هذه القرارات.

نتائج المراجعة الدورية

يوضّح هذا القسم طريقة التعامل مع انتهاكات السياسات خلال عملية المراجعة الدورية. يُرجى العلم بأنّ الانتهاك الذي يتم تحديده خلال عملية مراجعة النشر قد يؤدي إلى إعادة مراجعة إصدار الإضافة المنشور حاليًا.

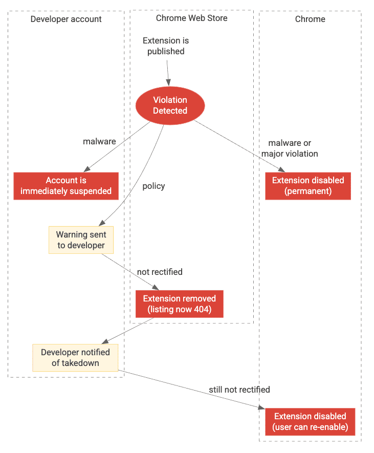
رسم توضيحي
   لنتائج المراجعات المحتملة وممارسات تنفيذ السياسات يمكن العثور على تفاصيل النص في قسمَي &quot;نتائج المراجعة الدورية&quot; و&quot;تنفيذ الانتهاك&quot;.

في بعض الأحيان، تخضع الإضافات المنشورة الحالية للمراجعة خارج إطار عملية المراجعة العادية لوقت الإرسال. من بين الأسباب المحتملة لذلك، على سبيل المثال لا الحصر، المراجعة الدورية المنتظمة والمراجعة التي أدت إلى انتهاك تم رصده عند إرسال محتوى جديد وتقارير المستخدمين عن سلوك غير متوقّع أو ضار.

هناك أربع نتائج لمراجعة عنصر منشور:

  • لم يتم العثور على أي انتهاكات: لا يتم اتخاذ أي إجراء. ستظل الإضافة على "سوق Chrome الإلكتروني".
  • اكتشاف انتهاك بسيط: يتم إرسال تحذير إلى المطوّر بشأن الانتهاك. ولدى المطوّر فترة زمنية محدّدة لمعالج الانتهاك قبل إزالة العنصر. يُرجى الاطّلاع على تحذير للحصول على مزيد من المعلومات.
  • رصد انتهاك أكثر خطورة: تتم إزالة الإضافة على الفور ويتم إبلاغ مطوّر البرامج بالانتهاك. يمكنك الاطّلاع على صفحة الإزالة للحصول على المزيد من المعلومات.
  • تم رصد مشكلة خطيرة: تتم إزالة الإضافة على الفور ولا يتم إشعار مطوّر البرامج بها. راجع البرامج الضارة للحصول على مزيد من المعلومات.

يمكنك مراجعة مراسلات المطوّر للحصول على مزيد من التفاصيل حول طريقة الإبلاغ عن هذه المشكلة وكيفية طلب إعادة النظر في القرار.

فرض انتهاك

في حال رصد انتهاك للسياسة خلال عملية المراجعة، سيتخذ "سوق Chrome الإلكتروني" الإجراء المناسب وفقًا لنوع المراجعة التي يتم إجراؤها وشدّة الانتهاك وتقدير المُراجع وعوامل أخرى محتملة.

الرفض

يمكن أن يتم الرفض استجابةً لطلب "إرسال للمراجعة". إذا تبيّن أنّ الإرسال ينتهك سياسة "سوق Chrome الإلكتروني" ولكنه لا يشكّل انتهاكًا جسيمًا للسياسة، سيتمّ رفض الطلب.

في بعض الحالات، قد يؤدي الانتهاك الذي يتم اكتشافه في عملية إرسال إلى بدء مراجعة الإضافة المنشورة. وفي حال اكتشاف الانتهاك أيضًا في الإصدار المنشور من الإضافة، قد يتم اتخاذ إجراءات تنفيذية إضافية.

التواصل مع المطوّرين
سيتم إرسال رسالة إلكترونية إلى عنوان البريد الإلكتروني الخاص بالناشر والمرتبط بالإضافة تفيد برفض الطلب. ستوضّح رسائل الرفض الإلكترونية السياسة التي انتهكتها الإضافة وتزوّد مطوّر البرامج بإرشادات حول كيفية طلب إعادة النظر في القرار.
بطاقة بيانات سوق Chrome الإلكتروني
لن تتأثّر بطاقة بيانات الإضافة في "سوق Chrome الإلكتروني"، ولن يطرأ أي تغيير على نص الوصف ومواد عرض الصور والإفصاحات المتعلّقة بالخصوصية وملفات CRX المنشورة.
واجهة مستخدم Chrome
لا يتم إشعار المستخدمين النهائيين عند رفض إرسالهم.

تحذير

إذا تبيّن أنّ هناك عنصرًا تم نشره حاليًا يتضمن انتهاكات بسيطة للسياسة، ستُبلغ مراجعة سوق Chrome الإلكتروني ناشر الإضافة بشأن الانتهاك عبر البريد الإلكتروني. واستنادًا إلى حالة الانتهاك، يتم عادةً منح الناشر من 7 إلى 30 يومًا لمعالجة المشكلة(المشاكل). يمكن لمطوِّر الإضافة حل التحذير من خلال إرسال إصدار جديد من الإضافة يعمل على إصلاح الانتهاك(الانتهاكات) باستخدام عملية الإرسال العادية. وإذا لم تتم معالجة الانتهاك خلال الفترة التحذيرية، ستتم إزالة التمديد.

تتناول المعلومات التالية فترة التحذير فقط. يمكنك مراجعة القسم الإزالة للحصول على معلومات إضافية حول معالجة عمليات إزالة المحتوى.

التواصل مع المطوّرين

سيتم إرسال رسالة إلكترونية تحذيرية إلى عنوان البريد الإلكتروني للناشر المرتبط بالإضافة تفيد بأنّ الإضافة ستتم إزالتها بسبب انتهاك واحد أو أكثر للسياسة. يعتمد طول فترة التحذير على الانتهاك المرصود.

إذا لم يحلّ المطوّر الانتهاكات خلال فترة التحذير، سيتلقّى الناشر رسالة إلكترونية أخرى توضّح أنّ الفترة التحذيرية انتهت وأنّه تمت إزالة التمديد. راجع مراسلات المطوّر للحصول على معلومات إضافية حول التواصل عبر البريد الإلكتروني.

بطاقة بيانات سوق Chrome الإلكتروني

لا تتأثر بطاقة بيانات الإضافة في "سوق Chrome الإلكتروني" خلال فترة التحذير. سيظل العنصر متاحًا للتنزيل، وسيتمكن المستخدمون الحاليون من التحديث إلى أحدث إصدار تم نشره بنجاح من الإضافة.

واجهة مستخدم Chrome

ولا يتم إشعار المستخدمين النهائيين خلال فترة التحذير.

إزالة المحتوى

تشير الإزالة إلى عملية إزالة إضافة من "سوق Chrome الإلكتروني". في معظم الحالات، لا تكون عمليات الإزالة نهائية: يمكن لناشر الإضافة إرجاع الإضافة إلى السوق الإلكتروني من خلال إرسال نسخة جديدة تحلّ مشكلة انتهاك السياسة واجتياز عملية المراجعة.

تحدث عمليات الإزالة في حالتين أساسيتين. أولاً، تحدث عمليات الإزالة الفورية عندما يرصد المراجعون انتهاكًا واحدًا أو أكثر للسياسة ذي خطورة متوسطة أو أعلى في الإصدار المنشور من الإضافة. ثانيًا، تتم عمليات الإزالة المتأخرة بعد انتهاء فترة التحذير في حالة انتهاك بسيط للسياسة. وفي كلتا الحالتَين، يكون تأثير عملية الإزالة نفسه.

التواصل مع المطوّرين
سيتم إرسال رسالة إلكترونية إلى عنوان البريد الإلكتروني للناشر المرتبط بالإضافة تفيد بأن الإضافة قد تمت إزالتها بسبب انتهاك واحد أو أكثر للسياسة. في حال انتهاء صلاحية تحذير، ستتضمّن الرسالة الإلكترونية مرجعًا إلى الرسالة الإلكترونية التحذيرية التي تلقّاها المطوّر سابقًا.
بطاقة بيانات سوق Chrome الإلكتروني
عند إزالة إحدى الإضافات، لن تكون متاحة بعد ذلك في "سوق Chrome الإلكتروني". وإذا حاول المستخدمون العاديون الوصول إلى قائمة الإضافة، سيعرض سوق Chrome الإلكتروني الخطأ 404. إذا سجّل مطوّر البرامج الذي يملك الإضافة أو أحد أعضاء قائمة الناشرين في مجموعة الإضافة (إن وجد) الدخول إلى "سوق Chrome الإلكتروني"، سيظهر له آخر إصدار منشور من الإضافة وتحذير في أعلى النافذة يشير إلى أنّه قد تمت إزالة الإضافة. علاوة على ذلك، لن يظهر العنصر في نتائج البحث أو المجموعات أو قوائم الفئات أو في أي مكان آخر في واجهة مستخدم المستهلك في "سوق Chrome الإلكتروني".
واجهة مستخدم Chrome
لا يتم إشعار المستخدمين النهائيين بإجراء التنفيذ فور إزالة المحتوى. إذا ظلّت الإضافة بدون حلّ لعدة أسابيع، سيوقف Chrome الإضافة تلقائيًا ويُبلغ المستخدم النهائي بأنّ الإضافة تنتهك "سياسة سوق Chrome الإلكتروني". يمكن للمستخدمين اختيار إعادة تفعيل الإضافة إذا أرادوا.

البرامج الضارة والانتهاكات الشديدة

يطبِّق فريق المراجعة في "سوق Chrome الإلكتروني" إجراءات خاصة بشأن الانتهاكات الجسيمة للسياسات. وفي حالات مثل توزيع البرامج الضارة والسلوك المخادع الذي يهدف إلى التهرّب من المراجعة والانتهاكات الشديدة المتكررة التي تشير إلى نية سيئة وغيرها من الانتهاكات الجسيمة للسياسات، يجب اتّخاذ تدابير أكثر صرامة.

وللحدّ من احتمال أن يسيء هؤلاء المطوّرون إلحاق المزيد من الضرر بالمستخدمين، لا يتقصد فريق "سوق Chrome الإلكتروني" تقديم أي تفاصيل بشأن هذه الانتهاكات. بالإضافة إلى ذلك، وفي الحالات الأكثر خطورة، سيتم تعليق حساب المطوّر على سوق Chrome الإلكتروني نهائيًا.

التواصل مع المطوّرين
بخلاف إجراءات التنفيذ الأخرى، لا يتم إرسال الإشعار إلى عنوان البريد الإلكتروني للناشر عند إزالة الإضافات. وفي حال تعليق حساب المطوّر على سوق Chrome الإلكتروني، سنُرسل له رسالة إلكترونية لإعلامه بهذا الإجراء التنفيذي.
بطاقة بيانات سوق Chrome الإلكتروني
تمامًا كما هي الحال مع إزالة المحتوى، تتم إزالة العنصر المسيء من "سوق Chrome الإلكتروني".
واجهة مستخدم Chrome
تم إيقاف الإضافة المخالفة على جميع أجهزة المستخدمين النهائيين. على عكس عمليات الإزالة العادية، لا يمكن إعادة تفعيل هذه الإضافات. يرسل Chrome إشعارًا للمستخدم يفيد بأنه قد تم إيقاف الإضافة بسبب احتوائها على برامج ضارة. يمكن للمستخدمين اختيار إزالة الإضافة أو رفض مربع الحوار.

التواصل مع المطوّرين

تتضمّن عملية المراجعة في "سوق Chrome الإلكتروني" طريقتَين أساسيتَين للتواصل مع المطوّرين: الرسائل الإلكترونية المبرمَجة التي يتم إرسالها إلى عنوان البريد الإلكتروني لناشر الإضافة وتذاكر الدعم.

يجب فتح طلبات الدعم باستخدام نموذج الدعم الشامل، ولكن بمجرد فتح طلب الدعم، يتم إجراء جميع المراسلات عبر البريد الإلكتروني.

رسائل إلكترونية مبرمَجة

في جميع انتهاكات السياسة ما عدا الأكثر شدة، سيرسل "سوق Chrome الإلكتروني" إلى المطوّرين رسائل إلكترونية مبرمَجة لإعلامهم بالانتهاك الذي تم رصده والإجراءات التنفيذية التي تم اتخاذها. توضح هذه الرسائل الإلكترونية السياسة أو السياسات التي تم انتهاكها، وتقدّم رابطًا يؤدي إلى مستندات تحديد المشاكل وحلّها ذات الصلة بالانتهاك، وتقدّم للمطوّر إرشادات حول كيفية طلب إعادة النظر في القرار.

دعم شامل

يوفر نموذج الاتصال بالدعم الشامل للناشرين في سوق Chrome الإلكتروني نقطة اتصال واحدة لطلب المساعدة بشأن مجموعة متنوعة من المشكلات. قد تستغرق معالجة المشاكل التي تستلزم تصعيدًا، مثل المشاكل المتعلقة بإحصاءات لوحة البيانات وعمليات النقل بين المطوّرين واسترداد حساب المطوّر أكثر من سبعة أيام بسبب التعقيد والتحقيق المتعمق المطلوب لتحديد السبب الأساسي أو التفسير.

طلب إعادة النظر في قرار بشأن مراجعة

اتّبِع الخطوات التالية لتقديم طلب إعادة النظر في إزالة أو تحذير.

  1. افتح نموذج التواصل مع فريق الدعم الشامل.
  2. اختَر "عنصري (إضافة أو تطبيق أو مظهر)".
  3. اختَر "تم تحذيري / تمت إزالة / رفض العنصر".
  4. يُرجى اختيار سبب تقديم طلب إعادة النظر ولون المرجع وعنصره.
  5. يُرجى مراجعة إرشادات تحديد المشاكل وحلّها في ما يتعلّق بالانتهاكات.
  6. تقديم تفاصيل إضافية وفقًا لما يطلبه النموذج.

طلب إعادة النظر في قرار تعليق الحساب

اتّبِع الخطوات التالية لطلب إعادة النظر في قرار تعليق حساب مطوِّر.

  1. افتح نموذج التواصل مع فريق الدعم الشامل.
  2. اختَر "حساب المطوّر الخاص بي".
  3. اختر "تم تعليق حسابي".
  4. تقديم تفاصيل إضافية وفقًا لما يطلبه النموذج.

بعد مرور بضع دقائق على إرسال طلب الدعم، من المفترَض أن تصلك رسالة إلكترونية تتضمّن معرّفًا فريدًا لطلب الدعم. قد يستغرق تلقّي الردّ مدة تصل إلى ثلاثة أيام حسب حجم قائمة انتظار الدعم والمخالفة المحدّدة. إذا لم تتلق ردًا خلال هذه الفترة، يمكنك الرد على الرسالة الإلكترونية الأولية للحالة لطلب تحديث.

يُرجى فتح طلب دعم واحد فقط لكل إجراء تنفيذي. تجعل طلبات الدعم المتعددة من الصعب على الوكلاء مساعدتك في العثور على جميع المعلومات ذات الصلة بمشكلتك وتتبعها.