این سند یک نمای کلی از فرآیند بررسی فروشگاه وب Chrome و اقدامات اجرایی را ارائه میدهد که وقتی یک برنامه افزودنی خطمشیهای فروشگاه وب Chrome را نقض میکند، انجام میشود. شیوههای اجرایی شرحدادهشده در این سند تا آخرین تاریخ بهروزرسانی سند، دقیق بوده و بدون اطلاع قبلی ممکن است تغییر کنند.
برای مروری بر نحوه تناسب نظرات در چرخه عمر ، چرخه حیات یک مورد فروشگاه وب Chrome را ببینید.
فرآیند بررسی به محافظت از کاربران نهایی در برابر کلاهبرداری، جمعآوری دادهها، بدافزارها و عوامل مخربی که به دنبال سوء استفاده از کاربران Chrome هستند و همچنین در برابر برنامههای افزودنی که سهواً خطمشی را نقض میکنند، کمک میکند.
اصول اولیه
وقتی یک برنامه افزودنی را برای بازبینی ارسال میکنید، تیم بررسی برنامه افزودنی را از نظر مطابقت با خطمشیهای برنامه توسعهدهنده بررسی میکند و در صورت مشاهده هرگونه تخلف، اقدامات اجرایی مناسب را انجام میدهد.
موارد موجود نیز به صورت دوره ای برای مطابقت بررسی می شوند. ما این کار را انجام می دهیم زیرا اکوسیستم توسعه دائما در حال تکامل است. همانطور که عوامل مخرب حملات خود را تکامل می دهند یا سوء استفاده های آنها کشف می شود، فرآیند بررسی نیز باید در پاسخ به آن تکامل یابد. همچنین، با تغییر خطمشیهای برنامه توسعهدهنده، باید اطمینان حاصل کنیم که موارد منتشر شده موجود با خطمشی فعلی مطابقت دارد تا از کاربران نهایی محافظت شود.
زمان ها را مرور کنید
زمان بررسی فروشگاه وب Chrome ممکن است متفاوت باشد. در اوایل سال 2021، اکثر ارسالها بررسی را در کمتر از 24 ساعت تکمیل کردند و بیش از 90 درصد آنها در عرض سه روز تکمیل شدند.
فرآیند بررسی از ترکیبی از سیستم های دستی و خودکار استفاده می کند. همه ارسالها بدون در نظر گرفتن دوره تصدی توسعهدهنده یا تعداد کاربران فعال، از طریق یک سیستم بازبینی انجام میشوند. با این حال، برخی از سیگنالها ممکن است باعث شود بازبین یک برنامه افزودنی را با دقت بیشتری بررسی کند، از جمله:
- توسعه دهندگان جدید
- پسوندهای جدید
- درخواست های مجوز خطرناک
- تغییرات قابل توجه کد
بنابراین ممکن است این سیگنالها باعث شوند که بررسی بیشتر طول بکشد. همچنین ممکن است پس از رد یا اخطار یک تمدید، زمان بازبینی بیشتر از حد معمول باشد.
عوامل قابل توجهی که زمان بررسی را افزایش می دهد
برای برنامههای افزودنی که مجوزهای میزبان گسترده یا مجوزهای اجرایی حساس را درخواست میکنند، یا شامل کدهای زیادی یا کدهای غیرقابل بازبینی هستند، ممکن است بررسی بیشتر طول بکشد.
- مجوزهای میزبان گسترده
- الگوهای مجوزهای میزبان مانند
*://*/*،https://*/*، و<all_urls>به برنامههای افزودنی دسترسی گستردهای به فعالیت وب کاربر میدهد، بهویژه زمانی که با مجوزهای دیگر ترکیب شود. برنامههای افزودنی با این نوع دسترسی میتوانند سابقه مرور کاربر را جمعآوری کنند، رفتار جستجوی وب را ربوده، دادهها را از وبسایتهای بانکی حذف کنند، اعتبارنامهها را جمعآوری کنند، یا به روشهای دیگری از کاربران سوءاستفاده کنند. - مجوزهای اجرایی حساس
- مجوزها به برنامههای افزودنی حقوق دسترسی و دستکاری دادهها را میدهند. برخی از مجوزها مستقیماً این کار را انجام می دهند (مثلاً
tabsوdownloads) در حالی که برخی دیگر باید با مجوزهای میزبان ترکیب شوند (مثلاًcookiesوwebRequest). بررسی باید تأیید کند که هر مجوز درخواستی واقعاً ضروری است و به درستی استفاده می شود. درخواست قابلیتهای قدرتمند و بالقوه خطرناک، زمان بیشتری برای بررسی نیاز دارد. - مقدار و قالب بندی کد
- هرچه یک برنامه افزودنی حاوی کد بیشتری باشد، کار بیشتری برای تأیید ایمن بودن کد لازم است. مبهم سازی مجاز نیست زیرا پیچیدگی فرآیند اعتبار سنجی را افزایش می دهد. کوچک سازی مجاز است، اما می تواند بازبینی کد برنامه افزودنی را نیز دشوارتر کند. در صورت امکان، کد خود را به عنوان نویسنده ارسال کنید. همچنین ممکن است بخواهید ساختار کد خود را به گونه ای در نظر بگیرید که درک آن برای دیگران آسان باشد.
بررسی نتایج
بسته به اینکه این یک بررسی انتشار یا یک بازنگری دوره ای باشد، ممکن است تعدادی از نتایج پاس/بدون قبولی وجود داشته باشد. این نتایج در بخشهای زیر توضیح داده شده است.
انتشار نتایج بررسی
این بخش نحوه رسیدگی به تخلفات خطمشی را که هنگام بررسی افزونه ارسال شده برای انتشار مشاهده میکنیم، شرح میدهد.
درخواست های بازبینی انتشار دو نتیجه اساسی دارند.
- هیچ تخلفی یافت نشد: ارسال مورد تأیید است و میتواند در فروشگاه وب Chrome منتشر شود.
- نقض پیدا شد: ارسال رد شد و به توسعه دهنده اطلاع داده شد که چرا.
برای جزئیات بیشتر در مورد نحوه انتقال این نتایج به برنامهنویس و نحوه تماس توسعهدهندگان با تیم بازبینی در مورد نتیجه، به ارتباطات برنامهنویس مراجعه کنید.
در نهایت، سومین نتیجه بالقوه این است که ارسالی حاوی بدافزار یا نقض شدید خطمشی دیگری است. برای جزئیات نحوه اجرای این احکام به بخش بدافزار مراجعه کنید.
نتایج بررسی دوره ای
این بخش نحوه رسیدگی به تخلفات خطمشی را در طول فرآیند بررسی دورهای شرح میدهد. توجه داشته باشید که نقض شناسایی شده در طول فرآیند بررسی انتشار ممکن است باعث بازبینی مجدد نسخه منتشر شده فعلی برنامه افزودنی شود.

برنامههای افزودنی منتشر شده موجود گاهاً خارج از فرآیند بررسی زمان ارائه استاندارد مورد بررسی قرار میگیرند. دلایل احتمالی این امر عبارتند از، اما نه محدود به بررسی منظم دورهای، بررسی ناشی از نقض مشاهده شده در ارسال جدید، و گزارشهای کاربر از رفتار غیرمنتظره یا مخرب.
چهار نتیجه برای بررسی یک مورد منتشر شده وجود دارد:
- هیچ تخلفی یافت نشد: هیچ اقدامی انجام نشده است. برنامه افزودنی در فروشگاه وب Chrome باقی می ماند.
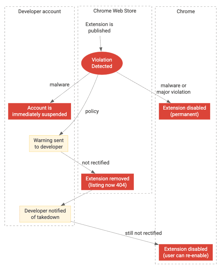
- یک تخلف جزئی پیدا شد: یک هشدار در مورد نقض به توسعه دهنده ارسال می شود. توسعهدهنده زمان مشخصی برای رسیدگی به تخلف قبل از حذف مورد دارد. برای اطلاعات بیشتر به هشدار مراجعه کنید.
- نقض جدی تری پیدا شد: برنامه افزودنی بلافاصله حذف می شود و توسعه دهنده از نقض مطلع می شود. برای اطلاعات بیشتر به حذف مراجعه کنید.
- یک مشکل شدید پیدا شد: برنامه افزودنی بلافاصله حذف می شود و توسعه دهنده مطلع نمی شود . برای اطلاعات بیشتر به بدافزار مراجعه کنید.
برای جزئیات نحوه اطلاع رسانی و نحوه تجدیدنظرخواهی از حکم، به ارتباطات برنامه نویس مراجعه کنید.
اجرای تخلف
در صورتی که در طول فرآیند بررسی، نقض خطمشی شناسایی شود، فروشگاه وب Chrome بسته به نوع بازبینی انجام شده، شدت نقض، صلاحدید بازبینیکننده و احتمالاً سایر عوامل، اقدام مناسبی را انجام خواهد داد.
طرد شدن
رد می تواند در پاسخ به درخواست "ارسال برای بررسی" رخ دهد. اگر مشخص شود که ارسالی ناقض خطمشی فروشگاه وب Chrome است اما نقض فاحش خطمشی نباشد، ارسال رد میشود.
در برخی موارد، نقض شناسایی شده در ارسال ممکن است باعث بازبینی افزونه منتشر شده شود. اگر نقض در نسخه منتشر شده افزونه نیز مشاهده شود، اقدامات اجرایی اضافی ممکن است انجام شود.
- ارتباطات توسعه دهنده
- آدرس ایمیل ناشر مرتبط با برنامه افزودنی ایمیلی مبنی بر رد شدن ارسال ارسال خواهد شد. ایمیلهای رد نشان میدهند که برنامه افزودنی کدام خطمشی را نقض کرده است و به توسعهدهنده راهنمایی درباره نحوه تجدیدنظرخواهی از حکم ارائه میدهد.
- فهرست فروشگاه وب Chrome
- فهرست برنامه افزودنی در فروشگاه وب Chrome تحت تأثیر قرار نمی گیرد. متن توضیحات، دارایی های تصویر، افشای حریم خصوصی، و CRX منتشر شده، همگی بدون تغییر باقی می مانند.
- رابط کاربری کروم
- هنگامی که ارسالی رد می شود، به کاربران نهایی اطلاع داده نمی شود.
هشدار
اگر موردی که در حال حاضر منتشر شده است حاوی نقض خطمشی جزئی باشد، مرور فروشگاه وب Chrome ناشر برنامه افزودنی را از طریق ایمیل از نقض مطلع میکند. بسته به تخلف، معمولاً 7 تا 30 روز به ناشر فرصت داده می شود تا به مشکل(ها) رسیدگی کند. توسعهدهنده برنامه افزودنی میتواند با ارسال نسخه جدیدی از برنامه افزودنی که نقض(های) را با استفاده از فرآیند ارسال استاندارد برطرف میکند، هشدار را برطرف کند. در صورت عدم رسیدگی به تخلف در مدت اخطار، تمدید لغو خواهد شد.
اطلاعات زیر فقط دوره هشدار را پوشش می دهد. برای اطلاعات بیشتر در مورد مدیریت حذف، به حذف رجوع کنید.
- ارتباطات توسعه دهنده
به آدرس ایمیل ناشر مرتبط با برنامه افزودنی، یک ایمیل اخطاری ارسال میشود که نشان میدهد برنامه افزودنی به دلیل یک یا چند نقض خطمشی حذف خواهد شد. طول دقیق دوره هشدار بستگی به تخلف مشاهده شده دارد.
اگر توسعهدهنده تخلف(های) را در مدت اخطار برطرف نکند، ناشر ایمیل دیگری دریافت میکند که در آن توضیح میدهد که دوره هشدار منقضی شده و تمدید حذف شده است. برای اطلاعات بیشتر در مورد ارتباطات ایمیل، ارتباطات توسعه دهنده را ببینید.
- فهرست فروشگاه وب Chrome
فهرست فروشگاه وب Chrome افزونه در طول دوره هشدار تحت تأثیر قرار نمیگیرد. مورد برای بارگیری در دسترس باقی می ماند و کاربران موجود می توانند به آخرین نسخه با موفقیت منتشر شده افزونه به روز شوند.
- رابط کاربری کروم
کاربران نهایی در طول دوره هشدار مطلع نمی شوند.
حذف
برداشتن به عمل حذف یک برنامه افزودنی از فروشگاه وب Chrome اشاره دارد. در بیشتر مواقع، حذفها دائمی نیستند: ناشر برنامه افزودنی میتواند با ارسال نسخه جدیدی که نقض خطمشی را برطرف میکند، برنامه افزودنی را به فروشگاه وب بازگرداند.
حذف در دو سناریو اصلی رخ می دهد. اول، حذف فوری زمانی اتفاق میافتد که بازبین یک یا چند نقض خطمشی با شدت متوسط یا بیشتر را در نسخه منتشر شده یک برنامه افزودنی تشخیص دهد. دوم، حذف تاخیری پس از انقضای دوره هشدار برای نقض جزئی خطمشی رخ میدهد. در هر دو مورد، تأثیر حذف یکسان است.
- ارتباطات توسعه دهنده
- آدرس ایمیل ناشر مرتبط با برنامه افزودنی ایمیلی مبنی بر حذف برنامه افزودنی به دلیل یک یا چند نقض خطمشی ارسال میشود. در صورت اخطار منقضی شده، ایمیل حاوی ارجاع به ایمیل هشداری است که توسعه دهنده قبلاً دریافت کرده است.
- فهرست فروشگاه وب Chrome
- وقتی یک برنامه افزودنی حذف شود، دیگر در فروشگاه وب Chrome در دسترس نخواهد بود. اگر کاربران عادی سعی کنند به فهرست برنامه افزودنی دسترسی پیدا کنند، فروشگاه وب Chrome خطای 404 را برمیگرداند. اگر توسعهدهنده مالک برنامه افزودنی یا عضوی از فهرست ناشر گروه برنامه افزودنی (در صورت وجود) وارد فروشگاه وب Chrome شود، آخرین نسخه منتشر شده از برنامه افزودنی و هشداری را در بالای پنجره میبیند که نشان میدهد که پسوند حذف شده است. علاوه بر این، این مورد در نتایج جستجوی فروشگاه وب Chrome، مجموعهها، فهرستبندیهای دستهها یا جای دیگری در رابط کاربری مصرفکننده فروشگاه وب Chrome ظاهر نمیشود.
- رابط کاربری کروم
- کاربران نهایی بلافاصله پس از حذف از اقدام اجرایی مطلع نمی شوند. اگر این نقض برای چندین هفته حل نشده باقی بماند، Chrome به طور خودکار برنامه افزودنی را غیرفعال میکند و به کاربر نهایی اطلاع میدهد که برنامه افزودنی خطمشی فروشگاه وب Chrome را نقض میکند. کاربران در صورت تمایل می توانند برنامه افزودنی را دوباره فعال کنند.
بدافزار و نقض شدید
تیم بررسی فروشگاه وب Chrome رویههای خاصی برای نقض خطمشی فاحش دارد. در مواردی مانند توزیع بدافزار، رفتار فریبکارانه طراحی شده برای فرار از بازبینی، نقض شدید مکرر نشان دهنده نیت مخرب، و سایر موارد نقض خط مشی فاحش، اقدامات شدیدتر ضروری است.
برای محدود کردن احتمال آسیب رساندن بیشتر به کاربران توسط این توسعه دهندگان، تیم فروشگاه وب Chrome عمداً جزئیاتی در مورد این تخلفات ارائه نمی دهد. علاوه بر این، در موارد شدیدتر، حساب فروشگاه وب Chrome برنامهنویس برای همیشه معلق میشود.
- ارتباطات توسعه دهنده
- برخلاف سایر اقدامات اجرایی، وقتی افزونه(های) حذف می شوند، اعلان به آدرس ایمیل ناشر ارسال نمی شود . در صورتی که حساب فروشگاه وب کروم برنامهنویس به حالت تعلیق درآید، ایمیلی به برنامهنویس ارسال میشود تا از آن اقدام اجرایی مطلع شود.
- فهرست فروشگاه وب Chrome
- درست مانند حذف ، مورد توهینآمیز از فروشگاه وب Chrome حذف میشود.
- رابط کاربری کروم
- برنامه افزودنی نقض کننده در همه دستگاه های کاربر نهایی غیرفعال است. برخلاف حذفهای استاندارد، این افزونهها را نمیتوان دوباره فعال کرد. کروم به کاربر اطلاع می دهد که برنامه افزودنی غیرفعال شده است زیرا مشخص شد که حاوی بدافزار است. کاربران ممکن است انتخاب کنند که افزونه را حذف کنند یا گفتگو را رد کنند.
ارتباطات توسعه دهنده
فرآیند بررسی فروشگاه وب Chrome دو راه اصلی برای برقراری ارتباط با توسعه دهندگان دارد: ایمیلهای خودکار ارسال شده به آدرس ایمیل ناشر برنامه افزودنی و بلیطهای پشتیبانی.
بلیط های پشتیبانی باید با استفاده از فرم پشتیبانی یک توقف باز شوند، اما پس از باز شدن بلیط، تمام ارتباطات از طریق ایمیل انجام می شود.
ایمیل های خودکار
در همه موارد به جز شدیدترین موارد نقض خطمشی، فروشگاه وب Chrome برای توسعهدهندگان ایمیلهای خودکار ارسال میکند و آنها را در مورد نقض مشاهدهشده و اقدامات اجرایی انجامشده مطلع میکند. این ایمیلها بیان میکنند که چه خطمشی یا خطمشیهایی نقض شدهاند، به اسناد عیبیابی مرتبط با نقض پیوند داده میشوند و به توسعهدهنده راهنمایی در مورد نحوه تجدیدنظرخواهی از حکم ارائه میدهند.
پشتیبانی یک مرحله ای
فرم تماس با پشتیبانی One Stop به ناشران فروشگاه وب Chrome یک نقطه تماس واحد برای درخواست کمک در مورد مسائل مختلف ارائه می دهد. نگرانی هایی که تشدید را ایجاب می کنند، مانند مشکلات مربوط به آمار داشبورد، نقل و انتقالات بین توسعه دهندگان، و بازیابی حساب توسعه دهنده، ممکن است به دلیل پیچیدگی و بررسی عمیق مورد نیاز برای شناسایی علت اصلی یا توضیح، بیش از هفت روز طول بکشد تا پاسخ داده شود.
اعتراض به حکم تجدیدنظر
از مراحل زیر برای درخواست تجدیدنظر برای حذف یا هشدار استفاده کنید.
- فرم تماس با پشتیبانی One Stop را باز کنید.
- «مورد من (برنامههای افزودنی، برنامه یا طرح زمینه)» را انتخاب کنید.
- "مورد من هشدار داده شد / حذف شد / رد شد" را انتخاب کنید.
- دلیل جذابیت خود و رنگ و عنصر مرجع را انتخاب کنید.
- راهنمای عیبیابی تخلف را مرور کنید.
- جزئیات اضافی را همانطور که در فرم درخواست می شود ارائه دهید.
درخواست تجدید نظر در مورد تعلیق حساب
از مراحل زیر برای درخواست تجدیدنظر در مورد تعلیق حساب توسعه دهنده استفاده کنید.
- فرم تماس با پشتیبانی One Stop را باز کنید.
- "حساب توسعه دهنده من" را انتخاب کنید.
- "اکانت من به حالت تعلیق درآمد" را انتخاب کنید.
- جزئیات اضافی را همانطور که در فرم درخواست می شود ارائه دهید.
چند دقیقه پس از ارسال درخواست پشتیبانی، باید یک ایمیل با یک شناسه منحصر به فرد برای درخواست پشتیبانی خود دریافت کنید. بسته به اندازه صف پشتیبانی و تخلف خاص، دریافت پاسخ ممکن است تا سه روز طول بکشد. اگر در آن مدت پاسخی دریافت نکردید، می توانید به ایمیل مورد اولیه پاسخ دهید تا درخواست به روز رسانی کنید.
لطفاً در هر اقدام اجرایی فقط یک درخواست پشتیبانی باز کنید. درخواستهای پشتیبانی متعدد کار را برای عواملی که به شما کمک میکنند در یافتن و پیگیری همه اطلاعات مرتبط در مورد مشکلتان دشوارتر میکند.