Ce document présente le processus d'examen du Chrome Web Store et les mesures coercitives appliquées lorsqu'une extension ne respecte pas les règles du Chrome Web Store. Les pratiques d'application décrites dans ce document sont exactes à la date de la dernière mise à jour du document et sont susceptibles d'être modifiées sans notification préalable.
Consultez le cycle de vie d'un élément du Chrome Web Store pour découvrir comment les avis s'intègrent dans ce cycle de vie.
Le processus d'examen permet de protéger les utilisateurs finaux contre les escroqueries, la collecte de données, les logiciels malveillants et les acteurs malveillants qui cherchent à exploiter les utilisateurs de Chrome, ainsi que contre les extensions qui enfreignent par inadvertance les règles.
Principes de base
Lorsque vous envoyez une extension pour examen, notre équipe vérifie qu'elle est conforme au Règlement du programme pour les développeurs et, si des cas de non-respect sont constatés, elle prend les mesures d'application appropriées.
Nous examinons également régulièrement la conformité des éléments existants. En effet, l'écosystème d'extensions est en constante évolution. À mesure que les attaques ou les exploits des acteurs malveillants sont découverts, le processus d'examen doit également évoluer en conséquence. De plus, à mesure que le règlement du programme pour les développeurs évolue, nous devons nous assurer que les éléments publiés existants respectent le règlement actuel afin de protéger les utilisateurs finaux.
Délais d'examen
Les délais d'examen peuvent varier dans le Chrome Web Store. Début 2021, la plupart des demandes ont été examinées en moins de 24 heures, et plus de 90% ont été traitées en trois jours.
Le processus d'examen s'appuie sur une combinaison de systèmes manuels et automatisés. Toutes les demandes passent par le même système d'examen, quelle que soit l'ancienneté du développeur ou le nombre d'utilisateurs actifs. Cependant, certains signaux peuvent l'amener à examiner une extension de plus près:
- nouveaux développeurs
- nouvelles extensions
- demandes d'autorisation dangereuses
- modifications importantes du code
Ces signaux peuvent donc entraîner un délai d'examen plus long. Les délais d'examen peuvent également être plus longs que d'habitude après le refus ou l'avertissement d'une extension.
Facteurs notables qui augmentent le délai d'examen
L'examen peut prendre plus de temps pour les extensions qui nécessitent des autorisations d'hôte étendues ou des autorisations d'exécution sensibles, ou qui incluent beaucoup de code ou du code difficile à examiner.
- Autorisations étendues d'hôtes
- Les modèles d'autorisations d'hôte tels que
*://*/*,https://*/*et<all_urls>donnent aux extensions un accès étendu à l'activité Web de l'utilisateur, en particulier lorsqu'elles sont associées à d'autres autorisations. Les extensions disposant de ce type d'accès peuvent collecter l'historique de navigation d'un utilisateur, pirater le comportement de recherche sur le Web, récupérer des données sur des sites Web bancaires, collecter des identifiants ou exploiter des utilisateurs par d'autres moyens. - Autorisations d'exécution sensibles
- Les autorisations accordent aux extensions des droits spéciaux d'accès aux données et de manipulation. Certaines autorisations le font directement (par exemple,
tabsetdownloads), tandis que d'autres doivent être combinées à des autorisations d'hôte (par exemple,cookiesetwebRequest). L'examen doit vérifier que chaque autorisation demandée est réellement nécessaire et utilisée de manière appropriée. L'examen des demandes de fonctionnalités puissantes et potentiellement dangereuses prend plus de temps. - Quantité et mise en forme du code
- Plus une extension contient de code, plus il faut de travail pour vérifier s'il est sûr. L'obscurcissement n'est pas autorisé, car il augmente la complexité du processus de validation. La minimisation est autorisée, mais elle peut également compliquer l'examen du code d'extension. Si possible, envisagez d'envoyer votre code tel que créé. Vous pouvez également envisager de structurer votre code de sorte que les autres utilisateurs le comprennent facilement.
Examiner les résultats
Plusieurs résultats sont possibles, selon qu'il s'agit d'une vérification de la publication ou d'un nouvel examen périodique. Ces résultats sont décrits dans les sections suivantes.
Résultats de l'examen de la publication
Cette section décrit la façon dont nous gérons les cas de non-respect des règles constatés lors de l'examen d'une extension envoyée pour publication.
Les demandes d'examen de publication ont deux résultats principaux.
- Aucune infraction détectée:l'envoi est approuvé et peut être publié sur le Chrome Web Store.
- Non-respect des règles:la demande est refusée, et le développeur en est informé.
Consultez la section Communication aux développeurs pour découvrir comment ces résultats sont communiqués au développeur et comment les développeurs peuvent contacter l'équipe d'examinateurs concernant le résultat.
Enfin, un troisième résultat potentiel est que l'envoi contient un logiciel malveillant ou un autre cas de non-respect extrême des règles. Consultez la section sur les logiciels malveillants pour en savoir plus sur l'application de ces évaluations.
Résultats des examens périodiques
Cette section décrit la façon dont les cas de non-respect des règles sont traités au cours du processus d'examen périodique. Notez qu'un cas de non-respect identifié lors du processus d'examen de la publication peut déclencher un nouvel examen de la version actuellement publiée de l'extension.

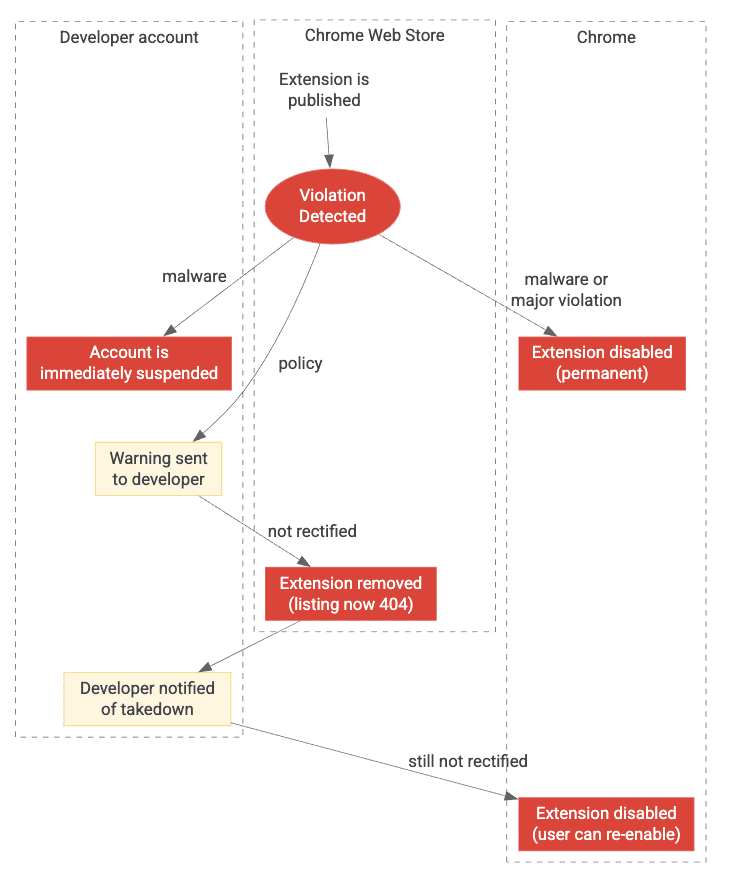
Les extensions publiées existantes sont parfois soumises à un examen en dehors du processus d'examen standard lors de l'envoi. Cela peut être dû à un examen périodique régulier, à un examen déclenché par un cas de non-respect observé dans un nouvel envoi, et à des signalements de comportement inattendu ou malveillant par les utilisateurs.
L'examen d'un élément publié peut aboutir à quatre résultats:
- Aucun cas de non-respect détecté:aucune mesure n'est prise. L'extension reste disponible sur le Chrome Web Store.
- Cas de non-respect mineur constaté:le développeur reçoit une mise en garde concernant cet infraction. Le développeur dispose d'un délai défini pour résoudre le cas de non-respect avant la suppression de l'élément. Pour en savoir plus, consultez la section Avertissement.
- Cas de non-respect plus grave:l'extension est immédiatement retirée et le développeur en est informé. Consultez la page de retrait pour en savoir plus.
- Un problème extrême a été détecté:l'extension est immédiatement retirée et le développeur n'en est pas informé. Pour en savoir plus, consultez la section sur les logiciels malveillants.
Consultez la section Communication aux développeurs pour en savoir plus sur cette communication et sur la procédure à suivre pour faire appel du verdict.
Application des règles
Si un cas de non-respect des règles est identifié pendant le processus d'examen, le Chrome Web Store prend les mesures appropriées en fonction du type d'examen, de la gravité du non-respect, de la discrétion de l'examinateur et, potentiellement, d'autres facteurs.
Rejection
Un refus peut se produire en réponse à une demande "Envoyer pour examen". S'il s'avère que le contenu soumis enfreint les règles du Chrome Web Store, mais qu'il ne s'agit pas d'un cas de non-respect flagrant, il sera refusé.
Dans certains cas, tout non-respect détecté dans un envoi peut déclencher un examen de l'extension publiée. Si le cas de non-respect est également détecté dans la version publiée de l'extension, des mesures coercitives supplémentaires peuvent être prises.
- Communication destinée aux développeurs
- L'adresse e-mail de l'éditeur associée à l'extension recevra un e-mail indiquant que l'envoi a été refusé. Ces e-mails indiquent la règle enfreinte par l'extension et fournissent au développeur des instructions pour faire appel du verdict.
- Fiche du Chrome Web Store
- La fiche de l'extension sur le Chrome Web Store n'est pas affectée. Le texte de description, les éléments image, les avis de confidentialité et le fichier CRX publié restent tous inchangés.
- UI Chrome
- Les utilisateurs finaux ne sont pas informés lorsqu'un envoi est refusé.
Avertissement
Si un élément actuellement publié ne respecte pas les règles, l'examen du Chrome Web Store en informe l'éditeur de l'extension par e-mail. En fonction du cas de non-respect des règles, l'éditeur dispose généralement de 7 à 30 jours pour le résoudre. Le développeur de l'extension peut résoudre l'avertissement en envoyant une nouvelle version de l'extension qui résout le ou les cas de non-respect à l'aide du processus d'envoi standard. Si vous ne corrigez pas le cas de non-respect des règles pendant la période d'avertissement, l'extension est supprimée.
Les informations suivantes ne concernent que la période d'avertissement. Pour en savoir plus sur la gestion du retrait, consultez Retrait.
- Communication destinée aux développeurs
L'adresse e-mail de l'éditeur associée à l'extension recevra un e-mail d'avertissement indiquant que l'extension sera supprimée pour cause de non-respect des règles. La durée exacte du préavis dépend du cas de non-respect observé.
Si le développeur ne résout pas le ou les cas de non-respect dans le délai d'avertissement, l'éditeur reçoit un autre e-mail lui expliquant que la période d'avertissement a expiré et que l'extension a été supprimée. Pour en savoir plus sur la communication par e-mail, consultez la section Communication avec les développeurs.
- Fiche du Chrome Web Store
La fiche Chrome Web Store de l'extension n'est pas affectée pendant la période d'avertissement. L'élément restera disponible en téléchargement et les utilisateurs existants pourront passer à la dernière version publiée de l'extension.
- UI Chrome
Les utilisateurs finaux ne sont pas avertis pendant le préavis.
Retrait
Le retrait consiste à supprimer une extension du Chrome Web Store. Dans la plupart des cas, les retraits ne sont pas permanents: l'éditeur de l'extension peut renvoyer l'extension à la boutique en ligne en envoyant une nouvelle version qui résout le problème de non-respect des règles et en passant la procédure d'examen.
Les retraits se produisent dans deux scénarios principaux. Tout d'abord, les retraits immédiats se produisent lorsque les examinateurs détectent un ou plusieurs cas de non-respect des règles de gravité moyenne ou supérieure dans la version publiée d'une extension. Ensuite, les retraits différés surviennent à l'expiration du délai d'avertissement pour un cas de non-respect mineur des règles. Dans les deux cas, l'impact du retrait est le même.
- Communication destinée aux développeurs
- L'adresse e-mail de l'éditeur associée à l'extension recevra un e-mail indiquant que l'extension a été supprimée pour non-respect des règles. Si un avertissement a expiré, l'e-mail contient une référence à l'e-mail d'avertissement précédemment reçu par le développeur.
- Fiche du Chrome Web Store
- Lorsqu'une extension est supprimée, elle n'est plus disponible sur le Chrome Web Store. Si des utilisateurs standards tentent d'accéder à la fiche de l'extension, le Chrome Web Store renvoie une erreur 404. Si le développeur propriétaire de l'extension ou un membre de la liste des éditeurs de groupe de l'extension (le cas échéant) est connecté au Chrome Web Store, il voit la dernière version publiée de l'extension, ainsi qu'un avertissement en haut de la fenêtre indiquant que l'extension a été supprimée. De plus, l'élément n'apparaîtra pas dans les résultats de recherche, les collections, les listes de catégories du Chrome Web Store ni ailleurs dans l'interface utilisateur grand public du Chrome Web Store.
- UI Chrome
- Les utilisateurs finaux ne sont pas informés des mesures coercitives immédiatement après le retrait. Si le problème n'est pas résolu pendant plusieurs semaines, Chrome désactive automatiquement l'extension et informe l'utilisateur final qu'elle enfreint les règles du Chrome Web Store. Les utilisateurs peuvent choisir de réactiver l'extension s'ils le souhaitent.
Logiciels malveillants et cas de non-respect extrêmes
L'équipe Chrome Web Store chargée de l'examen des applications a mis en place des procédures spéciales en cas de non-respect flagrant des règles. Dans les cas tels que la distribution de logiciels malveillants, les comportements trompeurs conçus pour éviter l'examen, les cas graves et répétés de non-respect des règles indiquant une intention malveillante, et d'autres cas de non-respect flagrant des règles, des mesures plus drastiques sont nécessaires.
Pour que ces développeurs ne puissent pas nuire davantage aux utilisateurs, l'équipe du Chrome Web Store ne fournit intentionnellement pas d'informations sur ces cas de non-respect. En outre, dans des cas plus graves, le compte du développeur Chrome Web Store sera définitivement suspendu.
- Communication destinée aux développeurs
- Contrairement aux autres mesures coercitives, la notification n'est pas envoyée à l'adresse e-mail de l'éditeur lorsque la ou les extensions sont supprimées. Si le compte du développeur Chrome Web Store est suspendu, le développeur reçoit un e-mail l'informant de cette mesure coercitive.
- Fiche du Chrome Web Store
- Tout comme lors d'un retrait, l'élément incriminé est supprimé du Chrome Web Store.
- UI Chrome
- L'extension non conforme est désactivée sur tous les appareils des utilisateurs finaux. Contrairement aux retraits standards, ces extensions ne peuvent pas être réactivées. Chrome informe l'utilisateur que l'extension a été désactivée, car elle contient un logiciel malveillant. Les utilisateurs peuvent choisir de supprimer l'extension ou de fermer la boîte de dialogue.
Communication destinée aux développeurs
Le processus d'examen du Chrome Web Store propose deux moyens principaux de communiquer avec les développeurs: les e-mails automatiques envoyés à l'adresse e-mail de l'éditeur de l'extension et les demandes d'assistance.
Les demandes d'assistance doivent être ouvertes à l'aide du formulaire Assistance unique. Toutefois, une fois la demande ouverte, toute communication a lieu par e-mail.
E-mails automatiques
Dans tous les cas de non-respect des règles, sauf les plus extrêmes, le Chrome Web Store envoie des e-mails automatiques aux développeurs pour les informer de la violation observée et des mesures coercitives prises. Ces e-mails indiquent la ou les règles enfreintes, contiennent un lien vers la documentation de dépannage liée à l'infraction et fournissent au développeur des instructions pour faire appel du verdict.
Assistance unique
Le formulaire de contact de l'assistance centralisée fournit aux éditeurs du Chrome Web Store un point de contact unique pour demander de l'aide concernant divers problèmes. Les problèmes qui nécessitent un signalement, tels que les problèmes liés aux statistiques du tableau de bord, aux transferts entre les développeurs et à la récupération de compte de développeur, peuvent prendre plus de sept jours pour être résolus en raison de la complexité et d'une enquête approfondie nécessaires pour identifier l'origine ou l'explication.
Faire appel d'un verdict lié à un avis
Pour faire appel d'un retrait ou d'un avertissement, procédez comme suit :
- Ouvrez le formulaire de contact de l'assistance centralisée.
- Sélectionnez "Mon article (extensions, application ou thème)".
- Sélectionnez "Mon article a reçu un avertissement / a été supprimé / refusé".
- Sélectionnez la raison pour laquelle vous faites appel, ainsi que la couleur et l'élément de référence.
- Consultez les conseils de résolution des problèmes de non-respect des règles.
- Fournissez les informations supplémentaires requises dans le formulaire.
Contester la suspension d'un compte
Pour faire appel de la suspension d'un compte de développeur, procédez comme suit :
- Ouvrez le formulaire de contact de l'assistance centralisée.
- Sélectionnez "Mon compte de développeur".
- Sélectionnez "Mon compte a été suspendu".
- Fournissez les informations supplémentaires requises dans le formulaire.
Quelques minutes après l'envoi de votre demande d'assistance, vous devriez recevoir un e-mail contenant un identifiant unique. En fonction de la taille de la file d'attente du service d'assistance et du cas de non-respect concerné, un délai de trois jours maximum peut être nécessaire pour recevoir une réponse. Si vous ne recevez pas de réponse dans ce délai, vous pouvez répondre à l'e-mail de demande initial pour demander une mise à jour.
Veuillez n'envoyer qu'une seule demande d'assistance par mesure coercitive. En faisant plusieurs demandes d'assistance, il est plus difficile pour les agents de vous aider à trouver et à suivre toutes les informations pertinentes concernant votre problème.