Chrome 웹 스토어 검토 프로세스

이 문서에서는 Chrome 웹 스토어 검토 프로세스와 확장 프로그램이 Chrome 웹 스토어의 정책을 위반할 경우 취해지는 시정 조치를 간략하게 설명합니다. 이 문서에 설명된 시행 관행은 문서의 최종 업데이트 날짜를 기준으로 정확하며 고지 없이 변경될 수 있습니다.

리뷰가 수명 주기에 부합하는 방식에 관한 개요는 Chrome 웹 스토어 항목의 수명 주기를 참고하세요.

검토 프로세스는 최종 사용자를 사기, 데이터 수집, 멀웨어, Chrome 사용자를 악용하려는 악의적인 행위자 및 의도치 않게 정책을 위반하는 확장 프로그램으로부터 보호하는 데 도움이 됩니다.

기본사항

검토를 위해 확장 프로그램을 제출하면 검토팀에서 확장 프로그램이 개발자 프로그램 정책을 준수하는지 검토하고 위반사항이 발견되면 적절한 시정 조치를 취합니다.

기존 항목도 정기적으로 규정을 준수하는지 검토합니다. 이렇게 하는 이유는 확장 프로그램 생태계가 끊임없이 진화하고 있기 때문입니다. 악의적인 행위자가 진화하거나 악용을 악용하는 사례가 발견되면 이에 대응하여 검토 프로세스도 진화해야 합니다. 또한 개발자 프로그램 정책이 변경되면 최종 사용자를 보호하기 위해 기존에 게시된 항목이 현재 정책을 준수하도록 해야 합니다.

검토 시간

Chrome 웹 스토어 검토 시간은 상황에 따라 다를 수 있습니다. 2021년 초에는 대부분의 제출이 24시간 이내에 검토를 완료했으며 90% 이상이 3일 이내에 완료되었습니다.

검토 절차에는 수동 시스템과 자동 시스템이 모두 사용됩니다. 개발자의 활동 기간이나 활성 사용자 수와 관계없이 모든 제출물은 동일한 검토 시스템을 거칩니다. 하지만 다음과 같은 일부 신호의 경우 검토자가 광고 확장을 더 자세히 검토해야 할 수 있습니다.

  • 새로운 개발자
  • 새 광고 확장
  • 위험한 권한 요청
  • 중요한 코드 변경사항

따라서 이러한 신호로 인해 검토 시간이 더 오래 걸릴 수 있습니다. 연장이 거부되거나 경고를 받은 후 검토 시간이 평소보다 길어질 수도 있습니다.

검토 시간을 늘리는 주요 요인

광범위한 호스트 권한이나 민감한 실행 권한을 요청하거나 많은 양의 코드 또는 검토가 어려운 코드가 포함된 확장 프로그램의 경우 검토하는 데 시간이 더 걸릴 수 있습니다.

광범위한 호스트 권한
호스트 권한 패턴(예: *://*/*, https://*/*, <all_urls>)을 사용하면 확장 프로그램이 특히 다른 권한과 결합될 때 사용자의 웹 활동에 대한 광범위한 액세스 권한을 갖게 됩니다. 이러한 유형의 액세스 권한이 있는 확장 프로그램은 사용자의 방문 기록을 수집하거나, 웹 검색 동작을 도용하거나, 뱅킹 웹사이트에서 데이터를 스크래핑하거나, 사용자 인증 정보를 수집하거나, 다른 방식으로 사용자를 악용할 수 있습니다.
민감한 실행 권한
권한은 확장 프로그램에 특수 데이터 액세스 및 조작 권한을 부여합니다. 일부 권한은 이 작업을 직접 실행하지만 (예: tabsdownloads) 다른 권한은 호스트 권한 부여와 결합되어야 합니다 (예: cookieswebRequest). 검토는 요청된 각 권한이 실제로 필요하며 적절하게 사용되고 있는지 확인해야 합니다. 강력하고 잠재적으로 위험한 기능을 요청하면 검토하는 데 시간이 더 걸립니다.
코드의 개수 및 형식
확장 프로그램에 포함된 코드가 많을수록 코드가 안전한지 확인하는 데 더 많은 작업이 필요합니다. 난독화는 유효성 검사 프로세스의 복잡성을 증가시키므로 허용되지 않습니다. 축소는 허용되지만 확장 프로그램 코드 검토가 더 어려워질 수도 있습니다. 가능한 경우 작성한 대로 코드를 제출하는 것이 좋습니다. 또한 다른 사람이 이해하기 쉬운 방식으로 코드를 구성하는 것이 좋습니다.

결과 검토

게시 검토인지 아니면 주기적인 재검토인지에 따라 여러 가지로 통과/통과할 수 없는 결과가 있습니다. 이러한 결과는 다음 섹션에서 설명합니다.

검토 결과 게시

이 섹션에서는 게시를 위해 제출된 확장 프로그램을 검토하는 동안 발견한 정책 위반을 Google에서 어떻게 처리하는지 설명합니다.

검토 게시 요청에는 두 가지 기본 결과가 있습니다.

  • 위반사항이 발견되지 않음: 제출이 승인되어 Chrome 웹 스토어에 게시할 수 있습니다.
  • 위반 사항이 발견됨: 제출이 거부되며 개발자에게 이유를 알립니다.

이러한 결과가 개발자에게 다시 전달되는 방식과 개발자가 결과에 관해 검토팀에 연락할 수 있는 방법에 관한 자세한 내용은 개발자 커뮤니케이션을 참고하세요.

마지막으로 세 번째 잠재적인 결과는 멀웨어 또는 다른 심각한 정책 위반이 포함된 것으로 확인된 것입니다. 이러한 결과가 적용되는 방식을 자세히 알아보려면 멀웨어 섹션을 참조하세요.

정기적인 검토 결과

이 섹션에서는 정기 검토 과정에서 정책 위반을 처리하는 방법을 설명합니다. 게시 검토 프로세스 중에 확인된 위반사항으로 인해 현재 게시된 확장 프로그램 버전이 재검토될 수 있습니다.

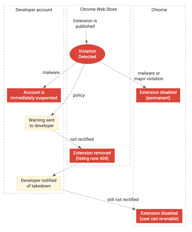
잠재적 검토 결과 및 정책 시행 관행을 보여주는 그림 &#39;정기적인 검토 결과&#39; 및 &#39;위반 시정 조치&#39; 섹션에 있는 텍스트 세부정보입니다.

기존에 게시된 확장 프로그램은 경우에 따라 표준 제출 시간 검토 프로세스 외에도 검토를 받습니다. 이는 정기적인 정기 검토, 새 제출물에서 발견된 위반사항으로 인해 트리거된 검토, 예상치 못한 동작 또는 악의적인 동작에 관한 사용자 신고 등을 포함하되 이에 국한되지 않습니다.

게시된 항목을 검토할 때 결과는 4가지입니다.

  • 위반사항이 발견되지 않음: 조치를 취하지 않습니다. 확장 프로그램은 Chrome 웹 스토어에 계속 게시됩니다.
  • 경미한 위반사항이 발견된 경우: 위반에 대한 경고가 개발자에게 전송됩니다. 개발자는 상품을 게시 중단하기 전에 위반사항을 해결할 수 있는 충분한 시간을 갖습니다. 자세한 내용은 경고를 참조하세요.
  • 더 심각한 위반이 발견된 경우: 확장 프로그램이 즉시 게시 중단되고 개발자에게 위반 알림이 전송됩니다. 자세한 내용은 게시 중단을 참고하세요.
  • 극단적인 문제가 발견됨: 확장 프로그램이 즉시 게시 중단되며 개발자에게 알림이 전송되지 않습니다. 자세한 내용은 멀웨어를 참조하세요.

전달 방법과 판결에 이의신청하는 방법에 관한 자세한 내용은 개발자 커뮤니케이션을 참고하세요.

위반 시정 조치

검토 과정에서 정책 위반이 확인되면 Chrome 웹 스토어에서는 진행 중인 검토 유형, 위반 심각도, 검토자의 재량 및 기타 요소에 따라 적절한 조치를 취합니다.

Rejection

'제출하여 검토받기' 요청에 대한 응답으로 거부될 수 있습니다. 제출이 Chrome 웹 스토어 정책을 위반하는 것으로 확인되지만 심각한 정책 위반은 아닌 경우 제출이 거부됩니다.

경우에 따라 제출물에서 위반이 감지되면 게시된 확장 프로그램에 대한 검토가 시작될 수 있습니다. 게시된 확장 프로그램 버전에서도 위반이 발견되면 추가 시정 조치가 취해질 수 있습니다.

개발자 커뮤니케이션
확장 프로그램에 연결된 게시자 이메일 주소로 제출이 거부되었음을 알리는 이메일이 전송됩니다. 거부 이메일에는 확장 프로그램이 어떤 정책을 위반했는지 명시되고 개발자에게는 판결에 이의를 제기하는 방법이 안내됩니다.
Chrome 웹 스토어 등록정보
Chrome 웹 스토어의 확장 프로그램 등록정보는 영향을 받지 않습니다. 설명 텍스트, 이미지 애셋, 개인 정보 보호 공개 정보, 게시된 CRX는 모두 변경되지 않습니다.
Chrome UI
제출이 거부되어도 최종 사용자에게는 알림이 전송되지 않습니다.

주의

현재 게시된 항목에 경미한 정책 위반이 포함된 것으로 확인되면 Chrome 웹 스토어 검토에서 확장 프로그램 게시자에게 이메일을 통해 위반 사실을 알립니다. 위반사항에 따라 일반적으로 게시자는 7~30일 이내에 문제를 해결해야 합니다. 확장 프로그램 개발자는 표준 제출 프로세스에 따라 위반을 수정한 새 버전의 확장 프로그램을 제출하여 경고를 해결할 수 있습니다. 경고 기간 내에 위반사항이 해결되지 않으면 확장 프로그램이 게시 중단됩니다.

다음 정보는 경고 기간에만 해당됩니다. 게시 중단 처리에 대한 자세한 내용은 게시 중단을 참고하세요.

개발자 커뮤니케이션

확장 프로그램과 연결된 게시자 이메일 주소로 하나 이상의 정책 위반으로 확장 프로그램이 게시 중단될 것임을 알리는 경고 이메일이 전송됩니다. 경고 기간의 정확한 기간은 관찰된 위반사항에 따라 다릅니다.

개발자가 경고 기간 내에 위반사항을 해결하지 않으면 경고 기간이 만료되었으며 연장이 삭제되었음을 알리는 이메일이 게시자에게 다시 전송됩니다. 이메일 커뮤니케이션에 대한 자세한 내용은 개발자 커뮤니케이션을 참조하세요.

Chrome 웹 스토어 등록정보

경고 기간 동안 확장 프로그램의 Chrome 웹 스토어 등록정보는 영향을 받지 않습니다. 항목을 계속 다운로드할 수 있으며 기존 사용자는 성공적으로 게시된 확장 프로그램 최신 버전으로 업데이트할 수 있습니다.

Chrome UI

경고 기간에는 최종 사용자에게 알림이 전송되지 않습니다.

게시 중단

게시 중단은 Chrome 웹 스토어에서 확장 프로그램을 삭제하는 행위를 의미합니다. 대부분의 경우 게시 중단은 영구적이지 않습니다. 확장 프로그램의 게시자는 정책 위반을 해결하는 새 버전을 제출하고 검토 절차를 통과하여 확장 프로그램을 웹 스토어에 반환할 수 있습니다.

게시 중단은 다음 두 가지 주요 시나리오에서 발생합니다. 첫째, 검토자가 게시된 확장 프로그램 버전에서 심각도가 보통인 정책 위반을 하나 이상 감지하면 즉시 게시 중단이 이루어집니다. 둘째, 사소한 정책 위반에 대한 경고 기간이 만료된 후에 지연된 게시 중단이 발생합니다. 두 경우 모두 게시 중단의 영향은 동일합니다.

개발자 커뮤니케이션
확장 프로그램에 연결된 게시자 이메일 주소로 하나 이상의 정책 위반으로 인해 확장 프로그램이 게시 중단되었음을 알리는 이메일이 전송됩니다. 만료된 경고의 경우 이메일에는 개발자가 이전에 받은 경고 이메일에 관한 참조가 포함됩니다.
Chrome 웹 스토어 등록정보
확장 프로그램이 게시 중단되면 Chrome 웹 스토어에서 더 이상 사용할 수 없게 됩니다. 일반 사용자가 확장 프로그램 목록에 액세스하려고 하면 Chrome 웹 스토어에서 404 오류를 반환합니다. 확장 프로그램을 소유한 개발자 또는 확장 프로그램의 그룹 게시자 목록 구성원 (존재하는 경우)이 Chrome 웹 스토어에 로그인하면 마지막으로 게시된 확장 프로그램 버전이 표시되고 창 상단에 확장 프로그램이 게시 중단되었음을 알리는 경고가 표시됩니다. 또한 항목은 Chrome 웹 스토어 검색결과, 컬렉션, 카테고리 목록 또는 Chrome 웹 스토어의 소비자 UI 내 다른 위치에 표시되지 않습니다.
Chrome UI
게시 중단 직후 최종 사용자에게 시정 조치에 대한 알림이 전송되지 않습니다. 몇 주 동안 위반사항이 해결되지 않으면 Chrome은 자동으로 확장 프로그램을 사용 중지하고 확장 프로그램이 Chrome 웹 스토어 정책을 위반함을 최종 사용자에게 알립니다. 사용자는 원하는 경우 확장 프로그램을 다시 사용 설정할 수 있습니다.

멀웨어 및 심각한 위반

Chrome 웹 스토어 검토팀에서는 심각한 정책 위반을 위한 특별 절차를 마련해 두고 있습니다. 멀웨어 배포, 검토를 회피하기 위해 고안된 사기 행위, 악의적인 의도를 나타내는 반복된 심각한 위반, 기타 심각한 정책 위반과 같은 경우 더 과감한 조치가 필요합니다.

이러한 개발자가 사용자에게 더 많은 해를 끼칠 가능성을 제한하기 위해 Chrome 웹 스토어팀은 의도적으로 이러한 위반사항에 관한 세부정보를 제공하지 않습니다. 또한 더 심각한 경우에는 개발자의 Chrome 웹 스토어 계정이 영구적으로 정지됩니다.

개발자 커뮤니케이션
다른 시정 조치와 달리, 확장 프로그램이 게시 중단되면 게시자의 이메일 주소로 알림이 전송되지 않습니다. 개발자의 Chrome 웹 스토어 계정이 정지된 경우 개발자에게 시정 조치를 알리는 이메일이 전송됩니다.
Chrome 웹 스토어 등록정보
게시 중단과 마찬가지로 문제의 항목은 Chrome 웹 스토어에서 삭제됩니다.
Chrome UI
정책을 위반하는 확장 프로그램은 모든 최종 사용자 기기에서 사용 중지됩니다. 표준 게시 중단과 달리 이 확장 프로그램은 다시 사용 설정할 수 없습니다. Chrome은 확장 프로그램에 멀웨어가 포함된 것으로 확인되어 확장 프로그램이 사용 중지되었음을 사용자에게 알립니다. 사용자는 확장 프로그램을 삭제하거나 대화상자를 닫을 수 있습니다.

개발자 커뮤니케이션

Chrome 웹 스토어 검토 프로세스에는 개발자와 소통하는 두 가지 기본 방법이 있습니다. 하나는 확장 프로그램 게시자의 이메일 주소로 전송되는 자동화된 이메일과 지원 티켓입니다.

지원 티켓은 원스톱 지원 양식을 사용하여 열어야 하지만 티켓이 열리면 모든 커뮤니케이션은 이메일을 통해 이루어집니다.

자동 이메일

가장 극단적인 정책 위반을 제외한 모든 경우에 Chrome 웹 스토어에서는 개발자에게 관찰된 위반 사항과 취해진 시정 조치에 관해 알리는 자동 이메일을 전송합니다. 이러한 이메일에는 어떤 정책 또는 정책이 위반되었는지 명시하고, 위반과 관련된 문제 해결 문서로 연결되는 링크가 제공되며, 개발자가 판결에 이의를 제기하는 방법에 대한 안내를 제공합니다.

원스톱 지원

Chrome 웹 스토어 게시자는 원스톱 지원 문의 양식을 통해 다양한 문제에 대한 지원을 요청할 수 있는 단일 연락처를 제공합니다. 대시보드 통계 문제, 개발자 간 이전, 개발자 계정 복구와 같이 에스컬레이션이 필요한 우려사항은 근본 원인이나 설명을 파악하는 데 필요한 복잡성과 심층 조사로 인해 답변하는 데 7일 넘게 걸릴 수 있습니다.

검토 결과에 대한 이의신청

게시 중단 또는 경고에 대해 이의신청을 하려면 다음 단계를 따르세요.

  1. One Stop 지원팀 문의 양식을 엽니다.
  2. '내 항목 (확장 프로그램, 앱 또는 테마)'을 선택합니다.
  3. '내 항목이 경고를 받음 / 삭제됨 / 거부됨'을 선택합니다.
  4. 관심을 끄는 이유와 참조 색상, 요소를 선택하세요.
  5. 위반 문제 해결 가이드를 검토합니다.
  6. 양식에서 요청하는 추가 세부정보를 제공합니다.

계정 정지에 대한 이의신청

개발자 계정 정지에 대해 이의를 제기하려면 다음 단계를 따르세요.

  1. One Stop 지원팀 문의 양식을 엽니다.
  2. '내 개발자 계정'을 선택합니다.
  3. '계정이 정지됨'을 선택합니다.
  4. 양식에서 요청하는 추가 세부정보를 제공합니다.

지원 요청을 제출하고 몇 분 후에 지원 요청의 고유 ID가 포함된 이메일이 전송됩니다. 지원 대기열의 크기와 특정 위반 사항에 따라 답장을 받는 데 최대 3일이 걸릴 수 있습니다. 이 기간 내에 응답을 받지 못하면 최초 케이스 이메일에 회신하여 업데이트를 요청할 수 있습니다.

시정 조치당 지원 요청은 하나만 만드시기 바랍니다. 지원을 여러 번 요청하면 상담사가 문제와 관련된 모든 정보를 찾고 추적하기가 더 어려워집니다.