Este documento apresenta uma visão geral do processo de análise da Chrome Web Store e das ações de restrição realizadas quando uma extensão viola as políticas da Chrome Web Store. As práticas de aplicação descritas neste documento são precisas a partir da data da última atualização do documento e estão sujeitas a alterações sem notificação.
Consulte Ciclo de vida de um item da Chrome Web Store para ter uma visão geral de como as avaliações se encaixam nesse ciclo de vida.
O processo de revisão ajuda a proteger os usuários finais contra golpes, coleta de dados, malware e agentes maliciosos que querem tirar vantagem dos usuários do Chrome, bem como de extensões que violam a política inadvertidamente.
Noções básicas
Quando você envia uma extensão para revisão, a equipe analisa a extensão para verificar a conformidade com as políticas do programa para desenvolvedores e, se alguma violação for encontrada, tomará as medidas apropriadas.
Os itens atuais também são revisados periodicamente para verificar a conformidade. Fazemos isso porque o ecossistema de extensões está em constante evolução. À medida que agentes mal-intencionados desenvolvem ataques ou explorações, o processo de revisão também precisa evoluir em resposta. Além disso, à medida que as políticas do programa para desenvolvedores mudam, precisamos garantir que os itens publicados existentes obedeçam à política atual para proteger os usuários finais.
Tempos de revisão
O tempo de revisão da Chrome Web Store pode variar. No início de 2021, a maioria dos envios foi concluída em menos de 24 horas, com mais de 90% deles em até três dias.
O processo de revisão usa uma combinação de sistemas manuais e automatizados. Todos os envios passam pelo mesmo sistema de revisão, independentemente do tempo de permanência do desenvolvedor ou do número de usuários ativos. No entanto, alguns indicadores podem levar o avaliador a examinar melhor uma extensão, incluindo:
- novos desenvolvedores
- novas extensões
- solicitações de permissão perigosas
- mudanças significativas no código
Por isso, esses indicadores podem fazer com que a revisão demore mais. Os tempos de análise também podem ser mais longos do que o normal depois que uma extensão é rejeitada ou avisada.
Fatores importantes que aumentam o tempo de revisão
As revisões podem levar mais tempo para extensões que solicitam permissões amplas de host ou permissões de execução confidenciais, ou que incluem muito código ou códigos difíceis de revisar.
- Permissões amplas de host As
- permissões do host padrões como
*://*/*,https://*/*e<all_urls>dão amplo acesso às atividades do usuário na Web, especialmente quando combinada com outras permissões. Extensões com esse tipo de acesso podem coletar o histórico de navegação do usuário, invadir um comportamento de pesquisa na Web, copiar dados de sites bancários, coletar credenciais ou explorar usuários de outras maneiras. - Permissões de execução confidenciais
- As permissões concedem às extensões direitos especiais de acesso e manipulação de dados. Algumas permissões fazem isso
diretamente (por exemplo,
tabsedownloads), enquanto outras precisam ser combinadas com as concessões de permissões de host (por exemplo,cookiesewebRequest). É necessário verificar se cada permissão solicitada é realmente necessária e usada de forma adequada. A análise de solicitações de recursos poderosos e potencialmente perigosos leva mais tempo. - Quantidade e formatação do código
- Quanto mais código uma extensão tiver, mais trabalho será necessário para verificar se o código é seguro. A ofuscação não é permitida porque aumenta a complexidade do processo de validação. A minificação é permitida, mas também pode dificultar a revisão do código da extensão. Sempre que possível, considere enviar seu código criado. Também é possível estruturar o código de uma maneira que seja fácil para outras pessoas entenderem.
Analisar os resultados
Existem vários resultados possíveis de aprovação/não aprovação, dependendo se é uma avaliação de publicação ou uma nova revisão periódica. Esses resultados são descritos nas seções a seguir.
Resultados das avaliações de publicação
Nesta seção, descrevemos como lidamos com violações de política que encontramos durante a revisão de uma extensão enviada para publicação.
As solicitações de revisão de publicação têm dois resultados básicos.
- Nenhuma violação foi encontrada:o envio foi aprovado e pode ser publicado na Chrome Web Store.
- Uma violação é encontrada:o envio é rejeitado, e o desenvolvedor é informado o motivo.
Consulte a Comunicação do desenvolvedor para ver detalhes sobre como esses resultados são comunicados ao desenvolvedor e como os desenvolvedores podem entrar em contato com a equipe de avaliação sobre eles.
Por fim, um terceiro resultado possível é a presença de malware ou outra violação extrema da política. Consulte a seção malware para ver detalhes sobre como esses vereditos são aplicados.
Resultados de avaliações periódicas
Esta seção descreve como as violações da política são tratadas durante o processo de revisão periódica. Uma violação identificada durante o processo de revisão de publicação pode acionar uma nova revisão da versão publicada atualmente da extensão.

Às vezes, as extensões publicadas estão sujeitas a revisão fora do processo padrão de revisão no momento do envio. Os possíveis motivos para isso incluem, entre outros, análises periódicas regulares, análises acionadas por uma violação observada em um novo envio e denúncias de usuários sobre comportamentos inesperados ou maliciosos.
Existem quatro resultados para a revisão de um item publicado:
- Nenhuma violação foi encontrada:nenhuma ação vai ser realizada. A extensão permanece na Chrome Web Store.
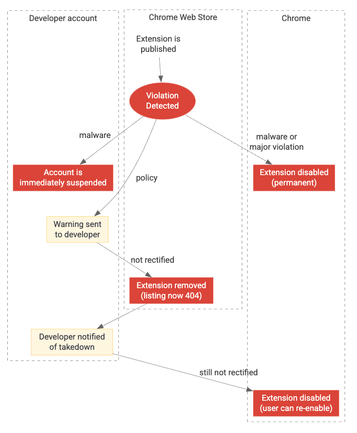
- Uma violação leve é encontrada:um aviso é enviado ao desenvolvedor sobre a violação. O desenvolvedor tem um prazo definido para resolver a violação antes que o item seja removido. Consulte o aviso para saber mais.
- Uma violação mais grave é encontrada:a extensão é removida imediatamente, e o desenvolvedor é notificado sobre a violação. Consulte a remoção para mais informações.
- Um problema extremo é encontrado:a extensão é removida imediatamente, e o desenvolvedor não é notificado. Consulte malware para mais informações.
Consulte a comunicação do desenvolvedor para ver detalhes sobre como isso é comunicado e como contestar o veredito.
Aplicação de violações
Caso uma violação da política seja identificada durante o processo de revisão, a Chrome Web Store tomará as medidas adequadas, dependendo do tipo de revisão realizada, da gravidade da violação, da discrição do avaliador e possivelmente de outros fatores.
Rejeição
A rejeição pode ocorrer em resposta a uma solicitação "Enviar para análise". Se o envio violar a política da Chrome Web Store, mas não for uma violação grave, ele será rejeitado.
Em alguns casos, uma violação detectada em um envio pode acionar uma revisão da extensão publicada. Se a violação também for encontrada na versão publicada da extensão, outras ações de cumprimento poderão ser realizadas.
- Comunicação com o desenvolvedor
- O endereço de e-mail do editor associado à extensão receberá um e-mail informando que o envio foi rejeitado. Os e-mails de rejeição indicarão qual política a extensão violou e fornecerão ao desenvolvedor orientações sobre como contestar o veredito.
- Página "Detalhes do app" da Chrome Web Store
- A página de detalhes da extensão na Chrome Web Store não foi afetada. O texto de descrição, os recursos de imagem, as declarações de privacidade e o CRX publicado permanecem inalterados.
- IU do Chrome
- Os usuários finais não são notificados quando um envio é rejeitado.
Alerta
Se um item publicado atualmente tiver violações leves da política, a avaliação da Chrome Web Store vai notificar o editor da extensão sobre a violação por e-mail. Dependendo da violação, o editor tem normalmente de 7 a 30 dias para resolver os problemas. O desenvolvedor da extensão pode resolver o aviso enviando uma nova versão da extensão que corrija as violações usando o processo de envio padrão. Caso a violação não seja resolvida dentro do período de aviso, a extensão será removida.
As informações a seguir abrangem apenas o período de aviso. Consulte Remoção para mais informações sobre como lidar com a remoção.
- Comunicação com o desenvolvedor
O endereço de e-mail do editor associado à extensão receberá um e-mail de aviso informando que a extensão será removida devido a uma ou mais violações da política. A duração exata do período de aviso depende da violação observada.
Se o desenvolvedor não resolver as violações dentro do período de aviso, o editor vai receber outro e-mail explicando que o período de aviso expirou e que a extensão foi removida. Consulte Comunicação com o desenvolvedor para ver mais informações sobre a comunicação por e-mail.
- Página "Detalhes do app" da Chrome Web Store
A página "Detalhes do app" da Chrome Web Store não foi afetada durante o período de aviso. O item permanecerá disponível para download e os usuários atuais poderão atualizar para a versão mais recente publicada da extensão.
- IU do Chrome
Os usuários finais não são notificados durante o período de aviso.
Remoção
A remoção se refere ao ato de remover uma extensão da Chrome Web Store. Na maioria das situações, as remoções não são permanentes: o editor da extensão pode retornar a extensão para a loja on-line enviando uma nova versão que resolva a violação da política e seja aprovado no processo de revisão.
As remoções ocorrem em dois cenários principais. Primeiro, as remoções imediatas ocorrem quando os revisores detectam uma ou mais violações da política de gravidade moderada ou maior na versão publicada de uma extensão. Além disso, as remoções atrasadas ocorrem após o período de aviso no caso de uma pequena violação da política expirar. Em ambos os casos, o impacto da remoção é o mesmo.
- Comunicação com o desenvolvedor
- O endereço de e-mail do editor associado à extensão receberá um e-mail informando que a extensão foi removida devido a uma ou mais violações da política. No caso de um aviso expirado, o e-mail incluirá uma referência ao e-mail de aviso que o desenvolvedor recebeu anteriormente.
- Página "Detalhes do app" da Chrome Web Store
- Quando uma extensão é removida, ela não fica mais disponível na Chrome Web Store. Se os usuários normais tentarem acessar os detalhes da extensão, a Chrome Web Store retornará um erro 404. Se o desenvolvedor que é proprietário da extensão ou um membro da lista de editores de grupo da extensão (se houver) estiver conectado à Chrome Web Store, ele verá a última versão publicada da extensão e um aviso na parte superior da janela indicando que a extensão foi removida. Além disso, o item não será exibido nos resultados da pesquisa, nas coleções, nas listagens de categorias da Chrome Web Store nem em outros lugares na IU do consumidor da Chrome Web Store.
- IU do Chrome
- Os usuários finais não são notificados sobre a ação de cumprimento imediatamente após a remoção. Se a violação não for resolvida por várias semanas, o Chrome desativará automaticamente a extensão e notificará o usuário final de que ela viola a política da Chrome Web Store. Os usuários podem optar por reativar a extensão, se quiserem.
Malware e violações extremas
A equipe de revisão da Chrome Web Store tem procedimentos especiais para violações graves das políticas. Em casos como distribuição de malware, comportamento enganoso projetado para burlar a análise, violações graves repetidas que indicam intenção maliciosa e outras violações graves das políticas, são necessárias medidas mais drásticas.
Para limitar ainda mais a possibilidade de esses desenvolvedores prejudicarem os usuários, a equipe da Chrome Web Store não fornece detalhes sobre essas violações intencionalmente. Além disso, em casos mais graves, a conta do desenvolvedor da Chrome Web Store será suspensa permanentemente.
- Comunicação com o desenvolvedor
- Ao contrário de outras ações de restrição, a notificação não é enviada para o endereço de e-mail do editor quando as extensões são removidas. Se a conta da Chrome Web Store do desenvolvedor for suspensa, ele vai receber um e-mail para notificá-lo sobre essa ação de restrição.
- Página "Detalhes do app" da Chrome Web Store
- Assim como acontece com a remoção, o item ofensivo é removido da Chrome Web Store.
- IU do Chrome
- A extensão que viola a política está desativada em todos os dispositivos dos usuários finais. Ao contrário das remoções padrão, essas extensões não podem ser reativadas. O Chrome notifica o usuário de que a extensão foi desativada porque foi detectada em que ela contém malware. Os usuários podem optar por remover a extensão ou dispensar a caixa de diálogo.
Comunicação com o desenvolvedor
O processo de revisão da Chrome Web Store tem duas maneiras principais de se comunicar com os desenvolvedores: e-mails automatizados enviados para o endereço de e-mail do editor da extensão e tíquetes de suporte.
Os tíquetes de suporte precisam ser abertos usando o formulário de suporte único, mas, assim que eles são abertos, toda a comunicação ocorre por e-mail.
E-mails automáticos
Em todas as violações de política, exceto as mais extremas, a Chrome Web Store envia e-mails automáticos aos desenvolvedores informando sobre a violação observada e as medidas de restrição tomadas. Esses e-mails informam quais políticas foram violadas, incluem links para a documentação de solução de problemas relacionada à violação e orientam o desenvolvedor sobre como contestar o veredito.
Suporte completo
O formulário de contato do suporte único fornece aos editores da Chrome Web Store um único ponto de contato para solicitar assistência para vários problemas. Preocupações que precisam de encaminhamento, como problemas com estatísticas do painel, transferências entre desenvolvedores e recuperação de conta de desenvolvedor, podem levar mais de sete dias para serem respondidas devido à complexidade e à investigação detalhada necessária para identificar a causa raiz ou a explicação.
Como contestar um veredito de avaliação
Siga as etapas abaixo para contestar uma remoção ou aviso.
- Abra o formulário de contato do suporte único.
- Selecione "Meu item (extensões, aplicativo ou tema)".
- Selecione "Meu item foi avisado / removido / rejeitado".
- Selecione o motivo da contestação, além da cor e do elemento da referência.
- Leia as orientações para solução de problemas de violações.
- Forneça mais detalhes conforme solicitado no formulário.
Como contestar a suspensão da conta
Siga estas etapas para contestar a suspensão da conta de desenvolvedor.
- Abra o formulário de contato do suporte único.
- Selecione "Minha conta de desenvolvedor".
- Selecione "Minha conta foi suspensa".
- Forneça mais detalhes conforme solicitado no formulário.
Alguns minutos após enviar uma solicitação de suporte, você receberá um e-mail com um ID exclusivo. Dependendo do tamanho da fila de suporte e da violação específica, pode levar até três dias para que você receba uma resposta. Se você não receber uma resposta nesse período, responda ao e-mail inicial do caso para solicitar uma atualização.
Abra apenas uma solicitação de suporte por ação de restrição. Quando há várias solicitações de suporte, fica mais difícil para os agentes que ajudam você encontrar e acompanhar todas as informações relevantes sobre o problema.