Chrome 線上應用程式商店審查程序

本文將概略說明 Chrome 線上應用程式商店的審查程序,以及擴充功能違反 Chrome 線上應用程式商店政策時可採取的違規處置。本文所述的違規處置做法是自文件上次更新日期起的,且隨時可能變更,恕不另行通知。

請參閱 Chrome 線上應用程式商店項目的生命週期,概略瞭解評論在生命週期中的應用方式。

這項審查程序可協助保護使用者,不受詐騙、資料收集、惡意軟體和惡意人士企圖利用 Chrome 使用者的身分,以及避免意外違反政策的擴充功能。

基本概念

將擴充功能送交審查後,審查團隊會審查該擴充功能是否符合開發人員計畫政策。如果發現任何違規情形,請採取適當的違規處置

我們也會定期審查現有項目,確保一切符合規定。之所以這麼做,是因為擴充功能生態系統不斷在發展。隨著惡意人士發現攻擊或安全漏洞的行為,審查程序也必須隨之調整。此外,隨著開發人員計畫政策有所變更,我們必須確保現有發布的商品符合現行政策,以保護使用者。

審查時間

Chrome 線上應用程式商店的審查時間可能不盡相同。2021 年初,大多數的提交可在 24 小時內完成審查,其中有 90% 以上的作業在三天內完成。

審查程序會結合手動和自動化系統。無論開發人員的資歷或活躍使用者人數為何,所有提交內容都必須通過相同的審查系統。但部分信號可能會促使審查人員更仔細地檢查額外資訊,包括:

  • 新開發人員
  • 新的擴充功能
  • 危險權限要求
  • 重大程式碼變更

這些信號可能會因此拉長審查時間。擴充功能遭拒或警告後,審查時間也可能會比平時更長。

會縮短審查時間的顯著因素

如果擴充功能要求取得廣泛主機權限或機密執行權限,或是含有大量程式碼或難以審查的程式碼,則審查作業可能需要較長時間。

大量主機權限
「主機權限」模式 (例如 *://*/*https://*/*<all_urls>) 可以為擴充功能提供廣泛的使用者網路活動存取權,尤其在與其他權限結合時更是如此。具備這類存取權的擴充功能可能會收集使用者的瀏覽記錄、盜用網頁搜尋行為、從銀行網站抓取資料、收集憑證,或以其他方式盜用使用者。
敏感執行權限
授予擴充功能特殊的資料存取權和操作權限。有些權限會直接執行此操作 (例如 tabsdownloads),有些權限則必須與主機權限授權 (例如 cookieswebRequest) 合併使用。審查必須確認每項要求的權限是否確實必要,且使用適當。要求強大且可能危險的功能需要較多時間進行審查。
程式碼的金額和格式
擴充功能包含的程式碼越多,確認程式碼安全所需的工作量就越多。我們不允許模糊處理,因為這會提高驗證程序的複雜度。可以壓縮,但也可能增加審查擴充功能程式碼的難度。建議您盡可能以授權的內容提交程式碼。您也可以考慮以其他人容易理解的方式建構程式碼。

查看結果

有幾種可能通過/沒有傳遞結果的情況,具體取決於是發布審查或定期重新審查。這些結果會在以下各節說明。

發布審查結果

本節說明我們在審查獲準發布的擴充功能時,如何處理違反政策的情形。

發布審查要求會產生兩項基本結果。

  • 未發現違規事項:提交內容已通過核准,可發布至 Chrome 線上應用程式商店。
  • 發現違規事項:提交內容遭拒,並告知開發人員原因。

如需進一步瞭解這些結果會如何傳達給開發人員,以及開發人員如何與審查團隊聯絡結果,請參閱開發人員溝通

最後,第三個可能的結果是,我們發現提交內容含有惡意軟體或其他極端政策違規行為。如要進一步瞭解系統如何強制執行這些判定結果,請參閱惡意軟體一節。

定期審查結果

本節將說明 Google 在定期審查程序中如何處理違反政策的情形。請注意,如果在發布審核過程中發現違規行為,可能會導致系統重新審查目前發布的擴充功能版本。

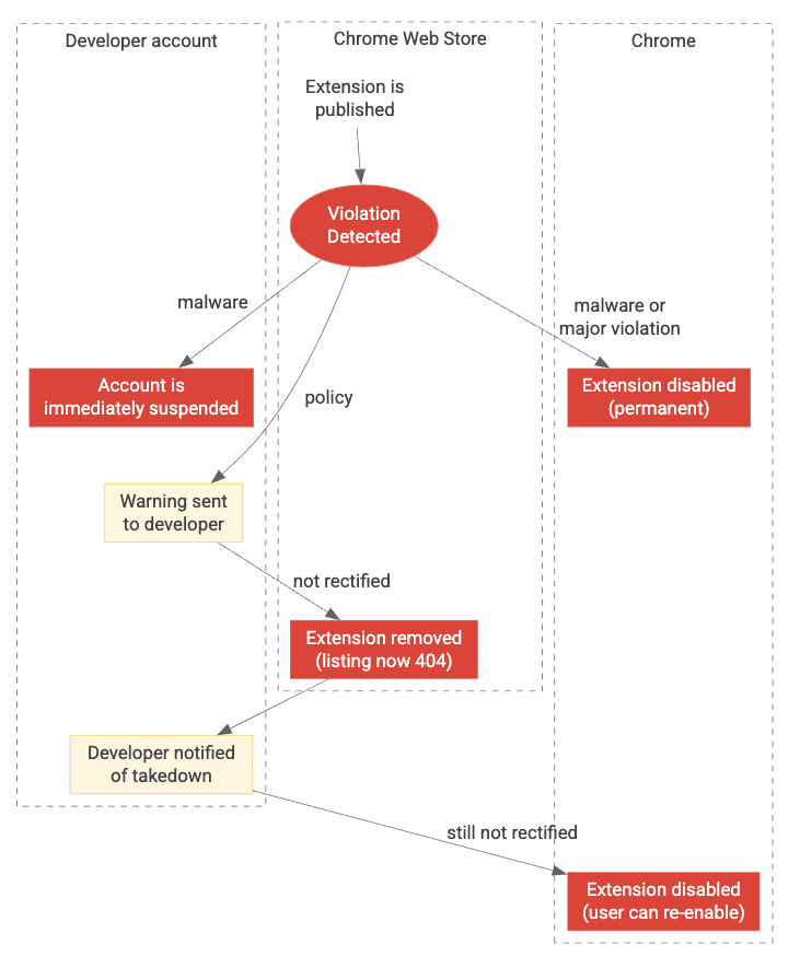
插圖:潛在審查結果和政策違規處置做法。「定期審查結果」和「違規違規處置」章節中有文字詳細資料。

現有的已發布擴充功能有時可能需要在標準提交時間審查程序之外接受審查。可能的原因包括但不限於定期審查、在新提交內容中觀察到違規行為所觸發的審查,以及使用者回報非預期或惡意行為。

已發布的項目審查結果有四種結果:

  • 未發現違規問題:我們不會採取任何行動。擴充功能仍會保留在 Chrome 線上應用程式商店中。
  • 發現輕微違規問題:我們會向開發人員發出違規警告。在商品下架之前,開發人員有一定的時間解決違規問題。詳情請參閱警告
  • 發現更嚴重的違規行為:擴充功能將立即下架,開發人員也會收到違規通知。詳情請參閱下架
  • 發現極端問題:擴充功能會立即下架,開發人員不會收到通知。詳情請參閱惡意軟體

如要進一步瞭解我們如何傳達相關資訊,以及如何針對判定結果提出申訴,請參閱「開發人員通訊」。

違規違規處置

如果在審查過程中發現違反政策的情形,Chrome 線上應用程式商店會根據執行的審查類型、違規情節的嚴重程度、審查者的判斷以及可能的其他因素,採取適當行動。

Rejection

「提交審查」要求可能會遭到拒絕。如果提交內容違反 Chrome 線上應用程式商店政策,但並未嚴重違反政策,就會拒絕提交。

在某些情況下,如果系統在提交內容中偵測到違規情況,可能會要求審查已發布的擴充功能。 如果在發布的擴充功能版本中也發現違規問題,我們可能會採取進一步的處置。

開發人員通知
系統會傳送與擴充功能相關聯的發布商電子郵件地址,通知提交遭拒。拒絕電子郵件會說明擴充功能違反哪項政策,並提供開發人員如何對判定結果提出申訴的指引。
Chrome 線上應用程式商店資訊
Chrome 線上應用程式商店中的擴充功能資訊不會受到影響;說明文字、圖片素材資源、隱私權揭露和已發布的 CRX 則維持不變。
Chrome 使用者介面
提交遭拒時,使用者不會收到通知。

警告

如果目前發布的項目含有輕微違反政策的情形,Chrome 線上應用程式商店審查會透過電子郵件通知擴充功能發布商,瞭解違規情況。視違規情況而定,發布商通常需要 7 到 30 天的時間解決問題。擴充功能開發人員可以透過標準提交程序提交新版擴充功能,藉此修正違規問題,藉此解決警告。如未在警告期間內解決違規問題,我們會移除延長期限。

以下資訊僅適用於警告期。如要進一步瞭解下架處理,請參閱下架

開發人員通知

我們會傳送警告電子郵件給與擴充功能相關聯的發布商電子郵件地址,說明擴充功能因違反一或多項政策而即將遭到下架。警告期的實際時間長度取決於觀察到的違規事項。

如果開發人員未在警告期間內解決違規問題,發布商會收到另一封電子郵件,說明警告期已過,且擴充功能已遭下架。如需其他電子郵件通訊的資訊,請參閱「開發人員通訊」。

Chrome 線上應用程式商店資訊

在警告期間,擴充功能的 Chrome 線上應用程式商店資訊不會受到影響。該項目仍可繼續下載,現有使用者也能更新至成功發布的最新擴充功能版本。

Chrome 使用者介面

警告期間不會通知使用者。

已將影片下架

下架是指從 Chrome 線上應用程式商店移除擴充功能。在大多數情況下,下架並非永久性:擴充功能的發布商可以提交能解決違規問題並通過審查程序的新版本,將擴充功能退回線上應用程式商店。

下架程序主要有兩種情況。首先,當審查人員在已發布的擴充功能版本中,偵測到一或多個嚴重性為中等或更嚴重的政策時,就會立即下架。第二,如果輕微違反政策的警告期過後,系統就會延後下架。無論是哪一種情況,下架通知的影響都是相同的。

開發人員通知
系統將傳送電子郵件給與擴充功能相關聯的發布商電子郵件地址,通知擴充功能因違反一或多項政策而遭到下架。若是過期的警告,電子郵件中會包含開發人員先前收到的警告電子郵件參考資料。
Chrome 線上應用程式商店資訊
擴充功能下架後,Chrome 線上應用程式商店就無法再提供該擴充功能。如果一般使用者嘗試存取擴充功能的資訊,Chrome 線上應用程式商店會傳回 404 錯誤。如果擁有擴充功能或擴充功能群組發布者清單的成員,並且已登入 Chrome 線上應用程式商店,他們將會看到上次發布的擴充功能版本,視窗頂端也會顯示警告,指出擴充功能已遭移除。此外,商品也不會顯示在 Chrome 線上應用程式商店搜尋結果、集合、類別清單或 Chrome 線上應用程式商店的消費者 UI 的其他位置。
Chrome 使用者介面
下架後,使用者不會立即收到違規處置通知。如果違規問題數週後仍未解決,Chrome 會自動停用擴充功能,並通知使用者該擴充功能違反 Chrome 線上應用程式商店政策。使用者可以視需要選擇重新啟用擴充功能。

惡意軟體和極端違規情形

Chrome 線上應用程式商店審查團隊針對嚴重政策違規情事制定了特殊程序。對於散佈惡意軟體、企圖規避審查的欺騙行為、屢次出現嚴重違規行為,以及其他嚴重違反政策的情形,我們需採取更嚴格的措施。

為避免這些開發人員進一步傷害使用者,Chrome 線上應用程式商店團隊刻意不會提供這些違規行為的詳細資料。此外,在更嚴重的情況下,開發人員的 Chrome 線上應用程式商店帳戶會永久停權。

開發人員通知
不同於其他違規處置,擴充功能下架時,系統不會傳送通知到發布商的電子郵件地址。如果開發人員的 Chrome 線上應用程式商店帳戶遭到停權,我們會傳送電子郵件給開發人員,讓他們瞭解違規處置。
Chrome 線上應用程式商店資訊
如同下架一樣,違規商品會從 Chrome 線上應用程式商店中移除。
Chrome 使用者介面
違規的擴充功能會在所有使用者的裝置上停用。與標準下架不同的是,這些擴充功能無法重新啟用。Chrome 會通知使用者,指出擴充功能含有惡意軟體,因此已遭停用。使用者可以選擇移除擴充功能或關閉對話方塊。

開發人員通知

Chrome 線上應用程式商店審查程序主要提供兩個與開發人員溝通的方式:自動發送電子郵件至擴充功能發布者的電子郵件地址和支援單。

支援單必須使用 OneStop 支援表單開啟,但在支援單開啟後,所有通訊內容都會以電子郵件傳送。

自動發送的電子郵件

除了最嚴重的政策違規問題,Chrome 線上應用程式商店也會自動傳送電子郵件給開發人員,告知他們觀察到的違規問題及違規處置措施。這些電子郵件會說明違反政策的內容或政策,提供違規的疑難排解說明文件連結,並向開發人員說明如何針對判定結果提出申訴。

一站式支援

One Stop 支援聯絡表單為 Chrome 線上應用程式商店發布商提供了單一聯絡管道,以便針對各種問題尋求協助。如果疑慮出現必須提報的問題 (例如資訊主頁統計資料、開發人員之間的轉移問題和開發人員帳戶復原程序),則可能需要超過七天的時間才能獲得解答,原因是系統必須進行複雜的調查,才能找出根本原因或相關說明。

針對評論判定結果提出申訴

請按照下列步驟針對下架警告提出申訴。

  1. 開啟 One Stop 支援團隊聯絡表單
  2. 選取「我的項目 (擴充功能、應用程式或主題)」。
  3. 選取「我的項目收到警告 / 遭到移除 / 遭拒」。
  4. 選取申訴原因,以及參考顏色和元素。
  5. 請詳閱違規疑難排解指南。
  6. 依表單要求提供其他詳細資料。

帳戶停權申訴

如要針對開發人員帳戶停權處分提出申訴,請按照下列步驟操作。

  1. 開啟 One Stop 支援團隊聯絡表單
  2. 選取「我的開發人員帳戶」。
  3. 選取「我的帳戶遭到停權」。
  4. 依表單要求提供其他詳細資料。

提交支援要求的幾分鐘後,您應該會收到一封電子郵件,內含支援要求的專屬 ID。視支援佇列的大小和具體違規事件而定,最多可能需要三天才會收到回覆。如果您沒有在這段時間內收到回覆,可以回覆初始案件電子郵件以要求更新。

每個違規處置只能提出一個支援要求。多個支援要求會讓服務專員更難協助您尋找及追蹤所有與問題相關的資訊。