Proceso de revisión de Chrome Web Store

En este documento, se proporciona una descripción general del proceso de revisión de Chrome Web Store y de las acciones de aplicación que se llevan a cabo cuando una extensión incumple las políticas de Chrome Web Store. Las prácticas de aplicación que se describen en este documento son precisas a partir de la fecha de la última actualización del documento y están sujetas a cambios sin notificación.

Consulta Ciclo de vida de un elemento de Chrome Web Store para obtener una descripción general de cómo se ajustan las opiniones en el ciclo de vida.

El proceso de revisión ayuda a proteger a los usuarios finales de estafas, la recolección de datos, el software malicioso y los actores maliciosos que buscan aprovecharse de los usuarios de Chrome, así como de las extensiones que incumplen las políticas de forma involuntaria.

Conceptos básicos

Cuando envíes una extensión para su revisión, el equipo de revisión la revisará para verificar si cumple con las Políticas del Programa para Desarrolladores y, si se detecta algún incumplimiento, tomará las medidas de aplicación adecuadas.

Los elementos existentes también se revisan periódicamente para garantizar el cumplimiento. Lo hacemos porque el ecosistema de extensiones está en constante evolución. A medida que los actores maliciosos evolucionan sus ataques o se descubren vulnerabilidades, el proceso de revisión también debe evolucionar como respuesta. Además, a medida que cambian las políticas del programa para desarrolladores, debemos asegurarnos de que los elementos existentes que se publican cumplan con la política actual a fin de proteger a los usuarios finales.

Tiempos de revisión

Los tiempos de revisión de Chrome Web Store pueden variar. A principios de 2021, la mayoría de los envíos completaron la revisión en menos de 24 horas, y más del 90% se completó en un plazo de tres días.

El proceso de revisión utiliza una combinación de sistemas manuales y automatizados. Todas las presentaciones pasan por el mismo sistema de revisión, independientemente de la antigüedad del desarrollador o la cantidad de usuarios activos. Sin embargo, algunos indicadores pueden hacer que el revisor examine más de cerca una extensión, por ejemplo:

  • desarrolladores nuevos
  • extensiones nuevas
  • solicitudes de permisos peligrosas
  • cambios significativos en el código

Por lo tanto, estos indicadores pueden hacer que la revisión tarde más tiempo. Los tiempos de revisión también pueden ser más largos de lo normal después de que se rechaza o advierte una extensión.

Factores importantes que aumentan el tiempo de revisión

Las revisiones pueden tardar más tiempo en el caso de las extensiones que solicitan permisos amplios de host o de ejecución sensible, o que incluyen mucho código o código difícil de revisar.

Permisos generales de host
Los patrones de permisos de host, como *://*/*, https://*/* y <all_urls>, otorgan a las extensiones un amplio acceso a la actividad web del usuario, en especial cuando se combinan con otros permisos. Las extensiones con este tipo de acceso pueden recopilar el historial de navegación de un usuario, apropiarse del comportamiento de la búsqueda web, extraer datos de sitios web bancarios, obtener credenciales de cosecha o explotar a los usuarios de otras maneras.
Permisos de ejecución sensibles
Los permisos otorgan a las extensiones derechos especiales de manipulación y acceso a los datos. Algunos permisos hacen esto directamente (por ejemplo, tabs y downloads), mientras que otros deben combinarse con los otorgamientos de permisos del host (por ejemplo, cookies y webRequest). La revisión debe verificar que cada permiso solicitado sea realmente necesario y se use de forma correcta. La solicitud de funciones potentes y potencialmente peligrosas lleva más tiempo en revisión.
Cantidad y formato del código
Mientras más código contenga una extensión, más trabajo llevará verificar que sea seguro. No se permite la ofuscación, ya que aumenta la complejidad del proceso de validación. Se permite la reducción, pero también puede dificultar la revisión del código de extensión. Siempre que sea posible, considera enviar tu código como creado. Considera estructurar tu código de una manera que sea fácil de entender para los demás.

Revisar los resultados

Hay varios resultados posibles de aprobar o no aprobar, según se trate de una revisión de publicación o una nueva revisión periódica. Estos resultados se describen en las siguientes secciones.

Resultados de la revisión de la publicación

En esta sección, se describe cómo manejamos los incumplimientos de política que encontramos cuando revisamos una extensión que se envió para su publicación.

Las solicitudes de publicación de opiniones tienen dos resultados básicos.

  • No se encontraron incumplimientos: Se aprobó el envío y se puede publicar en Chrome Web Store.
  • Si se detecta un incumplimiento: Se rechaza el envío y se informa al desarrollador el motivo.

Consulta Comunicación del desarrollador para obtener detalles sobre cómo se comunican estos resultados al desarrollador y cómo pueden comunicarse con el equipo de revisión.

Por último, un tercer resultado posible es que se detecta que el envío contiene software malicioso o algún otro incumplimiento de política extremo. Consulta la sección sobre software malicioso para obtener detalles sobre cómo se aplican estos veredictos.

Resultados de las revisiones periódicas

En esta sección, se describe cómo se manejan los incumplimientos de políticas durante el proceso de revisión periódico. Ten en cuenta que un incumplimiento identificado durante el proceso de publicación de revisión puede activar una nueva revisión de la versión de la extensión publicada actualmente.

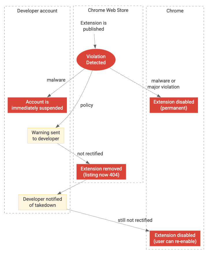
Ilustración de los posibles resultados de la revisión y prácticas de aplicación de políticas Detalles del texto que se encuentran en las secciones &quot;Resultados de la revisión periódica&quot; y &quot;Aplicación del incumplimiento&quot;.

En ocasiones, las extensiones publicadas existentes están sujetas a revisión fuera del proceso estándar de revisión del tiempo de envío. Entre los posibles motivos se incluyen, entre otros, las revisiones periódicas frecuentes, las revisiones activadas por un incumplimiento observado en un envío nuevo y los informes de usuarios sobre comportamientos inesperados o maliciosos.

Hay cuatro resultados de la revisión de un elemento publicado:

  • No se encontraron incumplimientos: No se realizó ninguna acción. La extensión permanecerá en Chrome Web Store.
  • Si se detecta un incumplimiento menor: Se envía una advertencia al desarrollador sobre el incumplimiento. El desarrollador tiene un tiempo determinado para abordar el incumplimiento antes de que se retire el elemento. Consulta la advertencia para obtener más información.
  • Si detectamos un incumplimiento más grave: La extensión se quita de inmediato y el desarrollador recibe una notificación sobre el incumplimiento. Consulta la sección Eliminación para obtener más información.
  • Se encontró un problema extremo: La extensión se quita de inmediato y no recibe una notificación al desarrollador. Para obtener más información, consulta el artículo sobre software malicioso.

Consulta Comunicación del desarrollador para obtener detalles sobre cómo se comunica esto y cómo apelar el veredicto.

Aplicación de políticas

En caso de que se identifique un incumplimiento de política durante el proceso de revisión, Chrome Web Store tomará las medidas adecuadas según el tipo de revisión que se realice, la gravedad del incumplimiento, la discreción del revisor y, posiblemente, otros factores.

Rechazo

El rechazo puede ocurrir en respuesta a una solicitud de "Enviar para revisión". Si se determina que el envío incumple la política de Chrome Web Store, pero no se considera un incumplimiento grave, se rechazará el envío.

En algunos casos, un incumplimiento detectado en un envío puede activar una revisión de la extensión publicada. Si el incumplimiento también se encuentra en la versión publicada de la extensión, se pueden realizar acciones de aplicación adicionales.

Comunicación con el desarrollador
Se enviará un correo electrónico a la dirección de correo electrónico del publicador asociada con la extensión para indicar que se rechazó el envío. Los correos electrónicos de rechazo indicarán qué política infringió la extensión y proporcionarán al desarrollador orientación para apelar el veredicto.
Ficha de Chrome Web Store
La ficha de la extensión en Chrome Web Store no se ve afectada. El texto de la descripción, los recursos de imagen, las divulgaciones de privacidad y las CRX publicadas no se verán afectadas.
IU de Chrome
Los usuarios finales no reciben una notificación cuando se rechaza un envío.

Advertencia

Si se descubre que un elemento publicado actualmente contiene incumplimientos de política menores, la Revisión de Chrome Web Store enviará una notificación por correo electrónico al editor de la extensión. Según el incumplimiento, el publicador suele tener entre 7 y 30 días para abordar los problemas. Para resolver la advertencia, el desarrollador de extensiones puede enviar una versión nueva de la extensión que corrija los incumplimientos mediante el proceso de envío estándar. Si el incumplimiento no se soluciona dentro del período de advertencia, se quitará la extensión.

La siguiente información solo abarca el período de advertencia. Consulta la sección Eliminación para obtener más información sobre el manejo de la eliminación.

Comunicación con el desarrollador

La dirección de correo electrónico del publicador asociada con la extensión recibirá un correo electrónico de advertencia en el que se indicará que la extensión se quitará debido a uno o más incumplimientos de política. La duración exacta del período de advertencia depende del incumplimiento observado.

Si el desarrollador no resuelve los incumplimientos dentro del período de advertencia, recibirá otro correo electrónico en el que se explicará que venció el período de advertencia y que se eliminó la extensión. Consulta Comunicación del desarrollador para obtener información adicional sobre la comunicación por correo electrónico.

Ficha de Chrome Web Store

La ficha de Chrome Web Store de la extensión no se verá afectada durante el período de advertencia. El elemento seguirá disponible para descargar, y los usuarios existentes podrán actualizar a la versión de la extensión publicada correctamente más reciente.

IU de Chrome

Los usuarios finales no recibirán una notificación durante el período de advertencia.

Eliminación

La eliminación se refiere al acto de quitar una extensión de Chrome Web Store. En la mayoría de las situaciones, las eliminaciones no son permanentes: el publicador de la extensión puede devolverla a Web Store si envía una versión nueva que resuelva el incumplimiento de política y aprueba el proceso de revisión.

Las eliminaciones ocurren en dos situaciones principales. En primer lugar, las eliminaciones inmediatas ocurren cuando los revisores detectan uno o más incumplimientos de política de gravedad moderada o mayor en la versión publicada de una extensión. En segundo lugar, las eliminaciones diferidas se producen después de que vence el período de advertencia por incumplimiento de política menor. En ambos casos, el impacto de la eliminación es el mismo.

Comunicación con el desarrollador
Se enviará un correo electrónico a la dirección de correo electrónico del publicador asociada con la extensión para informar que la extensión se quitó debido a uno o más incumplimientos de política. En el caso de que venza la advertencia, el correo electrónico incluirá una referencia al correo electrónico de advertencia que el desarrollador recibió anteriormente.
Ficha de Chrome Web Store
Cuando se da de baja una extensión, esta deja de estar disponible en Chrome Web Store. Si los usuarios normales intentan acceder a la ficha de la extensión, Chrome Web Store mostrará un error 404. Si el desarrollador propietario de la extensión o un miembro de la lista de publicadores del grupo de extensiones (si hay una) accede a Chrome Web Store, verá la última versión publicada de la extensión y una advertencia en la parte superior de la ventana que indicará que la extensión se retiró. Además, el elemento no aparecerá en los resultados de la búsqueda, las colecciones, las fichas de categorías ni en ninguna otra parte de la IU para consumidores de Chrome Web Store.
IU de Chrome
Los usuarios finales no reciben una notificación sobre la acción de aplicación inmediatamente después de la eliminación. Si el incumplimiento no se resuelve durante varias semanas, Chrome inhabilitará automáticamente la extensión y notificará al usuario final que la extensión incumple la política de Chrome Web Store. Los usuarios pueden volver a habilitar la extensión si lo desean.

Infracciones extremas y software malicioso

El equipo de revisión de Chrome Web Store cuenta con procedimientos especiales para incumplimientos graves de las políticas. En casos como la distribución de software malicioso, el comportamiento engañoso diseñado para evadir la revisión, los incumplimientos graves reiterados que indiquen intenciones maliciosas y otros incumplimientos de política graves, se deben tomar medidas más drásticas.

Para limitar la posibilidad de que estos desarrolladores perjudiquen más a los usuarios, el equipo de Chrome Web Store no proporciona detalles sobre estas infracciones de manera intencional. Además, en casos más graves, la cuenta del desarrollador de Chrome Web Store se suspenderá permanentemente.

Comunicación con el desarrollador
A diferencia de otras acciones de aplicación, no se envían notificaciones a la dirección de correo electrónico del publicador cuando se quitan las extensiones. En caso de que se suspenda la cuenta de Chrome Web Store del desarrollador, se le enviará un correo electrónico para notificarle esa acción de aplicación.
Ficha de Chrome Web Store
Al igual que con una eliminación, el artículo ofensivo se quita de Chrome Web Store.
IU de Chrome
La extensión que incumple las políticas está inhabilitada en todos los dispositivos de los usuarios finales. A diferencia de las eliminaciones estándar, estas extensiones no se pueden volver a habilitar. Chrome notifica al usuario que la extensión se inhabilitó porque se detectó que contiene software malicioso. Los usuarios pueden quitar la extensión o descartar el diálogo.

Comunicación con el desarrollador

El proceso de revisión de Chrome Web Store tiene dos formas principales de comunicarse con los desarrolladores: los correos electrónicos automáticos que se envían a la dirección de correo electrónico del publicador de la extensión y los tickets de asistencia.

Los tickets de asistencia deben abrirse con el formulario de asistencia integral, pero una vez que se abre un ticket, todas las comunicaciones se realizan por correo electrónico.

Correos electrónicos automáticos

En todos los incumplimientos de políticas, excepto en los más extremos, Chrome Web Store enviará a los desarrolladores correos electrónicos automáticos para informarles sobre el incumplimiento observado y la medida de aplicación que se tomó. En estos correos electrónicos, se indica qué política o políticas se incumplieron, se incluyen vínculos a la documentación de solución de problemas relacionados con el incumplimiento y se proporciona orientación al desarrollador sobre cómo apelar el veredicto.

Asistencia integral

El formulario de contacto de Asistencia integral proporciona a los publicadores de Chrome Web Store un único punto de contacto para solicitar asistencia con una variedad de problemas. Las inquietudes que requieren derivación, como los problemas con las estadísticas del panel, las transferencias entre desarrolladores y la recuperación de la cuenta de desarrollador, pueden tardar más de siete días en responder debido a la complejidad y la investigación exhaustiva que se requiere para identificar la causa raíz o explicación.

Cómo apelar un veredicto de opinión

Sigue estos pasos para apelar una eliminación o una advertencia.

  1. Abra el formulario de contacto de Asistencia integral.
  2. Selecciona "Mi elemento (extensiones, app o tema)".
  3. Selecciona “Se quitó o rechazó una advertencia sobre mi elemento”.
  4. Selecciona el motivo de tu apelación, además del color y el elemento de referencia.
  5. Revisa la guía de solución de problemas relacionados con el incumplimiento.
  6. Proporcione detalles adicionales según se solicite en el formulario.

Cómo apelar la suspensión de una cuenta

Sigue estos pasos para apelar la suspensión de una cuenta de desarrollador.

  1. Abra el formulario de contacto de Asistencia integral.
  2. Selecciona "Mi cuenta de desarrollador".
  3. Selecciona “Se suspendió mi cuenta”.
  4. Proporcione detalles adicionales según se solicite en el formulario.

Unos minutos después de enviar una solicitud de asistencia, deberías recibir un correo electrónico con un ID único para tu solicitud. Según el tamaño de la cola de asistencia y el incumplimiento específico, es posible que se demore hasta tres días en recibir una respuesta. Si no recibes una respuesta dentro de ese período, puedes responder el correo electrónico inicial del caso para solicitar una actualización.

Abre solo una solicitud de asistencia por acción de aplicación de políticas. Si recibes varias solicitudes de asistencia, es más difícil para los agentes que te ayudan encontrar toda la información relevante sobre tu problema y hacer un seguimiento de ella.