Proces sprawdzania w Chrome Web Store

Ten dokument zawiera omówienie procesu sprawdzania w Chrome Web Store oraz środków egzekwowania zasad, jakie podejmuje się, gdy rozszerzenie narusza zasady sklepu Chrome Web Store. Metody egzekwowania zasad opisane w tym dokumencie są aktualne od daty jego ostatniej aktualizacji i mogą ulec zmianie bez powiadomienia.

Przeczytaj artykuł Cykl życia produktu w Chrome Web Store, aby dowiedzieć się, jak wpasowują się w cykl życia opinie.

Weryfikacja pomaga chronić użytkowników przed oszustwami, gromadzeniem danych, złośliwym oprogramowaniem i złośliwymi działaniami, które starają się wyłudzić użytkowników Chrome, a także przed rozszerzeniami, które nieumyślnie naruszają zasady.

Podstawy

Gdy prześlesz rozszerzenie do sprawdzenia, zespół sprawdzający sprawdzi je pod kątem zgodności z zasadami programu dla deweloperów i w razie wykrycia naruszeń podejmie odpowiednie działania.

Istniejące elementy są też okresowo sprawdzane pod kątem zgodności z zasadami. Dzieje się tak, ponieważ ekosystem rozszerzeń stale się zmienia. Złośliwe ataki stale ewoluują, wykorzystując ataki lub luki w zabezpieczeniach, dlatego proces weryfikacji również musi ewoluować. Zmieniają się też zasady programu dla deweloperów, dlatego musimy zadbać o to, aby opublikowane produkty były zgodne z aktualnymi zasadami. Ma to na celu ochronę użytkowników.

Czas weryfikacji

Czas weryfikacji w Chrome Web Store może być różny. Na początku 2021 roku większość zgłoszeń była rozpatrywana w ciągu niecałych 24 godzin, a ponad 90% – w ciągu 3 dni.

W procesie sprawdzania używane są systemy ręczne i automatyczne. Wszystkie zgłoszenia przechodzą ten sam system weryfikacji niezależnie od stażu pracy dewelopera czy liczby aktywnych użytkowników. Niektóre sygnały mogą jednak sprawić, że weryfikator będzie dokładniej analizować rozszerzenie. Oto niektóre z nich:

  • nowi programiści
  • nowe rozszerzenia
  • prośby o niebezpieczne prośby o uprawnienia
  • istotne zmiany kodu

Takie sygnały mogą wydłużyć proces sprawdzania. Czas sprawdzania może być dłuższy niż zwykle po odrzuceniu lub otrzymaniu ostrzeżenia.

Ważne czynniki, które wydłużają czas sprawdzania

Sprawdzanie może potrwać dłużej w przypadku rozszerzeń, które wymagają szerokich uprawnień hosta lub newralgicznych uprawnień do wykonywania albo zawierają dużo kodu lub trudny do sprawdzenia kod.

Uprawnienia dla wielu hostów
Wzorce uprawnień hosta, takie jak *://*/*, https://*/* i <all_urls>, dają rozszerzeniom szeroki dostęp do aktywności użytkownika w internecie, zwłaszcza w połączeniu z innymi uprawnieniami. Rozszerzenia z takim dostępem mogą zbierać dane o historii przeglądania użytkownika, przejmować jego aktywność w wyszukiwarce, wykradać dane z banków, zbierać dane uwierzytelniające lub wykorzystywać użytkowników w inny sposób.
Poufne uprawnienia do wykonywania
Uprawnienia przyznają rozszerzeniom specjalne uprawnienia dostępu do danych i uprawnienia do manipulacji. Niektóre uprawnienia robią to bezpośrednio (na przykład tabs i downloads), a inne muszą być połączone z uprawnieniami hosta (na przykład cookies i webRequest). Podczas weryfikacji musimy zweryfikować, czy każde wymagane uprawnienia są rzeczywiście potrzebne i odpowiednio wykorzystywane. Sprawdzenie żądań zaawansowanych i potencjalnie niebezpiecznych funkcji zajmuje więcej czasu.
Ilość i formatowanie kodu
Im więcej kodu zawiera rozszerzenie, tym więcej pracy potrzeba, by potwierdzić, że kod jest bezpieczny. Zaciemnianie kodu jest niedozwolone, ponieważ zwiększa złożoność procesu weryfikacji. Minifikacja jest dozwolona, ale może też utrudnić sprawdzanie kodu rozszerzenia. Gdy tylko jest to możliwe, staraj się przesyłać kod jako autor. Możesz też utworzyć strukturę kodu w taki sposób, by inni użytkownicy mogli go łatwo zrozumieć.

Sprawdź wyniki

W zależności od tego, czy jest to weryfikacja publikacji czy okresowa ponowna weryfikacja, mogą wystąpić różne wyniki. Rezultaty opisano w sekcjach poniżej.

Wyniki weryfikacji

Z tej sekcji dowiesz się, jak postępujemy w przypadku naruszeń zasad, które wykryliśmy podczas sprawdzania rozszerzenia przesłanego do publikacji.

Publikowanie próśb o sprawdzenie ma 2 podstawowe wyniki.

  • Nie znaleziono naruszeń: przesłane zgłoszenie zostało zatwierdzone i można je opublikować w Chrome Web Store.
  • Znaleziono naruszenie zasad: zgłoszenie zostało odrzucone, a deweloper poinformuje o tym.

Szczegółowe informacje o tym, w jaki sposób deweloper jest informowany o wynikach oraz jak mogą skontaktować się z zespołem weryfikatorów w sprawie wyniku, znajdziesz w komunikacji z deweloperami.

Trzeci potencjalny skutek jest taki, że zgłoszenie zawiera złośliwe oprogramowanie lub inne ekstremalne naruszenie zasad. Więcej informacji o sposobie egzekwowania tych ocen znajdziesz w sekcji dotyczącej złośliwego oprogramowania.

Wyniki okresowej weryfikacji

W tej sekcji opisujemy, jak postępujemy z naruszeniami zasad podczas okresowego sprawdzania. Pamiętaj, że naruszenie zasad wykryte podczas procesu sprawdzania opublikowanej wersji może spowodować ponowne sprawdzenie opublikowanej wersji rozszerzenia.

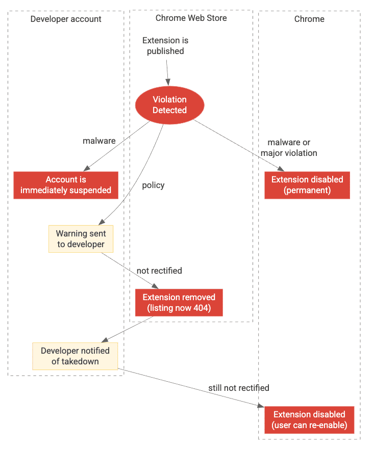
Ilustracja przedstawiająca możliwe wyniki weryfikacji i sposoby egzekwowania zasad. Szczegółowe informacje znajdziesz w sekcjach „Wyniki okresowej weryfikacji” i „Egzekwowanie naruszeń”.

Opublikowane rozszerzenia są czasami sprawdzane poza standardowym procesem przesyłania. Możliwe przyczyny to m.in. regularne okresowe sprawdzanie, sprawdzanie w wyniku naruszenia zaobserwowanego w nowym zgłoszeniu oraz zgłoszenia użytkowników o nieoczekiwanym lub szkodliwym zachowaniu.

Ocena opublikowanego produktu może mieć cztery skutki:

  • Nie znaleziono naruszeń: nie podejmujemy żadnych działań. Rozszerzenie pozostanie w Chrome Web Store.
  • Wykryto drobne naruszenie zasad: do dewelopera zostanie wysłane ostrzeżenie o naruszeniu. Deweloper ma określony czas na rozwiązanie problemu z naruszeniem zasad, zanim element zostanie usunięty. Więcej informacji znajdziesz w ostrzeżeniem.
  • Wykryto poważne naruszenie zasad: rozszerzenie jest natychmiast usuwane, a jego deweloper otrzymuje powiadomienie o naruszeniu. Więcej informacji znajdziesz w sekcji Usuwanie treści.
  • Wykryto ekstremalny problem: rozszerzenie jest natychmiast usuwane, a deweloper nie otrzymuje powiadomienia. Więcej informacji znajdziesz w artykule Złośliwe oprogramowanie.

Szczegółowe informacje o tym, w jaki sposób informujemy deweloperów i jak odwołać się od decyzji, znajdziesz w sekcji Komunikacja z deweloperami.

Egzekwowanie naruszenia

W przypadku wykrycia naruszenia zasad sklep Chrome Web Store podejmuje odpowiednie działania w zależności od rodzaju sprawdzanej witryny, jej wagi, uznania osoby sprawdzającej i ewentualnie innych czynników.

Odrzucenie

W odpowiedzi na prośbę o przesłanie do sprawdzenia możemy ją odrzucić. Jeśli przesłane treści naruszają zasady Chrome Web Store, ale nie są rażącym naruszeniem zasad, zostaną odrzucone.

W niektórych przypadkach naruszenie zasad wykryte w przesyłanym rozszerzeniu może spowodować rozpoczęcie sprawdzania opublikowanego rozszerzenia. Jeśli naruszenie znajduje się również w opublikowanej wersji rozszerzenia, możemy podjąć dodatkowe działania, aby wyegzekwować przestrzeganie zasad.

Informacje od dewelopera
Na adres e-mail wydawcy powiązany z rozszerzeniem wyślemy e-maila z informacją o odrzuceniu zgłoszenia. E-maile o odrzuceniu będą zawierać informacje o tym, które zasady zostały naruszone przez rozszerzenie, oraz wskazówki dla dewelopera dotyczące odwołania się od decyzji.
Informacje o aplikacji w Chrome Web Store
Nie wpływa to na informacje o rozszerzeniu w Chrome Web Store. Tekst opisu, zasoby graficzne, oświadczenia dotyczące prywatności ani opublikowane pliki CRX pozostają bez zmian.
Interfejs Chrome
Użytkownicy nie są powiadamiani o odrzuceniu przesłanych danych.

Ostrzeżenie

Jeśli okaże się, że aktualnie opublikowany produkt zawiera drobne naruszenia zasad, zespół weryfikacji Chrome Web Store poinformuje o tym wydawcę rozszerzenia e-mailem. W zależności od naruszenia zasad wydawca ma zwykle od 7 do 30 dni na rozwiązanie problemu. Deweloper rozszerzenia może rozwiązać problem z ostrzeżeniem, przesyłając nową wersję rozszerzenia, korzystając ze standardowego procesu przesyłania. Jeśli naruszenie nie zostanie usunięte w okresie po wysłaniu ostrzeżenia, rozszerzenie zostanie usunięte.

Poniższe informacje dotyczą tylko okresu ostrzeżenia. Więcej informacji o usuwaniu treści znajdziesz w sekcji Usunięcie.

Informacje od dewelopera

Na adres e-mail wydawcy powiązany z rozszerzeniem wyślemy e-maila z ostrzeżeniem z informacją, że rozszerzenie zostanie usunięte z powodu co najmniej jednego naruszenia zasad. Dokładna długość okresu ostrzeżenia zależy od zaobserwowanego naruszenia.

Jeśli w okresie po wysłaniu ostrzeżenia deweloper nie usunie naruszeń, otrzyma on kolejnego e-maila z informacją o upływie okresu ostrzeżenia i wycofaniu przedłużenia. Więcej informacji na temat komunikacji e-mail znajdziesz w artykule Komunikacja z deweloperami.

Informacje o aplikacji w Chrome Web Store

Okres ostrzegawczy nie wpływa na informacje o rozszerzeniu w Chrome Web Store. Element pozostanie dostępny do pobrania, a obecni użytkownicy będą mogli zaktualizować rozszerzenie do najnowszej wersji opublikowanej.

Interfejs Chrome

W okresie po wysłaniu ostrzeżenia użytkownicy nie zostaną powiadomieni.

Usunięcie

Usunięcie to czynność polegająca na usunięciu rozszerzenia z Chrome Web Store. W większości przypadków usunięcie rozszerzenia nie jest trwałe: wydawca rozszerzenia może zwrócić je do sklepu internetowego, przesyłając nową wersję, która rozwiązuje problem związany z naruszeniem zasad, i przechodzi proces weryfikacji.

Usuwanie treści odbywa się w 2 głównych sytuacjach. Po pierwsze, gdy weryfikatorzy wykryją w opublikowanej wersji rozszerzenia co najmniej 1 naruszenie zasad o umiarkowanej lub większej wadze, następuje natychmiastowe usunięcie treści. Po drugie, opóźnione usunięcie ma miejsce po upływie okresu ostrzeżenia z powodu niewielkiego naruszenia zasad. W obu przypadkach skutki usunięcia treści są takie same.

Informacje od dewelopera
Na adres e-mail wydawcy powiązany z rozszerzeniem wyślemy e-maila z informacją, że rozszerzenie zostało usunięte z powodu co najmniej jednego naruszenia zasad. Jeśli ostrzeżenie wygasło, e-mail będzie zawierać odwołanie do e-maila z ostrzeżeniem otrzymanego wcześniej przez dewelopera.
Informacje o aplikacji w Chrome Web Store
Po usunięciu rozszerzenia nie będzie ono już dostępne w Chrome Web Store. Jeśli zwykli użytkownicy spróbują uzyskać dostęp do informacji o rozszerzeniu, Chrome Web Store zwróci błąd 404. Jeśli deweloper, który jest właścicielem danego rozszerzenia lub osoba znajdująca się na liście wydawców danej grupy rozszerzeń (jeśli taka jest), zaloguje się w Chrome Web Store, zobaczy ostatnią opublikowaną wersję rozszerzenia oraz ostrzeżenie u góry okna informujące o tym, że rozszerzenie zostało usunięte. Produkt nie będzie też widoczny w wynikach wyszukiwania, kolekcjach, informacjach o kategoriach ani w innych miejscach w Chrome Web Store.
Interfejs Chrome
Użytkownicy nie są powiadamiani o działaniu egzekwowania zasad natychmiast po usunięciu treści. Jeśli naruszenie nie zostanie usunięte przez kilka tygodni, Chrome automatycznie wyłączy rozszerzenie i powiadomi użytkownika, że narusza ono zasady Chrome Web Store. Użytkownicy mogą ponownie włączyć rozszerzenie.

Złośliwe oprogramowanie i poważne naruszenia

Zespół sprawdzający Chrome Web Store ma specjalne procedury w przypadku rażących naruszeń zasad. W przypadkach takich jak rozpowszechnianie złośliwego oprogramowania, zwodnicze działania umożliwiające uniknięcie sprawdzenia witryny, powtarzające się poważne naruszenia wskazujące na szkodliwe działania i inne poważne naruszenia zasad niezbędne są bardziej radykalne środki.

Aby ograniczyć ryzyko, że ci deweloperzy mogą wyrządzić dalsze szkody użytkownikom, zespół Chrome Web Store celowo nie podaje szczegółowych informacji o tych naruszeniach. W poważniejszych przypadkach konto dewelopera w Chrome Web Store zostanie trwale zawieszone.

Informacje od dewelopera
W przeciwieństwie do innych środków egzekwowania zasad po usunięciu rozszerzeń powiadomienie nie jest wysyłane na adres e-mail wydawcy. Jeśli konto dewelopera w Chrome Web Store zostanie zawieszone, deweloper otrzyma e-maila z powiadomieniem o zastosowaniu środków egzekwowania zasad.
Informacje o aplikacji w Chrome Web Store
Podobnie jak w przypadku usunięcia produktu naruszającego zasady są usuwane z Chrome Web Store.
Interfejs Chrome
Rozszerzenie naruszające zasady zostało wyłączone na wszystkich urządzeniach użytkowników. W przeciwieństwie do standardowych usunięć nie można ich ponownie włączyć. Chrome powiadamia użytkownika, że rozszerzenie zostało wyłączone, ponieważ zawierało złośliwe oprogramowanie. Użytkownicy mogą usunąć rozszerzenie lub zamknąć okno.

Informacje od dewelopera

Proces sprawdzania w Chrome Web Store ma 2 główne sposoby komunikacji z deweloperami: automatyczne e-maile wysyłane na adres e-mail wydawcy rozszerzenia oraz zgłoszenia do zespołu pomocy.

Zgłoszenia do zespołu pomocy należy otwierać przy użyciu formularza One Stop Support, ale po otwarciu zgłoszenia cała komunikacja odbywa się e-mailem.

Automatyczne e-maile

W przypadku wszystkich, oprócz najbardziej ekstremalnych naruszeń zasad, Chrome Web Store wysyła deweloperom automatyczne e-maile z informacjami o zaobserwowanych naruszeniach i podjętych działaniach egzekwowania zasad. Zawierają one informację, które zasady zostały naruszone, a także link do dokumentacji dotyczącej rozwiązywania problemów związanych z naruszeniem zasad oraz wskazówki dla dewelopera, jak odwołać się od decyzji.

Kompleksowa pomoc

Formularz kontaktowy pomocy technicznej One Stop Support to opcja, dzięki której wydawcy Chrome Web Store mogą się kontaktować z zespołem pomocy w różnych sprawach. Odpowiedź na pytania wymagające eskalacji, np. problemy z panelem informacyjnym, przenoszeniem danych między deweloperami i odzyskiwaniem konta dewelopera, może zająć więcej niż 7 dni ze względu na złożoność i dogłębne zbadanie tej sprawy.

Odwołanie od decyzji dotyczącej opinii

Aby odwołać się od usunięcia treści lub ostrzeżenia, wykonaj poniższe czynności.

  1. Otwórz formularz kontaktowy pomocy One Stop.
  2. Kliknij „Mój element (rozszerzenia, aplikacja lub motyw)”.
  3. Wybierz „Mój produkt otrzymał ostrzeżenie / został usunięty / odrzucony”.
  4. Wybierz powód odwołania oraz kolor i element referencyjny.
  5. Zapoznaj się ze wskazówkami dotyczącymi rozwiązywania problemów z naruszeniem zasad.
  6. Podaj dodatkowe informacje wymagane w formularzu.

Odwoływanie się od zawieszenia konta

Aby odwołać się od decyzji o zawieszeniu konta dewelopera, wykonaj te czynności:

  1. Otwórz formularz kontaktowy pomocy One Stop.
  2. Kliknij „Moje konto dewelopera”.
  3. Wybierz „Moje konto zostało zawieszone”.
  4. Podaj dodatkowe informacje wymagane w formularzu.

Kilka minut po przesłaniu zgłoszenia do zespołu pomocy otrzymasz e-maila z unikalnym identyfikatorem prośby o pomoc. W zależności od rozmiaru kolejki pomocy i konkretnego naruszenia, otrzymanie odpowiedzi może potrwać do 3 dni. Jeśli nie otrzymasz odpowiedzi w tym terminie, możesz odpowiedzieć na początkowego e-maila ze zgłoszeniem, aby poprosić o przesłanie nowych informacji.

Dla każdego działania egzekwowania możesz przesłać tylko jedno zgłoszenie do zespołu pomocy. Duża liczba zgłoszeń do pomocy utrudnia agentom, którzy pomagają Ci znaleźć i prześledzić wszystkie istotne informacje o problemie.