Процесс проверки Интернет-магазина Chrome

В этом документе представлен обзор процесса проверки Интернет-магазина Chrome и мер воздействия, которые предпринимаются, если расширение нарушает политику Интернет-магазина Chrome. Правоприменительная практика, описанная в этом документе, актуальна на дату последнего обновления документа и может быть изменена без уведомления.

См. раздел «Жизненный цикл элемента Интернет-магазина Chrome», чтобы узнать, как отзывы вписываются в жизненный цикл.

Процесс проверки помогает защитить конечных пользователей от мошенничества, сбора данных, вредоносного ПО и злоумышленников, стремящихся воспользоваться преимуществами пользователей Chrome, а также от расширений, которые непреднамеренно нарушают политику.

Основы

Когда вы отправляете расширение на проверку, группа проверки проверит его на соответствие политикам программы для разработчиков и, если будут обнаружены какие-либо нарушения, примет соответствующие меры принудительного характера .

Существующие элементы также периодически проверяются на предмет соответствия. Мы делаем это, потому что экосистема расширений постоянно развивается; По мере того, как злоумышленники развивают свои атаки или обнаруживаются эксплойты, процесс проверки также должен меняться в ответ. Кроме того, поскольку правила программы для разработчиков меняются, нам необходимо убедиться, что существующие опубликованные элементы соответствуют текущей политике, чтобы защитить конечных пользователей.

Время рассмотрения

Время проверки в Интернет-магазине Chrome может варьироваться. В начале 2021 года большинство заявок были рассмотрены менее чем за 24 часа, причем более 90% заявок были завершены в течение трех дней.

В процессе проверки используется сочетание ручных и автоматизированных систем. Все материалы проходят одну и ту же систему проверки, независимо от срока полномочий разработчика или количества активных пользователей. Однако некоторые сигналы могут побудить рецензента более внимательно изучить расширение, в том числе:

  • новые разработчики
  • новые расширения
  • опасные запросы на разрешение
  • значительные изменения кода

Таким образом, эти сигналы могут привести к тому, что рассмотрение займет больше времени. Время рассмотрения также может быть больше обычного после того, как продление было отклонено или предупреждено.

Примечательные факторы, увеличивающие время проверки

Проверка может занять больше времени для расширений, которые запрашивают широкие разрешения хоста или конфиденциальные разрешения на выполнение или которые содержат много кода или код, который трудно проверить.

Широкие разрешения хоста
Шаблоны разрешений хоста, такие как *://*/* , https://*/* и <all_urls> , предоставляют расширениям обширный доступ к веб-активности пользователя, особенно в сочетании с другими разрешениями. Расширения с таким типом доступа могут собирать историю просмотров пользователя, перехватывать поведение веб-поиска, собирать данные с банковских веб-сайтов, собирать учетные данные или эксплуатировать пользователей другими способами.
Конфиденциальные разрешения на выполнение
Разрешения предоставляют расширениям специальные права доступа к данным и манипулирования ими. Некоторые разрешения делают это напрямую (например, tabs и downloads ), тогда как другие должны сочетаться с разрешениями хоста (например, cookies и webRequest ). Проверка должна подтвердить, что каждое запрошенное разрешение действительно необходимо и используется надлежащим образом. Запрос мощных и потенциально опасных возможностей требует больше времени для рассмотрения.
Объем и форматирование кода
Чем больше кода содержит расширение, тем больше работы требуется для проверки безопасности кода. Обфускация недопустима, поскольку она увеличивает сложность процесса проверки. Минимизация разрешена, но она также может затруднить просмотр кода расширения. По возможности рассмотрите возможность предоставления вашего кода как авторского. Вы также можете рассмотреть возможность структурирования своего кода таким образом, чтобы его было легко понять другим.

Обзор результатов

Существует несколько возможных результатов прохождения/непрохождения, в зависимости от того, будет ли это обзор публикации или периодическое повторное рассмотрение. Эти результаты описаны в следующих разделах.

Публикация результатов проверки

В этом разделе описывается, как мы обрабатываем нарушения политики, обнаруженные при проверке расширения, отправленного на публикацию.

Запросы на публикацию рецензий имеют два основных результата.

  • Нарушений не обнаружено: заявка одобрена и может быть опубликована в Интернет-магазине Chrome.
  • Обнаружено нарушение: заявка отклонена , и разработчику сообщается, почему.

Подробную информацию о том, как эти результаты передаются разработчику и как разработчики могут связаться с группой проверки по поводу результатов, см. в разделе «Взаимодействие с разработчиками».

Наконец, третий потенциальный результат заключается в том, что отправленное сообщение содержит вредоносное ПО или другое серьезное нарушение политики. Подробную информацию о том, как применяются эти вердикты, можно найти в разделе о вредоносном ПО .

Результаты периодических проверок

В этом разделе описывается, как устраняются нарушения политики в процессе периодической проверки. Обратите внимание, что нарушение, выявленное в процессе проверки публикации , может привести к повторной проверке опубликованной в данный момент версии расширения.

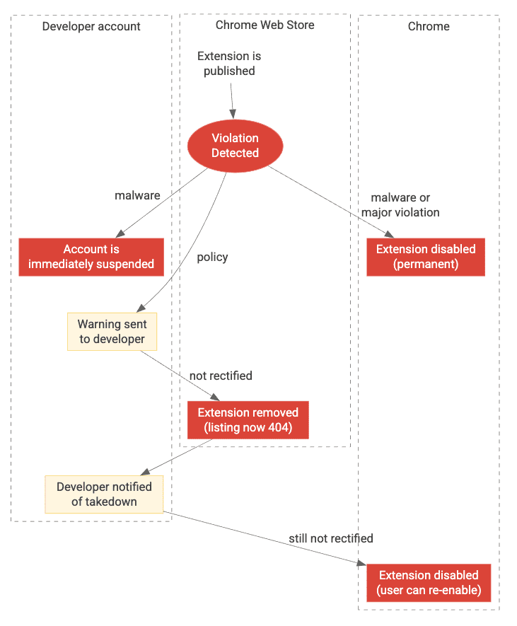
Иллюстрация потенциальных результатов проверки и практики обеспечения соблюдения политики. Текстовые подробности можно найти в разделах «Результаты периодических проверок» и «Применение нарушений».

Существующие опубликованные расширения иногда подлежат проверке вне стандартного процесса проверки времени подачи. Возможные причины этого включают, помимо прочего, регулярную периодическую проверку, проверку, инициированную нарушением, обнаруженным в новой отправке, и сообщения пользователей о неожиданном или злонамеренном поведении.

Существует четыре результата проверки опубликованного элемента:

  • Нарушений не обнаружено: Никаких действий не предпринято. Расширение остается в Интернет-магазине Chrome.
  • Обнаружено незначительное нарушение: разработчику отправляется предупреждение о нарушении. У разработчика есть определенное количество времени на устранение нарушения, прежде чем продукт будет удален. См. предупреждение для получения дополнительной информации.
  • Обнаружено более серьезное нарушение: расширение немедленно удаляется, а разработчик уведомляется о нарушении. См. раздел «Удаление» для получения дополнительной информации.
  • Обнаружена серьезная проблема: расширение немедленно удаляется, а разработчик не уведомляется. Дополнительную информацию см. в разделе «Вредоносное ПО» .

Подробную информацию о том, как об этом сообщается и как обжаловать приговор, см. в разделе «Сообщение разработчикам» .

Принуждение к нарушению

Если в процессе проверки будет обнаружено нарушение политики, Интернет-магазин Chrome предпримет соответствующие действия в зависимости от типа выполняемой проверки, серьезности нарушения, усмотрения проверяющего и, возможно, других факторов.

Отказ

Отказ может произойти в ответ на запрос «Отправить на рассмотрение». Если будет обнаружено, что отправленное сообщение нарушает политику Интернет-магазина Chrome, но не является грубым нарушением правил, оно будет отклонено.

В некоторых случаях нарушение, обнаруженное в отправке, может привести к проверке опубликованного расширения. Если нарушение будет обнаружено и в опубликованной версии расширения, могут быть приняты дополнительные меры воздействия.

Общение с разработчиками
На адрес электронной почты издателя, связанный с расширением, будет отправлено электронное письмо о том, что заявка отклонена. В электронных письмах с отказом будет указано, какую политику расширение нарушило, и разработчику будут даны инструкции о том, как обжаловать приговор.
Список в Интернет-магазине Chrome
На список расширения в Интернет-магазине Chrome это не повлияет; текст описания, изображения, раскрытие конфиденциальной информации и опубликованный CRX — все остается неизменным.
Пользовательский интерфейс Chrome
Конечные пользователи не уведомляются об отклонении заявки.

Предупреждение

Если будет обнаружено, что опубликованный в настоящее время элемент содержит незначительные нарушения политики, Chrome Web Store Review уведомит издателя расширения о нарушении по электронной почте. В зависимости от нарушения издателю обычно дается от 7 до 30 дней на устранение проблемы. Разработчик расширения может устранить предупреждение, отправив новую версию расширения, которая исправляет нарушения, используя стандартный процесс отправки. Если нарушение не будет устранено в течение периода предупреждения, расширение будет отключено.

Следующая информация относится только к периоду предупреждения. Дополнительную информацию о процедуре удаления см. в разделе Удаление .

Общение с разработчиками

На адрес электронной почты издателя, связанный с расширением, будет отправлено электронное письмо с предупреждением о том, что расширение будет удалено из-за одного или нескольких нарушений политики. Точная продолжительность периода предупреждения зависит от выявленного нарушения.

Если разработчик не устранит нарушения в течение периода предупреждения, издатель получит другое электронное письмо с объяснением, что период предупреждения истек и расширение было удалено. Дополнительную информацию об общении по электронной почте см. в разделе «Общение с разработчиками» .

Список в Интернет-магазине Chrome

Список расширения в Интернет-магазине Chrome не затрагивается в течение периода предупреждения. Этот элемент останется доступным для загрузки, а существующие пользователи смогут обновиться до самой последней успешно опубликованной версии расширения.

Пользовательский интерфейс Chrome

Конечные пользователи не уведомляются в течение периода предупреждения.

Снять

Под удалением понимается удаление расширения из Интернет-магазина Chrome. В большинстве ситуаций удаление не является постоянным: издатель расширения может вернуть расширение в интернет-магазин, отправив новую версию, которая устраняет нарушение политики, и пройдя процесс проверки.

Уничтожение происходит по двум основным сценариям. Во-первых, немедленное удаление происходит, когда проверяющие обнаруживают одно или несколько нарушений политики средней или более серьезной степени тяжести в опубликованной версии расширения. Во-вторых, отложенное удаление происходит после истечения периода предупреждения за незначительное нарушение правил. В обоих случаях последствия тейкдауна одинаковы.

Общение с разработчиками
На адрес электронной почты издателя, связанный с расширением, будет отправлено электронное письмо с сообщением о том, что расширение было удалено из-за одного или нескольких нарушений политики. В случае предупреждения с истекшим сроком действия электронное письмо будет содержать ссылку на электронное письмо с предупреждением, полученное разработчиком ранее.
Список в Интернет-магазине Chrome
Когда расширение будет удалено, оно больше не будет доступно в Интернет-магазине Chrome. Если обычные пользователи попытаются получить доступ к списку расширения, Интернет-магазин Chrome вернет ошибку 404. Если разработчик, владеющий расширением, или член списка издателей группы расширения (если таковой имеется), вошел в Интернет-магазин Chrome, он увидит последнюю опубликованную версию расширения и предупреждение в верхней части окна, указывающее что расширение удалено. Кроме того, этот элемент не будет отображаться в результатах поиска Интернет-магазина Chrome, коллекциях, списках категорий или где-либо еще в потребительском пользовательском интерфейсе Интернет-магазина Chrome.
Пользовательский интерфейс Chrome
Конечные пользователи не уведомляются о принудительных мерах сразу после удаления. Если нарушение не будет устранено в течение нескольких недель, Chrome автоматически отключит расширение и уведомит конечного пользователя о том, что расширение нарушает политику Интернет-магазина Chrome. Пользователи могут повторно включить расширение, если захотят.

Вредоносное ПО и серьезные нарушения

У группы проверки Интернет-магазина Chrome есть специальные процедуры для вопиющих нарушений правил. В таких случаях, как распространение вредоносного ПО, мошенническое поведение, направленное на уклонение от проверки, неоднократные серьезные нарушения, указывающие на злой умысел, и другие вопиющие нарушения политики, необходимы более решительные меры.

Чтобы ограничить возможность дальнейшего причинения разработчиками вреда пользователям, команда Интернет-магазина Chrome намеренно не предоставляет подробную информацию об этих нарушениях. Кроме того, в более серьезных случаях учетная запись разработчика в Интернет-магазине Chrome будет заблокирована навсегда.

Общение с разработчиками
В отличие от других принудительных мер, уведомление не отправляется на адрес электронной почты издателя при удалении расширения. В случае блокировки учетной записи разработчика в Интернет-магазине Chrome разработчику будет отправлено электронное письмо с уведомлением об этом принудительном действии.
Список в Интернет-магазине Chrome
Как и в случае с удалением , предмет, нарушивший правила, удаляется из Интернет-магазина Chrome.
Пользовательский интерфейс Chrome
Нарушающее расширение отключено на всех устройствах конечных пользователей. В отличие от стандартных удалений, эти расширения нельзя повторно включить. Chrome уведомляет пользователя о том, что расширение отключено, поскольку обнаружено вредоносное ПО. Пользователи могут удалить расширение или закрыть диалоговое окно.

Общение с разработчиками

Процесс проверки Интернет-магазина Chrome предполагает два основных способа общения с разработчиками: автоматические электронные письма, отправляемые на адрес электронной почты издателя расширения, и заявки в службу поддержки.

Заявки в службу поддержки необходимо открывать с помощью формы единой поддержки , но после открытия заявки все общение осуществляется по электронной почте.

Автоматизированные электронные письма

При всех нарушениях правил, кроме самых серьезных, Интернет-магазин Chrome будет отправлять разработчикам автоматические электронные письма, информирующие их о замеченном нарушении и принятых мерах по обеспечению соблюдения правил. В этих электронных письмах указывается, какая политика или политики были нарушены, содержится ссылка на документацию по устранению неполадок, связанную с нарушением, а также предоставляются разработчику инструкции о том, как обжаловать приговор.

Единая поддержка

Контактная форма единой поддержки предоставляет издателям Интернет-магазина Chrome единую точку контакта, куда можно обратиться за помощью по различным вопросам. Ответ на вопросы, требующие эскалации, такие как проблемы со статистикой информационной панели, передачей данных между разработчиками и восстановлением учетной записи разработчика, может занять больше семи дней из-за сложности и углубленного расследования, необходимого для определения основной причины или объяснения.

Обжалование вердикта пересмотра

Чтобы подать апелляцию на удаление или предупреждение , выполните следующие действия.

  1. Откройте контактную форму One Stop Support .
  2. Выберите «Мой элемент (расширения, приложение или тема)».
  3. Выберите «Мой товар был предупрежден/удален/отклонен».
  4. Выберите, почему вы привлекательны, а также эталонный цвет и элемент.
  5. Ознакомьтесь с руководством по устранению нарушений.
  6. Укажите дополнительную информацию, указанную в форме.

Обжалование блокировки аккаунта

Выполните следующие действия, чтобы подать апелляцию на блокировку учетной записи разработчика.

  1. Откройте контактную форму One Stop Support .
  2. Выберите «Мой аккаунт разработчика».
  3. Выберите «Мой аккаунт заблокирован».
  4. Укажите дополнительную информацию, указанную в форме.

Через несколько минут после отправки запроса на поддержку вы должны получить электронное письмо с уникальным идентификатором вашего запроса на поддержку. В зависимости от размера очереди в службу поддержки и конкретного нарушения получение ответа может занять до трех дней. Если вы не получили ответ в течение этого периода, вы можете ответить на первоначальное электронное письмо с запросом обновлений.

Пожалуйста, открывайте только один запрос на поддержку для каждого принудительного действия. Множественные запросы на поддержку усложняют агентам, помогающим вам находить и отслеживать всю необходимую информацию по вашей проблеме.