Bu dokümanda, Chrome Web Mağazası inceleme sürecine ve uzantılar Chrome Web Mağazası'nın politikalarını ihlal ettiğinde uygulanan yaptırım işlemlerine genel bir bakış sunulmaktadır. Bu belgede açıklanan yaptırım uygulamaları, belgenin son güncellenme tarihinden itibaren doğrudur ve bildirimde bulunulmadan değiştirilebilir.
Yorumların yaşam döngüsündeki yeri konusunda genel bir bakış için Bir Chrome Web Mağazası öğesinin yaşam döngüsü bölümüne bakın.
İnceleme süreci, son kullanıcıları dolandırıcılık, veri toplama, kötü amaçlı yazılım ve Chrome kullanıcılarından yararlanmaya çalışan kötü niyetli kişilerin yanı sıra yanlışlıkla politikayı ihlal eden uzantılardan korumaya yardımcı olur.
Temel bilgiler
Bir uzantıyı incelemeye gönderdiğinizde inceleme ekibi, uzantının geliştirici program politikalarına uygun olup olmadığını inceler ve herhangi bir ihlal bulunursa gerekli yaptırım işlemlerini gerçekleştirir.
Mevcut öğeler de uygunluk açısından düzenli olarak incelenir. Bunu yapmamızın nedeni uzantı ekosisteminin sürekli olarak değişmesidir. Kötü niyetli kişiler saldırılarını ya da istismarlarını keşfettikçe inceleme süreci de buna göre şekillenmelidir. Ayrıca, geliştirici program politikaları değiştikçe son kullanıcıları korumak için, yayınlanan mevcut öğelerin geçerli politikaya uygun olmasını sağlamamız gerekir.
İnceleme süreleri
Chrome Web Mağazası inceleme süreleri değişiklik gösterebilir. 2021'in başlarında, çoğu gönderimin incelemesi 24 saatten kısa bir süre içinde tamamlandı ve% 90'dan fazlası üç gün içinde tamamlandı.
İnceleme sürecinde manuel ve otomatik sistemlerin kombinasyonu kullanılır. Tüm gönderimler, geliştiricinin süresi veya etkin kullanıcı sayısı ne olursa olsun aynı inceleme sisteminden geçer. Ancak bazı sinyaller, incelemecinin bir uzantıyı daha yakından incelemesine neden olabilir. Örneğin:
- yeni geliştiriciler
- yeni uzantılar
- tehlikeli izin istekleri
- önemli kod değişiklikleri
Bu nedenle, bu tür sinyaller incelemenin daha uzun sürmesine neden olabilir. Ayrıca, bir uzantı reddedildikten veya uyarı gönderildikten sonra inceleme süreleri normalden uzun olabilir.
İnceleme süresini artıran önemli faktörler
Geniş ana makine izinleri veya hassas yürütme izinleri isteyen ya da çok sayıda kod veya incelenmesi zor kod içeren uzantılar için incelemeler daha uzun sürebilir.
- Geniş ana makine izinleri
*://*/*,https://*/*ve<all_urls>gibi ana makine izinleri kalıpları, özellikle diğer izinlerle birleştirildiğinde uzantılara, kullanıcının web etkinliğine kapsamlı erişim sağlar. Bu tür bir erişime sahip uzantılar, kullanıcıların tarama geçmişini toplayabilir, web'deki arama davranışlarını ele geçirebilir, bankacılık web sitelerinden veri kopyalayabilir, kimlik bilgilerini toplayabilir veya kullanıcıları başka şekillerde istismar edebilir.- Hassas yürütme izinleri
- İzinler, uzantılara özel veri erişimi ve manipülasyon hakları verir. Bazı izinler bu işlemi doğrudan gerçekleştirir (örneğin,
tabsvedownloads), bazılarının ise ana makine izni izinleriyle (ör.cookiesvewebRequest) birleştirilmesi gerekir. İnceleme, istenen her iznin gerçekten gerekli olduğunu ve uygun şekilde kullanıldığını doğrulamalıdır. Güçlü ve tehlikeli olabilecek özellikleri istemenin incelenmesi daha uzun sürer. - Kodun miktarı ve biçimlendirmesi
- Bir uzantı ne kadar çok kod içerirse kodun güvenli olduğunu doğrulamak için o kadar fazla iş yapılması gerekir. Doğrulama işleminin karmaşıklığını artırdığı için kod karartmaya izin verilmez. Küçültmeye izin verilir, ancak uzantı kodunun incelenmesini de daha zor hale getirebilir. Mümkünse kodunuzu yazıldığı şekilde gönderebilirsiniz. Kodunuzu başkalarının kolayca anlayabileceği şekilde yapılandırmak da isteyebilirsiniz.
Sonuçları inceleme
Yayın incelemesi veya periyodik yeniden inceleme olmasına bağlı olarak birkaç başarılı/başarısız sonuç olabilir. Bu sonuçlar aşağıdaki bölümlerde açıklanmıştır.
Yayınlama incelemesi sonuçları
Bu bölümde, yayınlanmak üzere gönderilen bir uzantıyı incelerken tespit ettiğimiz politika ihlallerini nasıl ele aldığımız açıklanmaktadır.
Yayınlama incelemesi isteklerinin iki temel sonucu vardır.
- İhlal bulunmadı: Gönderim onaylanır ve Chrome Web Mağazası'nda yayınlanabilir.
- İhlal tespit edilmişse: Gönderim reddedilir ve geliştiriciye neden bu konuda bilgi verilir.
Bu sonuçların geliştiriciye nasıl bildirildiği ve geliştiricilerin sonuçla ilgili olarak inceleme ekibiyle nasıl iletişim kurabileceği ile ilgili ayrıntılar için Geliştirici iletişimine bakın.
Son olarak, üçüncü olası sonuç da gönderimde kötü amaçlı yazılım veya başka bir aşırı politika ihlalinin bulunmasıdır. Bu kararların nasıl uygulandığıyla ilgili ayrıntılar için kötü amaçlı yazılım bölümünü inceleyin.
Periyodik inceleme sonuçları
Bu bölümde, düzenli inceleme sürecinde politika ihlallerinin nasıl ele alındığı açıklanmaktadır. Yayınlama incelemesi sürecinde tespit edilen ihlalin, uzantının hâlihazırda yayınlanan sürümünün yeniden incelenmesini tetikleyebileceğini unutmayın.

Yayınlanan mevcut uzantılar, zaman zaman standart gönderim süresi inceleme süreci dışında incelemeye tabi tutulur. Bu durumun olası nedenleri arasında düzenli düzenli inceleme, yeni bir gönderimde gözlemlenen bir ihlalin tetiklediği inceleme ve beklenmeyen veya kötü amaçlı davranışlara ilişkin kullanıcı raporları yer alır, ancak bunlarla sınırlı değildir.
Yayınlanan bir öğenin incelemesinin dört sonucu vardır:
- İhlal bulunmadı: Herhangi bir işlem yapılmaz. Uzantı, Chrome Web Mağazası'nda kalmaya devam eder.
- Küçük bir ihlal tespit edildiğinde: Geliştiriciye ihlalle ilgili bir uyarı gönderilir. Geliştiricinin, öğe yayından kaldırılmadan önce ihlali ele almak için belirli bir süresi vardır. Daha fazla bilgi için uyarı bölümüne bakın.
- Daha ciddi bir ihlalin bulunması: Uzantı hemen kaldırılır ve geliştirici, ihlal konusunda bilgilendirilir. Daha fazla bilgi için yayından kaldırma bölümünü inceleyin.
- Olağan dışı bir sorun tespit edilirse:Uzantı hemen kaldırılır ve geliştiriciye bilgi verilmez. Daha fazla bilgi için kötü amaçlı yazılım konusuna bakın.
Bu duyurunun nasıl bildirildiği ve karara nasıl itiraz edileceği hakkında ayrıntılı bilgi için Geliştirici mesajı bölümüne bakın.
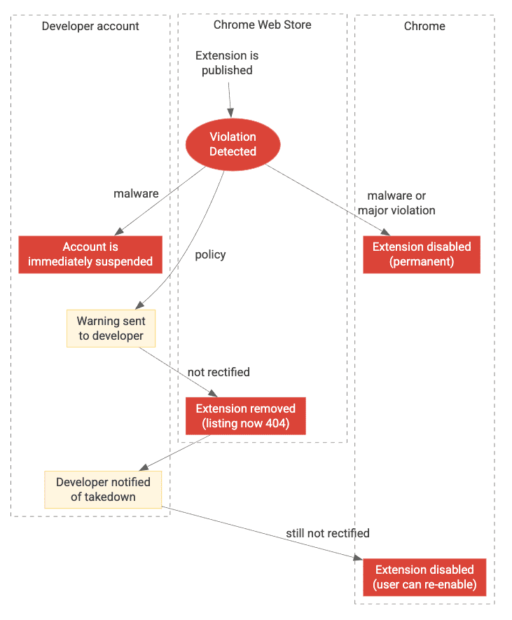
İhlal yaptırımı
İnceleme sürecinde bir politika ihlali tespit edilmesi durumunda Chrome Web Mağazası, yapılan incelemenin türüne, ihlalin ciddiyetine, incelemecinin takdirine ve olası diğer faktörlere bağlı olarak uygun işlemi yapacaktır.
Reddetme
"İncelemeye gönder" isteklerine verilen yanıtlar reddedilebilir. Gönderimin Chrome Web Mağazası politikasını ihlal ettiği ancak ağır bir politika ihlali olmadığı tespit edilirse gönderim reddedilir.
Bazı durumlarda, gönderimde tespit edilen ihlaller, yayınlanan uzantının incelenmesini tetikleyebilir. İhlal, uzantının yayınlanan sürümünde de bulunursa ek yaptırım işlemleri gerçekleştirilebilir.
- Geliştirici iletişimi
- Uzantıyla ilişkili yayıncı e-posta adresine, gönderimin reddedildiğini belirten bir e-posta gönderilir. Ret e-postalarında, uzantının hangi politikayı ihlal ettiği belirtilir ve geliştiriciye karara nasıl itiraz edebileceği hakkında yol gösterilir.
- Chrome Web Mağazası girişi
- Uzantının Chrome Web Mağazası'ndaki girişi etkilenmez. Açıklama metni, resim öğeleri, gizlilik açıklamaları ve yayınlanan CRX aynı kalır.
- Chrome kullanıcı arayüzü
- Gönderim reddedildiğinde son kullanıcılara bildirim gönderilmez.
Uyarı
Hâlihazırda yayınlanmış bir öğenin küçük çaplı politika ihlalleri içerdiği tespit edilirse Chrome Web Mağazası İncelemesi, uzantının yayıncısına ihlali e-postayla bildirir. İhlale bağlı olarak, yayıncıya sorunları gidermesi için genellikle 7-30 gün süre tanınır. Uzantının geliştiricisi, standart gönderim sürecini kullanarak uzantının ihlalleri düzelten yeni bir sürümünü göndererek uyarıyı giderebilir. Bu ihlal, uyarı süresi içinde giderilmezse uzantı yayından kaldırılır.
Aşağıdaki bilgiler yalnızca uyarı dönemiyle ilgilidir. Yayından kaldırma işlemleri hakkında daha fazla bilgi için Yayından kaldırma bölümünü inceleyin.
- Geliştirici iletişimi
Uzantıyla ilişkili yayıncı e-posta adresine, uzantının bir veya daha fazla politika ihlali nedeniyle yayından kaldırılacağını belirten bir uyarı e-postası gönderilir. Uyarı süresinin tam süresi, gözlemlenen ihlale bağlıdır.
Geliştirici, ihlalleri uyarı süresi içinde gidermezse yayıncıya uyarı süresinin sona erdiğini ve uzantının kaldırıldığını açıklayan bir e-posta daha gönderilir. E-posta iletişimi hakkında ek bilgi için Geliştirici iletişimi bölümüne bakın.
- Chrome Web Mağazası girişi
Uzantının Chrome Web Mağazası girişi, uyarı döneminde etkilenmez. Öğe indirilmeye devam eder ve mevcut kullanıcılar, uzantının başarıyla yayınlanan en son sürümüne güncelleme yapabilir.
- Chrome kullanıcı arayüzü
Son kullanıcılara uyarı süresi boyunca bildirim gönderilmez.
Yayından kaldırma
Yayından kaldırma, bir uzantının Chrome Web Mağazası'ndan kaldırılması işlemini ifade eder. Çoğu durumda yayından kaldırma işlemi kalıcı değildir: Uzantının yayıncısı, politika ihlalini gideren yeni bir sürüm gönderip inceleme sürecini geçerek uzantıyı web mağazasına iade edebilir.
Yayından kaldırma işlemleri iki temel senaryoda gerçekleşir. İlk olarak, incelemeciler bir uzantının yayınlanan sürümünde orta düzeyde ya da daha fazla öneme sahip bir veya daha fazla politika ihlali tespit ettiğinde anında yayından kaldırma işlemi gerçekleşir. İkinci olarak, küçük çaplı bir politika ihlali söz konusu olduğunda gecikmeli yayından kaldırma işlemleri uyarı süresinden sonra gerçekleşir. Yayından kaldırma işleminin etkisi her iki durumda da aynıdır.
- Geliştirici iletişimi
- Uzantıyla ilişkili yayıncı e-posta adresine, uzantının bir veya daha fazla politika ihlali nedeniyle yayından kaldırıldığını belirten bir e-posta gönderilir. Süresi dolmuş bir uyarı olması durumunda e-postada, geliştiricinin daha önce aldığı uyarı e-postasına bir referans yer alır.
- Chrome Web Mağazası girişi
- Bir uzantı kaldırıldığında artık Chrome Web Mağazası'nda yer almaz. Normal kullanıcılar uzantının girişine erişmeye çalışırsa Chrome Web Mağazası 404 hatası verir. Uzantının sahibi veya uzantının grup yayıncı listesinin bir üyesi (varsa) Chrome Web Mağazası'na giriş yapmışsa, uzantının en son yayınlanan sürümünü ve pencerenin üst kısmında uzantının kaldırıldığını belirten bir uyarı görür. Ayrıca, söz konusu öğe Chrome Web Mağazası arama sonuçlarında, koleksiyonlarda, kategori listelerinde veya Chrome Web Mağazası'nın tüketici kullanıcı arayüzünün başka bir bölümünde görünmez.
- Chrome kullanıcı arayüzü
- Yayından kaldırma işleminden hemen sonra son kullanıcılara yaptırım işlemi ile ilgili bilgi verilmez. İhlal birkaç hafta boyunca çözülmezse Chrome, uzantıyı otomatik olarak devre dışı bırakır ve son kullanıcıya uzantının Chrome Web Mağazası politikasını ihlal ettiğini bildirir. Kullanıcılar dilerse uzantıyı yeniden etkinleştirebilir.
Kötü amaçlı yazılım ve aşırı ihlaller
Chrome Web Mağazası İnceleme ekibi, ağır politika ihlalleri için özel prosedürlere sahiptir. Kötü amaçlı yazılım dağıtımı, incelemeden kaçınmak için tasarlanmış aldatıcı davranışlar, kötü amaçlı niyetin göstergesi olan tekrarlanan ciddi ihlaller ve diğer ağır politika ihlalleri gibi durumlarda daha sert önlemler alınmalıdır.
Chrome Web Mağazası ekibi, bu geliştiricilerin kullanıcılara daha fazla zarar verme olasılığını azaltmak için bu ihlallerle ilgili ayrıntılı bilgi vermez. Ayrıca, daha ciddi durumlarda geliştiricinin Chrome Web Mağazası hesabı kalıcı olarak askıya alınır.
- Geliştirici iletişimi
- Diğer yaptırım işlemlerinin aksine, uzantılar kaldırıldığında yayıncının e-posta adresine bildirim gönderilmez. Geliştiricinin Chrome Web Mağazası hesabının askıya alınması durumunda, geliştiriciye bu yaptırım işlemi hakkında bilgi veren bir e-posta gönderilir.
- Chrome Web Mağazası girişi
- Yayından kaldırma işleminde olduğu gibi, rahatsız edici öğe Chrome Web Mağazası'ndan kaldırılır.
- Chrome kullanıcı arayüzü
- İhlalde bulunan uzantı tüm son kullanıcı cihazlarında devre dışı bırakılır. Standart yayından kaldırmaların aksine bu uzantılar yeniden etkinleştirilemez. Chrome, kötü amaçlı yazılım içerdiği tespit edildiği için uzantının devre dışı bırakıldığını kullanıcıya bildirir. Kullanıcılar uzantıyı kaldırmayı veya iletişim kutusunu kapatmayı tercih edebilir.
Geliştirici iletişimi
Chrome Web Mağazası inceleme sürecinde geliştiricilerle iletişim kurmanın iki temel yolu vardır: uzantı yayıncısının e-posta adresine gönderilen otomatik e-postalar ve destek biletleri.
Destek biletlerinin Tek Noktadan Destek formu kullanılarak açılması gerekir. Destek kaydı açıldıktan sonra tüm iletişim e-posta üzerinden gerçekleşir.
Otomatik e-postalar
Chrome Web Mağazası, en uç politika ihlallerinin hepsinde, geliştiricilere, gözlemlenen ihlal ve uygulanan yaptırım hakkında bilgi veren otomatik e-postalar gönderir. Bu e-postalar, hangi politikanın veya politikaların ihlal edildiğini belirtir, ihlalle ilgili sorun giderme belgelerine bağlantı verir ve geliştiriciye karara nasıl itiraz edebileceği konusunda yol gösterir.
Tek Noktadan Destek
Tek Noktadan Destek iletişim formu, Chrome Web Mağazası yayıncılarına çeşitli sorunlarla ilgili yardım istemek için tek bir iletişim noktası sağlar. Kontrol paneli istatistikleri, geliştiriciler arasında aktarımlar ve geliştirici hesabı kurtarma ile ilgili sorunlar gibi üst birime iletme gerektiren endişeler, temel nedeni veya açıklamayı saptamak için gereken karmaşıklık ve kapsamlı araştırma nedeniyle yedi günden uzun sürede yanıtlanabilir.
İnceleme kararına itiraz etme
Yayından kaldırma veya uyarıya itiraz etmek için aşağıdaki adımları uygulayın.
- Tek Noktadan Destek iletişim formunu açın.
- "Öğem (uzantılar, uygulama veya tema)"yı seçin.
- "Öğem uyarıldı / kaldırıldı / reddedildi"yi seçin.
- Neden itiraz ettiğinizi, ayrıca referans rengi ve öğeyi seçin.
- İhlallerle ilgili sorun giderme kılavuzunu inceleyin.
- Formda istenen ek ayrıntıları sağlayın.
Hesabın askıya alınmasına itiraz etme
Geliştirici hesabının askıya alınmasına itiraz etmek için aşağıdaki adımları uygulayın.
- Tek Noktadan Destek iletişim formunu açın.
- "Geliştirici hesabım"ı seçin.
- "Hesabım askıya alındı"yı seçin.
- Formda istenen ek ayrıntıları sağlayın.
Destek isteğini gönderdikten birkaç dakika sonra, destek isteğinizin benzersiz kimliğini içeren bir e-posta alırsınız. Destek sırasının boyutuna ve belirli ihlale bağlı olarak yanıt almanız üç günü bulabilir. Bu süre içinde bir yanıt alamazsanız ilk destek kaydı e-postasını yanıtlayarak güncelleme isteğinde bulunabilirsiniz.
Lütfen her yaptırım işlemi için yalnızca bir destek isteği açın. Birden fazla destek isteği, size yardımcı olan temsilcilerin sorununuzla ilgili tüm bilgileri bulup takip etmesini zorlaştırır.