Questo documento fornisce una panoramica della procedura di revisione del Chrome Web Store e dei provvedimenti presi quando un'estensione viola le norme del Chrome Web Store. Le pratiche di applicazione descritte in questo documento sono valide alla data dell'ultimo aggiornamento del documento e sono soggette a modifiche senza notifica.
Vedi Ciclo di vita di un articolo del Chrome Web Store per una panoramica di come le recensioni si inseriscono nel ciclo di vita.
Il processo di revisione contribuisce a proteggere gli utenti finali da frodi, raccolta di dati, malware e utenti malintenzionati che cercano di approfittare degli utenti di Chrome, nonché da estensioni che violano inavvertitamente le norme.
Nozioni di base
Quando invii un'estensione per la revisione, il team di revisori esaminerà l'estensione per verificarne la conformità alle norme del programma per gli sviluppatori e, se vengono rilevate violazioni, prenderà i provvedimenti di applicazione appropriati.
Anche gli elementi esistenti vengono esaminati periodicamente per verificarne la conformità. Lo facciamo perché l'ecosistema delle estensioni è in continua evoluzione; man mano che i malintenzionati evolvono i loro attacchi o exploit, vengono scoperti anche il processo di revisione deve evolversi di conseguenza. Inoltre, man mano che le norme del programma per gli sviluppatori cambiano, dobbiamo assicurarci che gli elementi pubblicati esistenti siano conformi alle norme attuali per proteggere gli utenti finali.
Tempi di revisione
I tempi di revisione del Chrome Web Store possono variare. All'inizio del 2021, la maggior parte dei contenuti inviati ha completato la revisione in meno di 24 ore, con oltre il 90% completata entro tre giorni.
La procedura di revisione utilizza una combinazione di sistemi manuali e automatici. Tutti i contenuti inviati passano attraverso lo stesso sistema di revisione, indipendentemente dal mandato dello sviluppatore o dal numero di utenti attivi. Tuttavia, alcuni indicatori possono indurre il revisore a esaminare un'estensione in modo più approfondito, tra cui:
- nuovi sviluppatori
- nuove estensioni
- richieste di autorizzazione pericolose
- modifiche significative al codice
Pertanto, questi indicatori possono richiedere più tempo per la revisione. I tempi di revisione potrebbero anche essere più lunghi del solito dopo che un'estensione è stata rifiutata o avvisata.
Fattori importanti che aumentano i tempi di revisione
Le revisioni potrebbero richiedere più tempo per le estensioni che richiedono autorizzazioni host generiche o autorizzazioni di esecuzione sensibili, oppure che includono molto codice o codice difficile da esaminare.
- Autorizzazioni host generiche
- I pattern di autorizzazioni host come
*://*/*,https://*/*e<all_urls>concedono alle estensioni l'accesso esteso all'attività web dell'utente, soprattutto se combinati con altre autorizzazioni. Le estensioni con questo tipo di accesso possono raccogliere la cronologia di navigazione di un utente, compromettere il comportamento di ricerca sul web, acquisire dati da siti web bancari, raccogliere credenziali o sfruttare gli utenti in altri modi. - Autorizzazioni di esecuzione sensibili
- Le autorizzazioni concedono alle estensioni diritti speciali di accesso ai dati e manipolazione. Alcune autorizzazioni eseguono questa operazione
direttamente (ad esempio,
tabsedownloads), mentre altre devono essere combinate con le autorizzazioni dell'host, ad esempiocookiesewebRequest. La revisione deve verificare che ogni autorizzazione richiesta sia effettivamente necessaria e venga utilizzata in modo appropriato. La richiesta di funzionalità potenti e potenzialmente pericolose richiede più tempo. - Quantità e formattazione del codice
- Più codice contiene un'estensione, più lavoro sarà necessario per verificare che sia sicuro. L'offuscamento non è consentito in quanto aumenta la complessità della procedura di convalida. La minimizzazione è consentita, ma può anche rendere più difficile la revisione del codice dell'estensione. Se possibile, ti consigliamo di inviare il codice così come è stato creato. Ti consigliamo inoltre di strutturare il codice in modo che sia comprensibile per gli altri.
Esamina i risultati
Esistono diversi possibili risultati di pass/no-pass, a seconda che si tratti di una revisione di pubblicazione o di una nuova revisione periodica. Questi risultati sono descritti nelle sezioni seguenti.
Risultati delle recensioni sulla pubblicazione
Questa sezione descrive come gestiamo le violazioni delle norme che rileviamo durante la revisione di un'estensione inviata per la pubblicazione.
Le richieste di revisione della pubblicazione hanno due risultati di base.
- Nessuna violazione trovata:i contenuti inviati sono approvati e possono essere pubblicati sul Chrome Web Store.
- Viene rilevata una violazione: l'invio viene rifiutato e lo sviluppatore viene informato del motivo.
Consulta la comunicazione degli sviluppatori per informazioni dettagliate su come questi risultati vengono comunicati allo sviluppatore e su come gli sviluppatori possono contattare il team di revisione in merito al risultato.
Infine, un terzo potenziale esito è che la richiesta contiene malware o un'altra estrema violazione delle norme. Consulta la sezione relativa ai malware per i dettagli sull'applicazione di queste verifiche.
Risultati delle revisioni periodiche
Questa sezione descrive come vengono gestite le violazioni delle norme durante la procedura di revisione periodica. Tieni presente che una violazione identificata durante la procedura di revisione della pubblicazione potrebbe attivare una nuova revisione della versione attualmente pubblicata dell'estensione.

Le estensioni pubblicate esistenti sono talvolta soggette a revisione al di fuori del processo standard di revisione dei tempi di invio. Tra le possibili ragioni ci sono, a titolo esemplificativo, una revisione periodica regolare, una revisione attivata da una violazione osservata in un nuovo invio e la segnalazione di comportamenti imprevisti o dannosi da parte degli utenti.
Esistono quattro risultati per la revisione di un elemento pubblicato:
- Nessuna violazione trovata:non viene intrapresa alcuna azione. L'estensione rimane nel Chrome Web Store.
- Viene rilevata una violazione minore: viene inviato un avviso allo sviluppatore relativo alla violazione. Lo sviluppatore ha a disposizione un periodo di tempo prestabilito per risolvere la violazione prima che l'elemento venga rimosso. Vedi avviso per ulteriori informazioni.
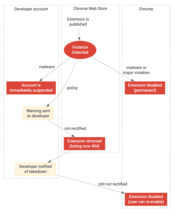
- Viene rilevata una violazione più grave: l'estensione viene immediatamente rimossa e lo sviluppatore viene avvisato della violazione. Per ulteriori informazioni, consulta la sezione sulla rimozione.
- Viene rilevato un problema estremo: l'estensione viene immediatamente rimossa e lo sviluppatore non riceve una notifica. Per ulteriori informazioni, consulta la sezione malware.
Consulta la comunicazione dello sviluppatore per i dettagli su come questa comunicazione viene comunicata e su come presentare ricorso contro l'esito.
Applicazione della violazione
Qualora venga rilevata una violazione delle norme durante la procedura di revisione, il Chrome Web Store adotterà le misure appropriate a seconda del tipo di revisione eseguita, della gravità della violazione, della discrezione del revisore e potenzialmente di altri fattori.
rifiuto
Il rifiuto può verificarsi in risposta a una richiesta "Invia per la revisione". Se i contenuti inviati violano le norme del Chrome Web Store, ma non costituiscono una violazione grave delle norme, verranno rifiutati.
In alcuni casi, una violazione rilevata in un invio può attivare una revisione dell'estensione pubblicata. Se la violazione viene rilevata anche nella versione pubblicata dell'estensione, potrebbero essere presi ulteriori provvedimenti.
- Comunicazione con gli sviluppatori
- All'indirizzo email del publisher associato all'estensione verrà inviata un'email indicante che l'invio è stato rifiutato. Nelle email di rifiuto vengono indicate le norme violate dall'estensione e lo sviluppatore fornisce indicazioni su come presentare ricorso contro l'esito.
- Scheda del Chrome Web Store
- La scheda dell'estensione nel Chrome Web Store non subirà modifiche; il testo della descrizione, gli asset immagine, le informative sulla privacy e il CRX pubblicato rimangono tutti invariati.
- UI di Chrome
- Gli utenti finali non ricevono notifiche quando un invio viene rifiutato.
Avviso
Se un elemento attualmente pubblicato contiene violazioni di minore entità delle norme, la revisione del Chrome Web Store informerà il publisher dell'estensione della violazione tramite email. A seconda della violazione, l'editore ha in genere da 7 a 30 giorni per risolvere i problemi. Lo sviluppatore dell'estensione può risolvere l'avviso inviando una nuova versione dell'estensione che corregge le violazioni utilizzando la procedura di invio standard. Se la violazione non viene risolta entro il periodo di avviso, l'estensione verrà rimossa.
Le seguenti informazioni riguardano solo il periodo di avviso. Per ulteriori informazioni sulla gestione della rimozione, consulta Rimozione.
- Comunicazione con gli sviluppatori
All'indirizzo email del publisher associato all'estensione verrà inviata un'email di avviso in cui verrà indicato che l'estensione sarà rimossa a causa di una o più violazioni delle norme. La durata esatta del periodo di avviso dipende dalla violazione osservata.
Se lo sviluppatore non risolve la violazione o le violazioni entro il periodo di avviso, il publisher riceverà un'altra email in cui viene spiegato che il periodo di avviso è scaduto e che l'estensione è stata rimossa. Per ulteriori informazioni sulla comunicazione via email, consulta Comunicazione con lo sviluppatore.
- Scheda del Chrome Web Store
La scheda dell'estensione nel Chrome Web Store non è interessata durante il periodo di avviso. L'elemento rimarrà disponibile per il download e gli utenti esistenti potranno eseguire l'aggiornamento alla versione più recente dell'estensione pubblicata correttamente.
- UI di Chrome
Gli utenti finali non ricevono notifiche durante il periodo di avviso.
Rimozione
Per rimozione si intende l'atto di rimuovere un'estensione dal Chrome Web Store. Nella maggior parte dei casi le rimozioni non sono permanenti: il publisher dell'estensione può restituire l'estensione al Web Store inviando una nuova versione che risolve la violazione delle norme e superando la procedura di revisione.
Le rimozioni avvengono in due scenari principali. In primo luogo, le rimozioni immediate si verificano quando i revisori rilevano una o più violazioni delle norme di gravità moderata o maggiore nella versione pubblicata di un'estensione. In secondo luogo, le rimozioni posticipate si verificano dopo la scadenza del periodo di avviso per una violazione delle norme di minore entità. In entrambi i casi, la rimozione è lo stesso.
- Comunicazione con gli sviluppatori
- All'indirizzo email del publisher associato all'estensione verrà inviata un'email in cui si comunica che l'estensione è stata rimossa a causa di una o più violazioni delle norme. In caso di avviso scaduto, l'email includerà un riferimento all'email di avviso ricevuta in precedenza dallo sviluppatore.
- Scheda del Chrome Web Store
- Quando un'estensione viene rimossa, non è più disponibile nel Chrome Web Store. Se utenti normali tentano di accedere alla scheda dell'estensione, il Chrome Web Store restituisce un errore 404. Se lo sviluppatore proprietario dell'estensione o un membro dell'elenco di publisher del gruppo dell'estensione (se presente) ha eseguito l'accesso al Chrome Web Store, vedrà l'ultima versione pubblicata dell'estensione e un avviso nella parte superiore della finestra che indica che l'estensione è stata rimossa. Inoltre, l'elemento non verrà visualizzato nei risultati di ricerca, nelle raccolte, nelle schede di categorie o altrove nell'interfaccia utente consumer del Chrome Web Store.
- UI di Chrome
- Gli utenti finali non vengono informati dei provvedimenti immediatamente dopo la rimozione. Se la violazione rimane irrisolta per diverse settimane, Chrome disattiverà automaticamente l'estensione e informerà l'utente finale che l'estensione viola le norme del Chrome Web Store. Se vogliono, gli utenti possono riattivare l'estensione.
Malware e violazioni estreme
Il team responsabile dell'esame del Chrome Web Store prevede procedure speciali per gravi violazioni delle norme. In casi quali distribuzione di malware, comportamenti ingannevoli progettati per eludere il controllo, ripetute violazioni gravi indicative di intento dannoso e altre violazioni gravi delle norme, sono necessarie misure più drastiche.
Per limitare la possibilità che questi sviluppatori possano danneggiare ulteriormente gli utenti, il team del Chrome Web Store non fornisce intenzionalmente dettagli in merito a queste violazioni. Inoltre, nei casi più gravi, l'account Chrome Web Store dello sviluppatore verrà sospeso definitivamente.
- Comunicazione con gli sviluppatori
- A differenza di altri provvedimenti, quando l'estensione o le estensioni vengono rimosse, la notifica non viene inviata all'indirizzo email del publisher. In caso di sospensione dell'account Chrome Web Store dello sviluppatore, lo sviluppatore riceverà un'email per informarlo dell'azione di applicazione.
- Scheda del Chrome Web Store
- Analogamente alla rimozione, l'elemento in questione viene rimosso dal Chrome Web Store.
- UI di Chrome
- L'estensione che viola le norme è disattivata su tutti i dispositivi degli utenti finali. A differenza delle rimozioni standard, queste estensioni non possono essere riattivate. Chrome comunica all'utente che l'estensione è stata disattivata perché contiene malware. Gli utenti possono scegliere di rimuovere l'estensione o chiudere la finestra di dialogo.
Comunicazione con gli sviluppatori
Il processo di revisione del Chrome Web Store prevede due modi principali per comunicare con gli sviluppatori: email automatiche inviate all'indirizzo email del publisher dell'estensione e ticket di assistenza.
I ticket di assistenza devono essere aperti utilizzando il modulo One Stop Support, ma una volta aperto il ticket, tutte le comunicazioni avvengono via email.
Email automatiche
In tutte le violazioni delle norme tranne quelle più estreme, Chrome Web Store invierà agli sviluppatori email automatiche che li informano della violazione osservata e del provvedimento adottato. Queste email indicano quali norme o norme sono state violate, rimandano alla documentazione per la risoluzione dei problemi relativi alla violazione e forniscono allo sviluppatore indicazioni su come presentare ricorso contro l'esito.
Assistenza completa
Il modulo di contatto dell'assistenza One-Stop fornisce ai publisher del Chrome Web Store un unico punto di contatto per richiedere assistenza in caso di una serie di problemi. I problemi che richiedono una riassegnazione, ad esempio problemi relativi alle statistiche della dashboard, ai trasferimenti tra sviluppatori e al recupero dell'account sviluppatore, potrebbero richiedere più di sette giorni a causa della complessità e delle indagini approfondite necessarie per identificare la causa principale o la spiegazione.
Ricorso contro l'esito di una revisione
Procedi nel seguente modo per presentare ricorso contro una rimozione o un avviso.
- Apri il modulo di contatto dell'assistenza One Stop.
- Seleziona "Il mio elemento (estensioni, app o tema)".
- Seleziona "Il mio elemento ha ricevuto un avviso / rimosso / rifiuto".
- Seleziona il motivo per cui sei accattivante, nonché il colore e l'elemento di riferimento.
- Consulta le indicazioni per la risoluzione dei problemi relativi alle violazioni.
- Fornisci ulteriori dettagli come richiesto nel modulo.
Ricorso contro la sospensione di un account
Segui questi passaggi per presentare ricorso contro la sospensione di un account sviluppatore.
- Apri il modulo di contatto dell'assistenza One Stop.
- Seleziona "Il mio account sviluppatore".
- Seleziona "Il mio account è stato sospeso".
- Fornisci ulteriori dettagli come richiesto nel modulo.
Pochi minuti dopo aver inviato una richiesta di assistenza, dovresti ricevere un'email con un ID univoco della tua richiesta di assistenza. A seconda delle dimensioni della coda di assistenza e della violazione specifica, potrebbero essere necessari fino a tre giorni per ricevere una risposta. Se non ricevi una risposta entro questo periodo, puoi rispondere all'email iniziale della richiesta per richiedere un aggiornamento.
Apri una sola richiesta di assistenza per ogni azione di applicazione. Più richieste di assistenza rendono più difficile per gli agenti che ti aiutano a trovare e tenere traccia di tutte le informazioni pertinenti relative al tuo problema.