เอกสารนี้จะแสดงภาพรวมของกระบวนการตรวจสอบ Chrome เว็บสโตร์และการดำเนินการบังคับใช้ที่เกิดขึ้นเมื่อส่วนขยายละเมิดนโยบายของ Chrome เว็บสโตร์ แนวทางปฏิบัติในการบังคับใช้ที่อธิบายไว้ในเอกสารนี้ถูกต้อง ณ วันที่อัปเดตล่าสุดของเอกสาร และอาจมีการเปลี่ยนแปลงโดยไม่ต้องแจ้งให้ทราบ
โปรดดูวงจรของรายการใน Chrome เว็บสโตร์เพื่อดูภาพรวมของลักษณะการใช้รีวิวในช่วงการใช้งาน
ขั้นตอนการตรวจสอบจะช่วยปกป้องผู้ใช้ปลายทางจากกลโกง การเก็บเกี่ยวข้อมูล มัลแวร์ และการกระทำที่เป็นอันตรายซึ่งแสวงหาประโยชน์จากผู้ใช้ Chrome รวมถึงจากส่วนขยายที่ละเมิดนโยบายโดยไม่ได้ตั้งใจ
ข้อมูลพื้นฐาน
เมื่อส่งส่วนขยายเพื่อรับการตรวจสอบ ทีมตรวจสอบจะตรวจสอบส่วนขยายว่าเป็นไปตามนโยบายโปรแกรมสำหรับนักพัฒนาแอปหรือไม่ และดำเนินการบังคับใช้ตามความเหมาะสมหากตรวจพบการละเมิด
นอกจากนี้ รายการที่มีอยู่จะได้รับการตรวจสอบความสอดคล้องกับนโยบายเป็นระยะๆ เราทำเช่นนี้เนื่องจากระบบนิเวศของส่วนขยายมีการพัฒนาอย่างต่อเนื่อง เมื่อมีผู้ประสงค์ร้ายพัฒนาการโจมตีหรือแสวงหาประโยชน์ กระบวนการตรวจสอบก็ต้องเปลี่ยนแปลงเช่นกัน นอกจากนี้ เมื่อนโยบายโปรแกรมสำหรับนักพัฒนาซอฟต์แวร์เปลี่ยนแปลงไป เราต้องตรวจสอบว่ารายการที่เผยแพร่ที่มีอยู่เป็นไปตามนโยบายปัจจุบันเพื่อปกป้องผู้ใช้ปลายทาง
ตรวจสอบเวลา
เวลาในการตรวจสอบของ Chrome เว็บสโตร์อาจแตกต่างกันไป ช่วงต้นปี 2021 การส่งเนื้อหาส่วนใหญ่ได้รับการตรวจสอบภายใน ไม่ถึง 24 ชั่วโมง โดยกว่า 90% แล้วทำเสร็จภายใน 3 วัน
กระบวนการตรวจสอบจะใช้ทั้งระบบอัตโนมัติและเจ้าหน้าที่ควบคู่กัน การส่งทั้งหมดจะต้องผ่านระบบการตรวจสอบเดียวกัน ไม่ว่านักพัฒนาซอฟต์แวร์จะมีอายุเท่าไรหรือจำนวนผู้ใช้ที่ใช้งานอยู่ก็ตาม อย่างไรก็ตาม สัญญาณบางอย่างอาจทำให้ผู้รีวิวตรวจสอบส่วนขยายอย่างละเอียดมากขึ้น ซึ่งได้แก่
- นักพัฒนาซอฟต์แวร์ใหม่ๆ
- ส่วนขยายใหม่
- คำขอสิทธิ์ที่เป็นอันตราย
- การเปลี่ยนแปลงโค้ดที่สำคัญ
สัญญาณเหล่านี้จึงอาจทำให้ใช้เวลาตรวจสอบนานขึ้น ระยะเวลาการตรวจสอบอาจนานกว่าปกติหลังจากที่ส่วนขยายถูกปฏิเสธหรือได้รับคำเตือน
ปัจจัยสำคัญที่ช่วยเพิ่มระยะเวลาการตรวจสอบ
การตรวจสอบอาจใช้เวลานานกว่าสำหรับส่วนขยายที่ขอสิทธิ์โฮสต์แบบกว้างหรือสิทธิ์การดำเนินการที่มีความละเอียดอ่อน หรือส่วนขยายที่มีโค้ดหรือโค้ดที่ตรวจสอบยากจำนวนมาก
- สิทธิ์โฮสต์อย่างกว้างๆ
- รูปแบบสิทธิ์ของโฮสต์ เช่น
*://*/*,https://*/*และ<all_urls>ทำให้ส่วนขยายเข้าถึงกิจกรรมบนเว็บของผู้ใช้ได้อย่างครอบคลุม โดยเฉพาะเมื่อใช้ร่วมกับสิทธิ์อื่นๆ ส่วนขยายที่มีการเข้าถึงประเภทนี้สามารถรวบรวมประวัติการท่องเว็บของผู้ใช้ การลักลอบใช้งานพฤติกรรมการค้นเว็บ การคัดลอกข้อมูลจากเว็บไซต์ของธนาคาร เก็บข้อมูลเข้าสู่ระบบ หรือแสวงหาประโยชน์จากผู้ใช้ด้วยวิธีอื่นๆ - สิทธิ์การดำเนินการที่มีความละเอียดอ่อน
- สิทธิ์จะให้สิทธิ์ในการเข้าถึงข้อมูลพิเศษและการควบคุมข้อมูลพิเศษแก่ส่วนขยาย สิทธิ์บางรายการดำเนินการนี้โดยตรง (เช่น
tabsและdownloads) ขณะที่สิทธิ์อื่นๆ ต้องรวมอยู่กับการให้สิทธิ์ของโฮสต์ (เช่นcookiesและwebRequest) การตรวจสอบต้องยืนยันว่าสิทธิ์ที่ขอแต่ละรายการมีความจำเป็นจริงๆ และใช้อย่างเหมาะสม การขอความสามารถที่มีประสิทธิภาพและอาจเป็นอันตรายจะใช้เวลาตรวจสอบนานขึ้น - จำนวนและการจัดรูปแบบโค้ด
- ยิ่งส่วนขยายมีโค้ดมากเท่าไร ก็ยิ่งต้องใช้เวลานานในการยืนยันว่าโค้ดปลอดภัย ไม่อนุญาตให้มีการสร้างความสับสนเนื่องจากจะทำให้กระบวนการตรวจสอบมีความซับซ้อนมากขึ้น การลดขนาดเป็นสิ่งที่ทำได้ แต่ก็อาจทำให้การตรวจสอบโค้ดของส่วนขยายยากขึ้นได้เช่นกัน หากเป็นไปได้ ให้ลอง ส่งโค้ดตามที่คุณเขียน นอกจากนี้ คุณยังอาจต้องพิจารณาจัดโครงสร้างโค้ดให้เข้าใจได้ง่าย
ตรวจสอบผลลัพธ์
มีผลลัพธ์ที่เป็นไปได้ในการผ่าน/ไม่ผ่านมากมาย ขึ้นอยู่กับว่าเป็นการตรวจสอบการเผยแพร่หรือการตรวจสอบซ้ำเป็นระยะ ผลลัพธ์เหล่านี้อธิบายไว้ในส่วนต่อไปนี้
เผยแพร่ผลการตรวจสอบ
ส่วนนี้อธิบายวิธีที่เราจัดการกับการละเมิดนโยบายที่เราพบขณะตรวจสอบส่วนขยายที่ส่งมาเพื่อเผยแพร่
คำขอรับการตรวจสอบเผยแพร่มีผลลัพธ์พื้นฐาน 2 ประการ
- ไม่พบการละเมิด: การส่งได้รับอนุมัติและเผยแพร่ใน Chrome เว็บสโตร์ได้
- พบการละเมิด: ข้อมูลที่ส่งถูกถูกปฏิเสธและนักพัฒนาซอฟต์แวร์ได้รับแจ้งสาเหตุแล้ว
ดูรายละเอียดเกี่ยวกับวิธีการสื่อสารผลลัพธ์เหล่านี้กลับไปยังนักพัฒนาแอปได้ที่การสื่อสารของนักพัฒนาแอป และวิธีที่นักพัฒนาแอปจะติดต่อทีมตรวจสอบเกี่ยวกับผลลัพธ์ได้
สุดท้าย ผลลัพธ์ที่เป็นไปได้อันดับ 3 คือ ระบบตรวจพบว่าข้อมูลที่ส่งมีมัลแวร์หรือการละเมิดนโยบายอย่างสุดโต่งอื่นๆ ดูส่วนมัลแวร์สำหรับรายละเอียดเกี่ยวกับวิธีบังคับใช้การตัดสินเหล่านี้
ผลการตรวจสอบเป็นระยะๆ
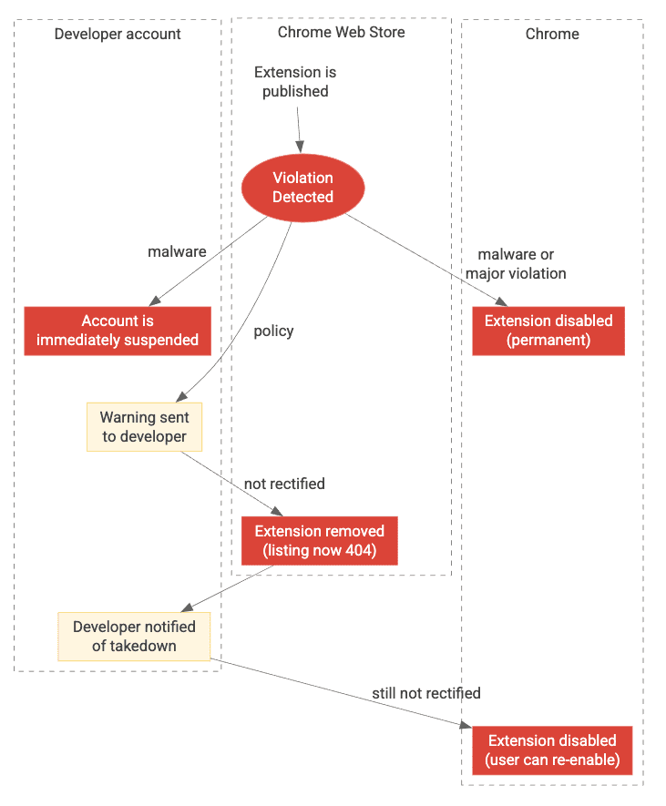
ส่วนนี้จะอธิบายวิธีการจัดการการละเมิดนโยบายในระหว่างกระบวนการตรวจสอบเป็นระยะๆ โปรดทราบว่าการละเมิดที่ระบุในระหว่างขั้นตอนการตรวจสอบการเผยแพร่อาจทำให้มีการตรวจสอบส่วนขยายเวอร์ชันที่เผยแพร่อยู่ในปัจจุบันอีกครั้ง

บางครั้งส่วนขยายที่เผยแพร่ที่มีอยู่จะต้องได้รับการตรวจสอบนอกกระบวนการตรวจสอบเวลามาตรฐานที่ส่ง สาเหตุที่เป็นไปได้สำหรับกรณีนี้รวมถึงแต่ไม่จำกัดเพียงการตรวจสอบเป็นระยะๆ การตรวจสอบที่เกิดจากการละเมิดที่สังเกตได้ในการส่งใหม่ และรายงานของผู้ใช้เกี่ยวกับพฤติกรรมที่ไม่คาดคิดหรือเป็นอันตราย
การตรวจสอบรายการที่เผยแพร่มีผลลัพธ์ 4 ข้อดังนี้
- ไม่พบการละเมิด: ไม่มีการดำเนินการ ส่วนขยายจะยังคงอยู่ใน Chrome เว็บสโตร์
- พบการละเมิดเล็กน้อย: ระบบจะส่งคำเตือนไปยังนักพัฒนาแอปเกี่ยวกับการละเมิด นักพัฒนาซอฟต์แวร์มีเวลาระยะหนึ่งในการแก้ไขการละเมิดก่อนที่รายการจะถูกลบออก โปรดดูข้อมูลเพิ่มเติมในคำเตือน
- พบการละเมิดที่ร้ายแรงกว่า: ส่วนขยายจะถูกลบออกทันทีและนักพัฒนาซอฟต์แวร์จะได้รับแจ้งเรื่องการละเมิด โปรดดูข้อมูลเพิ่มเติมในการลบออก
- พบปัญหาร้ายแรง: ส่วนขยายจะถูกลบออกทันทีและนักพัฒนาซอฟต์แวร์จะไม่ได้รับการแจ้งเตือน ดูข้อมูลเพิ่มเติมที่มัลแวร์
ดูรายละเอียดเกี่ยวกับวิธีการสื่อสารและการอุทธรณ์คำตัดสินได้ที่การสื่อสารจากนักพัฒนาแอป
การบังคับใช้การละเมิด
ในกรณีที่เราตรวจพบการละเมิดนโยบายระหว่างกระบวนการตรวจสอบ Chrome เว็บสโตร์จะดำเนินการตามความเหมาะสม ทั้งนี้ขึ้นอยู่กับประเภทของการตรวจสอบที่กำลังดำเนินการ ความรุนแรงของการละเมิด การพิจารณาตามที่เห็นสมควรของผู้ตรวจสอบ และปัจจัยอื่นๆ
การปฏิเสธ
การปฏิเสธอาจเกิดขึ้นในการตอบสนองต่อคำขอ "ส่งเพื่อตรวจสอบ" หากพบว่าข้อมูลที่ส่งมามีการละเมิดนโยบาย Chrome เว็บสโตร์ แต่ไม่ได้เป็นการละเมิดนโยบายอย่างร้ายแรง เราจะปฏิเสธการส่ง
ในบางกรณี การละเมิดที่ตรวจพบในการส่งอาจทำให้มีการตรวจสอบส่วนขยายที่เผยแพร่ และหากพบการละเมิดในส่วนขยายเวอร์ชันที่เผยแพร่ด้วย เราอาจดำเนินการบังคับใช้เพิ่มเติม
- การสื่อสารจากนักพัฒนาแอป
- ระบบจะส่งอีเมลของผู้เผยแพร่ที่เชื่อมโยงกับส่วนขยายเพื่อแจ้งว่าการส่งถูกปฏิเสธ อีเมลปฏิเสธจะระบุนโยบายที่ส่วนขยายละเมิดนโยบายและให้แนวทางในการอุทธรณ์คำตัดสินแก่นักพัฒนาซอฟต์แวร์
- รายการใน Chrome เว็บสโตร์
- ข้อมูลของส่วนขยายใน Chrome เว็บสโตร์จะไม่ได้รับผลกระทบ ข้อความคำอธิบาย เนื้อหารูปภาพ การเปิดเผยด้านความเป็นส่วนตัว และ CRX ที่เผยแพร่จะไม่มีการเปลี่ยนแปลง
- UI ของ Chrome
- ผู้ใช้ปลายทางจะไม่ได้รับการแจ้งเตือนเมื่อการส่งถูกปฏิเสธ
คำเตือน
หากพบว่ารายการที่เผยแพร่อยู่ในปัจจุบันมีการละเมิดนโยบายเล็กๆ น้อยๆ การตรวจสอบของ Chrome เว็บสโตร์จะแจ้งให้ผู้เผยแพร่ส่วนขยายทราบถึงการละเมิดดังกล่าวผ่านทางอีเมล ผู้เผยแพร่โฆษณาจะมีเวลา 7 ถึง 30 วันในการแก้ไขปัญหา ทั้งนี้ขึ้นอยู่กับการละเมิด นักพัฒนาส่วนขยายสามารถแก้ไขคำเตือนโดยการส่งส่วนขยายเวอร์ชันใหม่ที่แก้ไขการละเมิดโดยใช้กระบวนการส่งมาตรฐาน หากการละเมิดไม่ได้รับการแก้ไขภายในระยะเวลาการเตือน ส่วนขยายจะถูกลบออก
ข้อมูลต่อไปนี้จะครอบคลุมระยะเวลาการเตือนเท่านั้น โปรดดูการลบออกสำหรับ ข้อมูลเพิ่มเติมเกี่ยวกับการจัดการการลบออก
- การสื่อสารจากนักพัฒนาแอป
ระบบจะส่งอีเมลแจ้งเตือนของผู้เผยแพร่โฆษณาที่เชื่อมโยงกับส่วนขยายเพื่อแจ้งว่าส่วนขยายจะถูกลบออกเนื่องจากมีการละเมิดนโยบายอย่างน้อย 1 ข้อ ระยะเวลาการเตือนที่แน่นอนจะขึ้นอยู่กับการละเมิดที่พบ
หากนักพัฒนาซอฟต์แวร์ไม่ได้แก้ไขการละเมิดภายในระยะเวลาการเตือน ผู้เผยแพร่จะได้รับอีเมลอีกฉบับหนึ่งอธิบายว่าระยะเวลาการเตือนหมดอายุและการขยายระยะเวลาถูกนำออกแล้ว ดูข้อมูลเพิ่มเติมเกี่ยวกับการสื่อสารทางอีเมลได้ที่การสื่อสารของนักพัฒนาแอป
- รายการใน Chrome เว็บสโตร์
ข้อมูลผลิตภัณฑ์ใน Chrome เว็บสโตร์ของส่วนขยายจะไม่ได้รับผลกระทบระหว่างระยะเวลาการเตือน ไฟล์จะยังพร้อมให้ดาวน์โหลดอยู่ และผู้ใช้เดิมจะอัปเดตส่วนขยายเป็นเวอร์ชันล่าสุดที่เผยแพร่ได้สำเร็จ
- UI ของ Chrome
ผู้ใช้ปลายทางจะไม่ได้รับการแจ้งเตือนระหว่างระยะเวลาการเตือน
ลบออก
การลบออกหมายถึงการนำส่วนขยายออกจาก Chrome เว็บสโตร์ ในกรณีส่วนใหญ่ การลบออกจะไม่เป็นแบบถาวร: ผู้เผยแพร่ส่วนขยายสามารถส่งคืนส่วนขยายไปยังเว็บสโตร์ได้โดยการส่งเวอร์ชันใหม่ที่แก้ไขการละเมิดนโยบายและผ่านกระบวนการตรวจสอบ
การลบออกจะเกิดขึ้นใน 2 สถานการณ์หลัก อย่างแรกคือการลบออกทันทีจะเกิดขึ้นเมื่อผู้ตรวจสอบพบว่ามีการละเมิดนโยบายอย่างน้อย 1 ข้อซึ่งความรุนแรงปานกลางหรือสูงกว่าในส่วนขยายเวอร์ชันที่เผยแพร่ ประการที่ 2 คือการลบออกเนื่องจากล่าช้าหลังจากระยะเวลาการเตือนเนื่องจากการละเมิดนโยบายเล็กน้อยหมดอายุ การลบออกจะเหมือนกันในทั้ง 2 กรณี
- การสื่อสารจากนักพัฒนาแอป
- ระบบจะส่งอีเมลของผู้เผยแพร่โฆษณาที่เชื่อมโยงกับส่วนขยายเพื่อแจ้งว่าส่วนขยายถูกนำออกเนื่องจากละเมิดนโยบายอย่างน้อย 1 ข้อ ในกรณีที่คำเตือนหมดอายุ อีเมลจะมีการอ้างอิงถึงอีเมลแจ้งเตือนที่นักพัฒนาแอปได้รับก่อนหน้านี้
- รายการใน Chrome เว็บสโตร์
- เมื่อนำส่วนขยายออก ส่วนขยายจะไม่มีให้บริการใน Chrome เว็บสโตร์อีกต่อไป หากผู้ใช้ปกติพยายามเข้าถึงรายการของส่วนขยาย Chrome เว็บสโตร์จะแสดงข้อผิดพลาด 404 หากนักพัฒนาซอฟต์แวร์ที่เป็นเจ้าของส่วนขยายหรือสมาชิกในรายชื่อผู้เผยแพร่กลุ่มของส่วนขยาย (หากมี) ลงชื่อเข้าสู่ระบบ Chrome เว็บสโตร์ นักพัฒนาซอฟต์แวร์จะเห็นส่วนขยายเวอร์ชันที่เผยแพร่ล่าสุดพร้อมคำเตือนที่ด้านบนของหน้าต่างซึ่งระบุว่าส่วนขยายถูกนำออกแล้ว นอกจากนี้ รายการจะไม่ปรากฏในผลการค้นหาของ Chrome เว็บสโตร์ คอลเล็กชัน รายการหมวดหมู่ หรือที่อื่นๆ ใน UI สำหรับผู้ใช้ทั่วไปของ Chrome เว็บสโตร์
- UI ของ Chrome
- ผู้ใช้ปลายทางจะไม่ได้รับแจ้งการดำเนินการบังคับใช้ทันทีหลังจากลบออก หากการละเมิดยังคงไม่ได้รับการแก้ไขเป็นเวลาหลายสัปดาห์ Chrome จะปิดใช้ส่วนขยายดังกล่าวโดยอัตโนมัติและแจ้งผู้ใช้ปลายทางว่าส่วนขยายละเมิดนโยบาย Chrome เว็บสโตร์ ผู้ใช้เลือกเปิดใช้ส่วนขยายอีกครั้งได้หากต้องการ
มัลแวร์และการละเมิดที่ร้ายแรง
ทีมตรวจสอบของ Chrome เว็บสโตร์มีกระบวนการพิเศษสำหรับการละเมิดนโยบายอย่างร้ายแรง ในกรณีต่างๆ เช่น การเผยแพร่มัลแวร์ พฤติกรรมหลอกลวงที่ออกแบบมาเพื่อหลบเลี่ยงการตรวจสอบ การละเมิดอย่างร้ายแรงซ้ำแล้วซ้ำเล่าซึ่งแสดงถึงเจตนาร้าย และการละเมิดนโยบายอย่างร้ายแรงอื่นๆ คุณควรใช้มาตรการที่รุนแรงกว่านี้
เพื่อจํากัดความเป็นไปได้ที่นักพัฒนาซอฟต์แวร์เหล่านี้จะทําร้ายผู้ใช้ได้มากขึ้น ทีม Chrome เว็บสโตร์จะไม่ให้รายละเอียดเกี่ยวกับการละเมิดเหล่านี้ นอกจากนี้ ในกรณีที่ร้ายแรงกว่า บัญชี Chrome เว็บสโตร์ของนักพัฒนาซอฟต์แวร์จะถูกระงับอย่างถาวร
- การสื่อสารจากนักพัฒนาแอป
- เมื่อนำส่วนขยายออก ระบบจะไม่ส่งการแจ้งเตือนไปยังอีเมลของผู้เผยแพร่โฆษณา ซึ่งต่างจากการดำเนินการบังคับใช้อื่นๆ ในกรณีที่บัญชี Chrome เว็บสโตร์ของนักพัฒนาซอฟต์แวร์ถูกระงับ นักพัฒนาแอปจะได้รับอีเมลเพื่อแจ้งให้ทราบเกี่ยวกับการดำเนินการบังคับใช้ดังกล่าว
- รายการใน Chrome เว็บสโตร์
- ระบบจะนำรายการที่ไม่เหมาะสมออกจาก Chrome เว็บสโตร์เช่นเดียวกับการลบออก
- UI ของ Chrome
- มีการปิดใช้ส่วนขยายที่ละเมิดในอุปกรณ์ของผู้ใช้ปลายทางทั้งหมด ส่วนขยายเหล่านี้ต่างจากการลบออกแบบมาตรฐาน ตรงที่ไม่สามารถเปิดใช้งานอีกครั้งได้ Chrome จะแจ้งให้ผู้ใช้ทราบว่าส่วนขยายปิดใช้อยู่ เนื่องจากพบว่ามีมัลแวร์ ผู้ใช้สามารถเลือกที่จะนำส่วนขยายออกหรือปิดกล่องโต้ตอบ
การสื่อสารจากนักพัฒนาแอป
ขั้นตอนการตรวจสอบของ Chrome เว็บสโตร์มี 2 วิธีหลักในการสื่อสารกับนักพัฒนาซอฟต์แวร์ ได้แก่ อีเมลอัตโนมัติที่ส่งไปยังอีเมลของส่วนขยายและตั๋วสนับสนุน
ต้องเปิดตั๋วสนับสนุนโดยใช้แบบฟอร์มการสนับสนุนแบบครบวงจร แต่เมื่อเปิดคำขอแจ้งปัญหาแล้ว การสื่อสารทั้งหมดจะเกิดขึ้นทางอีเมล
อีเมลอัตโนมัติ
ในการละเมิดนโยบายขั้นรุนแรงสูงสุด Chrome เว็บสโตร์จะส่งอีเมลอัตโนมัติถึงนักพัฒนาซอฟต์แวร์เพื่อแจ้งให้ทราบเกี่ยวกับการละเมิดที่พบและการดำเนินการบังคับใช้ที่เกิดขึ้น อีเมลเหล่านี้ระบุถึงนโยบายที่มีการละเมิด ลิงก์ไปยังเอกสารการแก้ปัญหาที่เกี่ยวข้องกับการละเมิด และให้คำแนะนำในการอุทธรณ์คำตัดสินแก่นักพัฒนาซอฟต์แวร์
การสนับสนุนแบบครบวงจร
แบบฟอร์มติดต่อฝ่ายสนับสนุนแบบครบวงจรเป็นช่องทางติดต่อ 1 ช่องทางให้แก่ผู้เผยแพร่โฆษณา Chrome เว็บสโตร์เพื่อขอความช่วยเหลือเกี่ยวกับปัญหาต่างๆ ข้อกังวลที่ต้องมีการยกระดับ เช่น ปัญหาเกี่ยวกับสถิติของแดชบอร์ด การโอนระหว่างนักพัฒนาแอป และการกู้คืนบัญชีของนักพัฒนาแอป อาจใช้เวลาตอบนานกว่า 7 วัน เนื่องจากความซับซ้อนและการตรวจสอบเชิงลึกที่จำเป็นสำหรับการระบุสาเหตุที่แท้จริงหรือคำอธิบาย
การอุทธรณ์การตัดสินรีวิว
ทําตามขั้นตอนต่อไปนี้เพื่ออุทธรณ์การลบออกหรือคําเตือน
- เปิดแบบฟอร์มติดต่อฝ่ายสนับสนุนแบบครบวงจร
- เลือก "รายการของฉัน (ส่วนขยาย แอป หรือธีม)"
- เลือก "สินค้าของฉันได้รับคำเตือน / ถูกนำออก / ถูกปฏิเสธ"
- เลือกเหตุผลที่คุณดึงดูด แล้วเลือกสีและองค์ประกอบอ้างอิง
- อ่านคำแนะนำในการแก้ปัญหาการละเมิด
- ระบุรายละเอียดเพิ่มเติมตามที่แบบฟอร์มขอ
การอุทธรณ์การระงับบัญชี
ทำตามขั้นตอนต่อไปนี้เพื่ออุทธรณ์การระงับบัญชีนักพัฒนาแอป
- เปิดแบบฟอร์มติดต่อฝ่ายสนับสนุนแบบครบวงจร
- เลือก "บัญชีนักพัฒนาแอปของฉัน"
- เลือก "บัญชีของฉันถูกระงับ"
- ระบุรายละเอียดเพิ่มเติมตามที่แบบฟอร์มขอ
ภายในไม่กี่นาทีหลังจากส่งคำขอรับการสนับสนุน คุณควรได้รับอีเมลที่มีรหัสที่ไม่ซ้ำกันสำหรับคำขอการสนับสนุนของคุณ เราอาจใช้เวลา 3 วันในการตอบกลับ ทั้งนี้ขึ้นอยู่กับขนาดของคิวการสนับสนุนและการละเมิดที่เฉพาะเจาะจง หากไม่ได้รับการตอบกลับภายในระยะเวลาดังกล่าว คุณตอบกลับอีเมลเคสเริ่มต้นเพื่อขอการอัปเดตได้
โปรดเปิดคำขอการสนับสนุนเพียง 1 คำขอต่อการดำเนินการบังคับใช้ 1 ครั้ง การขอการสนับสนุนหลายครั้งทำให้ตัวแทนช่วยคุณค้นหาและติดตามข้อมูลที่เกี่ยวข้องทั้งหมดเกี่ยวกับปัญหาของคุณได้ยากขึ้น